Introduction to Maximum Likelihood Inference

Published

Last modified: 2026-04-22: 23:59:47 (UTC)

These notes are derived primarily from Dobson and Barnett (2018) (mostly chapters 1-5).

Some material was also taken from McLachlan and Krishnan (2007) and Casella and Berger (2002).



Configuring R

Functions from these packages will be used throughout this document:

Show R code
library(conflicted) # check for conflicting function definitions
# library(printr) # inserts help-file output into markdown output
library(rmarkdown) # Convert R Markdown documents into a variety of formats.
library(pander) # format tables for markdown
library(ggplot2) # graphics
library(ggfortify) # help with graphics
library(dplyr) # manipulate data
library(tibble) # `tibble`s extend `data.frame`s
library(magrittr) # `%>%` and other additional piping tools
library(haven) # import Stata files
library(knitr) # format R output for markdown
library(tidyr) # Tools to help to create tidy data
library(plotly) # interactive graphics
library(dobson) # datasets from Dobson and Barnett 2018
library(parameters) # format model output tables for markdown
library(haven) # import Stata files
library(latex2exp) # use LaTeX in R code (for figures and tables)
library(fs) # filesystem path manipulations
library(survival) # survival analysis
library(survminer) # survival analysis graphics
library(KMsurv) # datasets from Klein and Moeschberger
library(parameters) # format model output tables for
library(webshot2) # convert interactive content to static for pdf
library(forcats) # functions for categorical variables ("factors")
library(stringr) # functions for dealing with strings
library(lubridate) # functions for dealing with dates and times

Here are some R settings I use in this document:

Show R code
rm(list = ls()) # delete any data that's already loaded into R

conflicts_prefer(dplyr::filter)
ggplot2::theme_set(
  ggplot2::theme_bw() + 
        # ggplot2::labs(col = "") +
    ggplot2::theme(
      legend.position = "bottom",
      text = ggplot2::element_text(size = 12, family = "serif")))

knitr::opts_chunk$set(message = FALSE)
options('digits' = 6)

panderOptions("big.mark", ",")
pander::panderOptions("table.emphasize.rownames", FALSE)
pander::panderOptions("table.split.table", Inf)
conflicts_prefer(dplyr::filter) # use the `filter()` function from dplyr() by default
legend_text_size = 9
run_graphs = TRUE

1 Overview of maximum likelihood estimation

1.0.1 The likelihood function

Definition 1 (Likelihood of a single observation) Let \(X\) be a random variable and let \(x\) be \(X\)’s observed data value. Let \(\text{p}_{\Theta}(X=x)\) be a probability model for the distribution of \(X\), with parameter vector \(\Theta\).

Then the likelihood of parameter value \(\theta\), for model \(\text{p}_{\Theta}(X=x)\) and data \(X = x\), is simply the probability of the event \(X=x\) given \(\Theta= \theta\):

\[ \begin{aligned} \mathscr{L}(\theta) &\stackrel{\text{def}}{=}\text{P}_{\theta}(X = x) \end{aligned} \]


Definition 2 (Likelihood of a dataset) Let \(\tilde{x} \stackrel{\text{def}}{=}x_1, \ldots, x_n\) be a dataset with corresponding random variable \(\tilde{X}\). Let \(\text{p}_{\Theta}(\tilde{X})\) be a probability model for the distribution of \(\tilde{X}\) with unknown parameter vector \(\Theta\).

Then the likelihood of parameter value \(\theta\), for model \(\text{p}_{\Theta}(X)\) and data \(\tilde{X}= \tilde{x}\), is the joint probability of \(\tilde{X}= \tilde{x}\) given \(\Theta= \theta\):

\[ \begin{aligned} \mathscr{L}(\theta) &\stackrel{\text{def}}{=}\text{p}(\tilde{X}= \tilde{x}| \Theta = \theta) \\&=\text{p}(X_1=x_1, ..., X_n = x_n | \Theta = \theta) \end{aligned} \]

NoteNotation for the likelihood function

The likelihood function can be written as:

  • \(\mathscr{L}(\theta)\)
  • \(\mathscr{L}(\tilde{x};\theta)\)
  • \(\mathscr{L}(\theta; \tilde{x})\)
  • \(\mathscr{L}_{\tilde{x}}(\theta)\)
  • \(\mathscr{L}_{\theta}(\tilde{x})\)
  • \(\mathscr{L}(\tilde{x} | \theta)\)

All of these notations mean the same thing. The parameter vector \(\theta\) is often listed first or solely, either to emphasize that we are interested in how this function varies with the parameters, given the data, or possibly to make the likelihood resemble the Bayesian posterior probability \(\text{p}(\theta | \tilde{x})\), hinting at the fact that if the prior probability \(\text{p}(\theta)\) is uniform over some finite parameter space, the posterior probability is proportional to the likelihood:

\[ \begin{aligned} \text{p}(\theta | \tilde{x}) &= \frac{\text{p}(\tilde{x}| \theta)\text{p}(\theta)}{\text{p}(\tilde{x})} \\ &= \frac{\mathscr{L}(\tilde{x} | \theta) \text{p}(\theta)}{\text{p}(\tilde{x})} \\ &= \mathscr{L}(\tilde{x} | \theta) \frac{\text{p}(\theta)}{\text{p}(\tilde{x})} \end{aligned} \]

The likelihood is a function that takes \(\theta\) (and implicitly, \(\tilde{X}\)) as inputs and outputs a single number, the joint probability of \(\tilde{x}\) for model \(p_\Theta(\tilde{X}=\tilde{x})\) with \(\Theta = \theta\).


Theorem 1 (Likelihood of an independent sample) For mutually independent data \(X_1, ..., X_n\):

\[\mathscr{L}(\tilde{x}|\theta) = \prod_{i=1}^n \text{p}(X_i=x_i|\theta) \tag{1}\]


Proof. \[ \begin{aligned} \mathscr{L}(\tilde{x}|\theta) &\stackrel{\text{def}}{=}\text{p}(X_1 = x_1, …,X_n =x_n|\theta) \\&= \prod_{i=1}^n \text{p}(X_i=x_i|\theta) \end{aligned} \] The second equality is by the definition of statistical independence.


Definition 3 (Likelihood components) Given an \(\text{iid}\) dataset \(\tilde{x}\), the likelihood component or likelihood factor of observation \(X_i=x_i\) is the marginal likelihood of \(X_i=x_i\):

\[\mathscr{L}_i(\theta) = \text{P}(X_i=x_i)\]


Theorem 2 For \(\text{iid}\) data \(\tilde{x}\stackrel{\text{def}}{=}x_1, \ldots, x_n\), the likelihood of the dataset is equal to the product of the observation-specific likelihood factors:

\[\mathscr{L}(\theta) = \prod_{i=1}^n\mathscr{L}_i(\theta)\]


1.0.2 Binary outcomes models - one group, no covariates

\[ \begin{aligned} \text{P}(Y=1) &= \pi\\ \text{P}(Y=0) &= 1-\pi\\ \text{P}(Y=y) &= \pi^y (1-\pi)^{1-y}\\ \end{aligned} \]

Exercise 1 Let \(\tilde{y}\) represent a data set of mutually independent binary outcomes, all with the same event probability \(\pi\):

\[ \begin{aligned} \tilde{y}&= (y_1, ..., y_n) \\ y_i &\ \sim_{\perp\!\!\!\perp}\ \text{Ber}(\pi) \end{aligned} \]

Write the likelihood of \(\tilde{y}\).


Solution 1. For \(\text{iid}\) data \(\tilde{y}= (y_1, ..., y_n)\):

\[ \begin{aligned} \mathscr{L}(\pi;\tilde{y}) &= \text{P}(Y_1=y_1, \ldots, Y_n = y_n) \\ &= \prod_{i=1}^n \mathscr{L}_i(\pi_i) \\ &= \prod_{i=1}^n \text{P}(Y_i=y_i) \\ &= \prod_{i=1}^n\pi^{y_i} (1-\pi)^{1-y_i} \\ &= \pi^{\sum_{i=1}^ny_i} (1-\pi)^{n - \sum_{i=1}^ny_i} \\ &= \pi^{\tilde{1} \cdot \tilde{y}} (1-\pi)^{\tilde{1} \cdot (\tilde{1} - \tilde{y})} \end{aligned} \]


Exercise 2 Write the log-likelihood of \(\tilde{y}\).


Solution 2. \[ \begin{aligned} \ell(\pi, \tilde{y}) &= {\left(\sum_{i=1}^ny_i\right)} \text{log}{\left\{\pi\right\}} + \left(n - \sum y_i\right) \text{log}{\left\{1-\pi\right\}}\\ &= {\left(\sum_{i=1}^ny_i\right)} \left(\text{log}{\left\{\pi\right\}} - \text{log}{\left\{1-\pi\right\}}\right) + n \cdot \text{log}{\left\{1-\pi\right\}}\\ &= {\left(\sum_{i=1}^ny_i\right)} \text{log}{\left\{\frac{\pi}{ 1-\pi}\right\}} + n \cdot \text{log}{\left\{1-\pi\right\}} \\ &= {\left(\sum_{i=1}^ny_i\right)} \text{logit}(\pi) + n \cdot \text{log}{\left\{1-\pi\right\}} \end{aligned} \]

1.1 The maximum likelihood estimate

Definition 4 (Maximum likelihood estimate) The maximum likelihood estimate of a parameter vector \(\Theta\), denoted \(\hat\theta_{\text{ML}}\), is the value of \(\Theta\) that maximizes the likelihood:

\[\hat\theta_{\text{ML}}\stackrel{\text{def}}{=}\arg \max_\Theta\mathscr{L}(\Theta) \tag{2}\]

1.2 Finding the maximum of a function

Recall from calculus: the maxima of a continuous function \(f(x)\) over a range of input values \(\mathcal{R}(x)\) can be found either:

  • at the edges of the range of input values, OR:
  • where the function is flat (i.e. where the gradient function \(f'(x) = 0\)) AND the second derivative is negative definite (\(f''(x) < 0\)).

1.3 Directly maximizing the likelihood function for independent data

To find the maximizer(s) of the likelihood function, we need to solve \(\mathscr{L}'(\theta) = 0\) for \(\theta\). However, even for mutually independent data, we quickly run into a problem:

\[ \begin{aligned} \mathscr{L}'(\theta) &= \frac{\partial}{\partial \theta} \mathscr{L}(\theta) \\ &= \frac{\partial}{\partial \theta} \prod_{i=1}^n p(X_i=x_i|\theta) \end{aligned} \tag{3}\]

The derivative of the likelihood of independent data is the derivative of a product. To evaluate this derivative, we will have to perform a massive application of the product rule.

1.4 The log-likelihood function

It is typically easier to work with the log of the likelihood function:

Definition 5 (Log-likelihood) The log-likelihood of parameter value \(\theta\), for model \(\text{p}_{\Theta}(\tilde{X})\) and data \(\tilde{X}= \tilde{x}\), is the natural logarithm of the likelihood1:

\[\ell\stackrel{\text{def}}{=}\text{log}{\left\{\mathscr{L}(\tilde{x}|\theta)\right\}} \tag{4}\]


Theorem 3 The likelihood and log-likelihood have the same maximizer:

\[ \arg \max_\theta\mathscr{L}(\theta) = \arg \max_\theta\ell(\theta) \]

Proof. Left to the reader.


Theorem 4 (Log-likelihood of an independent sample) For mutually independent data \(X_1, ..., X_n\) with shared distribution \(\text{p}(X=x)\):

\[\ell(x|\theta) = \sum_{i=1}^n \log{p(X=x_i|\theta)} \tag{5}\]


Proof. \[ \begin{aligned} \ell(x|\theta) &\stackrel{\text{def}}{=}\log{\mathscr{L}(\tilde{x}|\theta)} \\&= \log{\prod_{i=1}^n \text{p}(X_i=x_i|\theta)} \\&= \sum_{i=1}^n \log{p(X=x_i|\theta)} \end{aligned} \]


For \(\text{iid}\) data, we will have a much easier time taking the derivative of the log-likelihood:

Theorem 5 (Derivative of the log-likelihood function for \(\text{iid}\) data) For \(\text{iid}\) data:

\[\ell'(\theta) = \sum_{i=1}^n\frac{\partial}{\partial \theta} \log{\text{p}(X=x_i|\theta)} \tag{6}\]

Proof. \[ \begin{aligned} \ell'(\theta) &= \frac{\partial}{\partial \theta} \ell(\theta) \\ &= \frac{\partial}{\partial \theta} \sum_{i=1}^n \log{\text{p}(X=x_i|\theta)} \\ &= \sum_{i=1}^n \frac{\partial}{\partial \theta} \log{\text{p}(X=x_i|\theta)} \end{aligned} \]

1.5 The score function

The first derivative2 of the log-likelihood, \(\ell'(\theta)\), is important enough to have its own name: the score function.

Definition 6 (Score function) The score function of a statistical model \(\text{p}(\tilde{X}=\tilde{x})\) is the gradient (i.e., first derivative) of the log-likelihood of that model:

\[\ell'\stackrel{\text{def}}{=}\frac{\partial}{\partial \theta} \ell(\tilde{x}|\theta) \tag{7}\]

We often skip writing the arguments \(x\) and/or \(\theta\), so \(\ell' \stackrel{\text{def}}{=}\ell'(\tilde{x} | \theta) \stackrel{\text{def}}{=}\ell'(\theta)\).

Some statisticians use \(U\) or \(S\) instead of \(\ell'\). We will use \(\ell'\), both to save \(U\) and \(S\) for other uses and to avoid introducing unnecessary notation to memorize.


Exercise 3 Derive the score function for a single Bernoulli random variable \(X\). In other words, differentiate the marginal log-likelihood of a single Bernoulli random variable \(X\) with respect to the event probability parameter, \(\pi\). Simplify as much as possible.


Solution 3. Starting from Solution 2:

\[ \begin{aligned} \ell' &\stackrel{\text{def}}{=}\frac{\partial}{\partial \pi} \ell \\ &= \frac{\partial}{\partial \pi} {\left(x \text{log}{\left\{\pi\right\}} + (1-x) \text{log}{\left\{1-\pi\right\}}\right)} \\ &= \frac{\partial}{\partial \pi} x \text{log}{\left\{\pi\right\}} + \frac{\partial}{\partial \pi} (1-x) \text{log}{\left\{1-\pi\right\}} \\ &= x \frac{\partial}{\partial \pi} \text{log}{\left\{\pi\right\}} + (1-x) \frac{\partial}{\partial \pi} \text{log}{\left\{1-\pi\right\}} \\ &= x \frac{1}{\pi} - (1-x) \frac{1}{1-\pi} \\ &= x \frac{1-\pi}{\pi(1-\pi)} - (1-x) \frac{\pi}{\pi(1-\pi)} \\ &= \frac{x(1-\pi) - (1-x)\pi}{\pi(1-\pi)} \\ &= \frac{x-x\pi - \pi+x\pi}{\pi(1-\pi)} \\ &= \frac{x-\pi}{\pi(1-\pi)} \\ &= \frac{x-\mu}{\pi(1-\pi)} \\ &= \frac{e}{\text{Var}{\left(X\right)}} \end{aligned} \]


Exercise 4 Derive the score function for a single Poisson random variable \(X\).


Solution 4. The score function is the first derivative of the log-likelihood:

\[ \begin{aligned} \ell'&= \frac{\partial}{\partial {\lambda}}{\left(x\log{{\lambda}} - {\lambda}- \log{x!}\right)} \\ &= \frac{\partial}{\partial {\lambda}}x\log{{\lambda}} - \frac{\partial}{\partial {\lambda}}{\lambda}- \frac{\partial}{\partial {\lambda}}\log{x!} \\ &= x\frac{\partial}{\partial {\lambda}}\log{{\lambda}} - \frac{\partial}{\partial {\lambda}}{\lambda}- \frac{\partial}{\partial {\lambda}}\log{x!} \\ &= x\frac{1}{{\lambda}} - 1 - 0 \\ &= \frac{1}{{\lambda}} x- 1 \\ &= \frac{x}{{\lambda}} - \frac{{\lambda}}{{\lambda}} \\ &= \frac{x-{\lambda}}{{\lambda}} \\ &= \frac{x-\mu}{{\lambda}} \\ &= \frac{e}{\text{Var}{\left(X\right)}} \end{aligned} \]


Exercise 5 Derive the score function for a single Gaussian random variable \(X\), with respect to the mean parameter \(\mu\).


Solution 5. The score function is the first derivative of the log-likelihood:

\[ \begin{aligned} \ell'&\stackrel{\text{def}}{=} \frac{\partial}{\partial \mu}\ell \\ &=\frac{\partial}{\partial \mu}{\left(\frac{-1}{2}{\left(\text{log}{\left\{2\pi\sigma^2\right\}} + \frac{e^2}{\sigma^2}\right)}\right)} \\ &=\frac{-1}{2}\frac{\partial}{\partial \mu}{\left(\text{log}{\left\{2\pi\sigma^2\right\}} + \frac{e^2}{\sigma^2}\right)} \\ &=\frac{-1}{2}{\left(\frac{\partial}{\partial \mu}\text{log}{\left\{2\pi\sigma^2\right\}} + \frac{\partial}{\partial \mu}\frac{e^2}{\sigma^2}\right)} \\ &=\frac{-1}{2}{\left(0 + \frac{\partial}{\partial \mu}\frac{(x-\mu)^2}{\sigma^2}\right)} \\ &=\frac{-1}{2}{\left(-2\frac{x-\mu}{\sigma^2}\right)} \\ &=\frac{x-\mu}{\sigma^2} \\ &= \frac{e}{\text{Var}{\left(X\right)}} \end{aligned} \]


Exercise 6 Derive the score function for a single exponential random variable \(X\), with respect to the mean parameter \(\mu\).


Solution 6. The score function is the first derivative of the log-likelihood:

\[ \begin{aligned} \ell'&\stackrel{\text{def}}{=} \frac{\partial}{\partial \mu}\ell \\ &=\frac{\partial}{\partial \mu}{\left(-\text{log}{\left\{\mu\right\}} - \frac{x}{\mu}\right)} \\ &=\frac{\partial}{\partial \mu}{\left(-\text{log}{\left\{\mu\right\}}\right)} -\frac{\partial}{\partial \mu} \frac{x}{\mu} \\ &=-\frac{1}{\mu} + \frac{x}{\mu^2} \\ &=-\frac{\mu}{\mu^2} + \frac{x}{\mu^2} \\ &=\frac{x - \mu}{\mu^2} \\ &= \frac{e}{\text{Var}{\left(X\right)}} \end{aligned} \]


In all four cases above, the score function (with respect to the mean) turned out to be:

\[\ell'= \frac{e}{\text{Var}{\left(X\right)}}\]

That is no coincidence. All four of these distributions belong to the exponential family/class of probability distributions. The distributions in the exponential family share many special properties. For more details, see Hogg et al. (2015), Section 6.7 and Dobson and Barnett (2018), Chapter 3.

1.6 Asymptotic distribution of the maximum likelihood estimate

We learned how to quantify our uncertainty about these maximum likelihood estimates; with sufficient sample size, \(\hat\theta_{\text{ML}}\) has an approximately Gaussian distribution (Newey and McFadden 1994):

Theorem 6 (Central limit theorem for MLEs) \[ \hat\theta_{ML}\ \dot \sim\ \text{N}{\left(\theta,{\left[\mathcal{I}(\tilde{\theta})\right]}^{-1}\right)} \tag{8}\]


Proof. See (Lehmann 1999), Theorem 7.3.2.


Recall:

Definition 7 (Observed information matrix) The observed information matrix, denoted \(I\), is defined as the negative of the Hessian of the log-likelihood:

\[I\stackrel{\text{def}}{=}-\ell''(\tilde{x}|\tilde{\theta}) \tag{9}\]

Definition 8 (Expected information/Fisher information) The expected information matrix, also known as the Fisher information matrix, is denoted \(\mathcal{I}\) and is defined as the expected value of the observed information matrix:

\[\mathcal{I}\stackrel{\text{def}}{=}\text{E}{\left[I(\tilde{x}|\theta)\right]} \tag{10}\]

We can estimate \(\mathcal{I}(\theta)\) using either \(\mathcal{I}(\hat\theta_{\text{ML}})\) or \(I(\tilde{x}; \hat\theta_{\text{ML}})\).

So we can estimate the standard error of \(\hat\theta_k\) as:

\[ \widehat{\text{SE}}{\left(\hat\theta_k\right)} = \sqrt{{\left[{\left(\hat{\mathcal{I}}{\left(\hat\theta_{\text{ML}}\right)}\right)}^{-1}\right]}_{kk}} \]

1.7 The (Fisher) (expected) information matrix

The variance of \(\ell'(x,\theta)\), \({Cov}\left\{ \ell'(x,\theta) \right\}\), is also very important; we call it the “expected information matrix”, “Fisher information matrix”, or just “information matrix”, and we represent it using the symbol \(\mathcal{I}{\left(I\right)}\) (\scriptI in Unicode, \mathcal{I} in LaTeX).

\[ \begin{aligned} \mathcal{I} \stackrel{\text{def}}{=}\mathcal{I}(\theta) \\ &\stackrel{\text{def}}{=}\text{Cov}{\left(\ell'|\theta\right)} \\ &= \text{E}[ \ell'{\ell'}^{\top} ] - \text{E}[\ell'] \ \text{E}[\ell']^{\top} \end{aligned} \]

The elements of \(\mathcal{I}\) are:

\[ \begin{aligned} \mathcal{I}_{ij} &\stackrel{\text{def}}{=}\text{Cov}{\left({\ell'}_{i},{\ell'}_{j}\right)} \\ &= \text{E}[ \ell_{i}'\ell_{j}' ] - \text{E}[ {\ell'}_{i} ] \text{E}[ {\ell'}_{j} ] \end{aligned} \]

Here,

\[ \begin{aligned} \text{E}{\left[\ell'\right]} &\stackrel{\text{def}}{=}\int_{x \in \mathcal{R}(x)} { \ell'(x,\theta) \text{p}(X = x | \theta) dx } \\ &= \int_{x \in \mathcal{R}(X)} { {\left( \frac{\partial}{\partial \theta} \log{\text{p}(X = x | \theta)} \right)} \text{p}(X = x | \theta) dx } \\ &= \int_{x \in \mathcal{R}(X)} { \frac {\frac{\partial}{\partial \theta} \text{p}(X = x | \theta)} {\text{p}(X = x | \theta)} \text{p}(X = x | \theta) dx } \\ &= \int_{x \in \mathcal{R}(X)} { \frac{\partial}{\partial \theta} \text{p}(X = x | \theta) dx } \end{aligned} \]

And similarly

\[ \text{E}{\left[\ell' \ell'^{\top}\right]} \stackrel{\text{def}}{=} \int_{x \in R(x)} {\ell'(x,\theta)\ell'(x,\theta)^{\top}\ \text{p}{\left(X = x | \theta\right)}\ dx} \]

Note that \(\text{E}{\left[\ell'\right]}\) and \(\text{E}{\left[\ell'{\ell'}^{\top}\right]}\) are functions of \(\theta\) but not of \(x\); the expectation operator removed \(x\).

Also note that for most of the distributions you are familiar with (including Gaussian, binomial, Poisson, exponential):

\[\text{E}{\left[\ell'\right]} = 0\]

So

\[\mathcal{I}{\left(\theta\right)} = \text{E}{\left[\ell'{\ell'}^{\top} \right]}\]

Moreover, for those distributions (called the “exponential family”), we have:

\[ \mathcal{I}= -\text{E}{\left[\ell''\right]} = \text{E}{\left[- \ell'\ell'^{\top}\right]} \]

(see Dobson and Barnett (2018), §3.17).


Definition 9 (Hessian) The matrix of second derivatives of the log-likelihood function is called the Hessian matrix (of the log-likelihood function) 3:

\[ \ell''\stackrel{\text{def}}{=}\frac{\partial}{\partial \tilde{\theta}}\frac{\partial}{\partial \tilde{\theta}^{\top}} \ell(\tilde{x}| \tilde{\theta}) \tag{11}\]


Theorem 7 (Elements of the Hessian matrix) If \(\tilde{\theta}\) is a \(p\times 1\) vector, then the Hessian is a \(p \times p\) matrix, whose \(ij^{th}\) entry is:

\[ \ell_{ij}''= \frac{\partial}{\partial \theta_i}\frac{\partial}{\partial \theta_j} \ell(\tilde{X}= \tilde{x}| \tilde{\theta}) \tag{12}\]


Theorem 8 (Hessian = derivative of transposed score) \[ \ell''(\tilde{x}| \tilde{\theta}) = \frac{\partial}{\partial \tilde{\theta}} {\left(\ell'(\tilde{x}| \tilde{\theta})\right)}^{\top} \]


1.7.1 Observed information

Sometimes, we use \(I(\theta;x) \stackrel{\text{def}}{=}- hess\) (note the standard-font “I” here). \(I(\theta;x)\) is the observed information, precision, or concentration matrix (Negative Hessian).

ImportantKey point

The asymptotics of MLEs gives us \({\widehat{\theta}}_{ML} \sim N\left( \theta,\mathfrak{I}^{- 1}(\theta) \right)\), approximately, for large sample sizes.

We can estimate \(\mathcal{I}^{- 1}(\theta)\) by working out \(\text{E}{\left[-\ell''\right]}\) or \(\text{E}{\left[\ell'{\ell'}^{\top}\right]}\) and plugging in \(\hat\theta_{\text{ML}}\), but sometimes we instead use \(I(\hat\theta_{\text{ML}},\tilde{x})\) for convenience; there are some cases where it’s provably better according to some criteria (Efron and Hinkley (1978)).

1.8 Quantifying (un)certainty of MLEs

1.8.1 Confidence intervals for MLEs

An asymptotic approximation of a 95% confidence interval for \(\theta_k\) is

\[ \hat\theta_{\text{ML}}\pm z_{0.975} \times \widehat{\text{SE}}{\left(\hat\theta_k\right)} \]

where \(z_\beta\) the \(\beta\) quantile of the standard Gaussian distribution.

1.8.2 p-values and hypothesis tests for MLEs

Table 1: Mapping of exact Gaussian-assumption tests to their approximate CLT-based MLE equivalents.
Inference goal Exact test (Gaussian) Exact test statistic Approximate test (CLT-based MLE) Approximate test statistic
Single coefficient t-test \(T_{n-p}\) Wald z-test \(Z \sim N(0,1)\)
Linear combination of coefficients t-test \(T_{n-p}\) Wald z-test \(Z \sim N(0,1)\)
Nested models (\(q\) constraints) Partial F-test \(F_{q,\, n-p}\) Likelihood ratio test or Wald test \(\chi^2_q\)
One-sample mean One-sample t-test \(T_{n-1}\) z-test \(Z \sim N(0,1)\)
Two-sample means Two-sample t-test \(T_{n_1+n_2-2}\) z-test \(Z \sim N(0,1)\)
\(K\)-group means (ANOVA) F-test \(F_{K-1,\, n-K}\) Likelihood ratio test or Wald test \(\chi^2_{K-1}\)

The exact tests assume \(Y_i \ \sim_{\text{iid}}\ N(\mu_i, \sigma^2)\); the approximate tests hold asymptotically for any distribution by the central limit theorem (CLT) for MLEs.

1.8.3 Likelihood ratio tests for MLEs

Theorem 9 (Wilks’ theorem) Under regularity conditions, if \(H_0\) imposes \(q\) constraints on the parameters \(\tilde{\theta}\), then under \(H_0\), as \(n\to\infty\):

\[ \Lambda \stackrel{\text{def}}{=}2{\left(\ell(\hat\theta_{\text{ML}}) - \ell(\hat\theta_0)\right)} \overset{d}{\to} \chi^2_q \]

where \(\hat\theta_{\text{ML}}\) is the unrestricted MLE and \(\hat\theta_0\) is the MLE under \(H_0\).

Equivalently, in terms of nested models: if a full model \(M_1\) has \(p\) parameters and a nested model \(M_0 \subset M_1\) has \(p_0 = p - q\) parameters (i.e., \(M_0\) is obtained by imposing \(q\) constraints on \(M_1\)), then under \(H_0\) (that \(M_0\) is the true model), as \(n\to\infty\):

\[ \Lambda = 2{\left(\ell_{M_1}(\hat\theta_{\text{ML}}) - \ell_{M_0}(\hat\theta_0)\right)} \overset{d}{\to} \chi^2_q \]

where \(q = p - p_0\) is the difference in the number of free parameters.


We sketch the argument for the scalar-parameter case (\(\theta\) is scalar and \(H_0: \theta = \theta_0\) imposes one constraint, so \(q = 1\)). For this point null, the restricted MLE is \(\hat\theta_0 = \theta_0\), so \(\ell(\hat\theta_0) = \ell(\theta_0)\) and the LR statistic reduces to \(\Lambda = 2{\left(\ell(\hat\theta_{\text{ML}}) - \ell(\theta_0)\right)}\). The multivariate case follows the same steps in matrix form (see Dobson and Barnett (2018) §5.7 or Wilks (1938) for the full proof).

Step 1: Taylor expansion of \(\ell(\theta_0)\) around \(\hat\theta_{\text{ML}}\).

Since \(\hat\theta_{\text{ML}}\) maximizes \(\ell\), the score at \(\hat\theta_{\text{ML}}\) is zero: \[ \ell'(\hat\theta_{\text{ML}}) = 0 \]

Expanding \(\ell(\theta_0)\) around \(\hat\theta_{\text{ML}}\) by Taylor’s theorem: \[ \begin{aligned} \ell(\theta_0) &\approx \ell(\hat\theta_{\text{ML}}) + \underbrace{\ell'(\hat\theta_{\text{ML}})}_{= \, 0}(\theta_0 - \hat\theta_{\text{ML}}) + \frac{1}{2}\ell''(\hat\theta_{\text{ML}})(\theta_0 - \hat\theta_{\text{ML}})^2 \end{aligned} \]

Since the score term vanishes: \[ \begin{aligned} \ell(\theta_0) &\approx \ell(\hat\theta_{\text{ML}}) + \frac{1}{2}\ell''(\hat\theta_{\text{ML}})(\theta_0 - \hat\theta_{\text{ML}})^2 \end{aligned} \]

Rearranging: \[ \begin{aligned} 2{\left(\ell(\hat\theta_{\text{ML}}) - \ell(\theta_0)\right)} &\approx -\ell''(\hat\theta_{\text{ML}})(\hat\theta_{\text{ML}}- \theta_0)^2 \\&= {\left(-\ell''(\hat\theta_{\text{ML}})\right)}(\hat\theta_{\text{ML}}- \theta_0)^2 \end{aligned} \]

Step 2: Recognizing the observed information.

The negative Hessian is the observed information \(I{\left(\hat\theta_{\text{ML}}\right)} = -\ell''(\hat\theta_{\text{ML}})\). Under regularity conditions, the normalized observed information satisfies \[ \frac{1}{n}I{\left(\hat\theta_{\text{ML}}\right)} \to \mathcal{I}(\theta_0), \] where \(\mathcal{I}(\theta_0)\) is the Fisher information per observation. This uses the law of large numbers together with consistency of \(\hat\theta_{\text{ML}}\), so evaluation at the random point \(\hat\theta_{\text{ML}}\) can be replaced asymptotically by evaluation at \(\theta_0\) via Slutsky’s theorem. Hence \(I{\left(\hat\theta_{\text{ML}}\right)} \approx n \mathcal{I}(\theta_0)\), and therefore \[ \begin{aligned} 2{\left(\ell(\hat\theta_{\text{ML}}) - \ell(\theta_0)\right)} &\approx I{\left(\hat\theta_{\text{ML}}\right)} \cdot (\hat\theta_{\text{ML}}- \theta_0)^2 \\&\approx n \mathcal{I}(\theta_0) \cdot (\hat\theta_{\text{ML}}- \theta_0)^2 \end{aligned} \]

Step 3: Standardizing to a squared standard normal.

Define the standardized estimation error: \[ z \stackrel{\text{def}}{=} \sqrt{n \mathcal{I}(\theta_0)} \cdot (\hat\theta_{\text{ML}}- \theta_0) \]

Then: \[ \begin{aligned} 2{\left(\ell(\hat\theta_{\text{ML}}) - \ell(\theta_0)\right)} &\approx z^2 \end{aligned} \]

Step 4: Applying the CLT for MLEs.

By Theorem 6 (the CLT for MLEs): \[ \hat\theta_{\text{ML}} \ \dot{\sim} \ \text{N}{\left(\theta_0,\; {\left[n\mathcal{I}(\theta_0)\right]}^{-1}\right)} \]

Therefore: \[ z = \sqrt{n \mathcal{I}(\theta_0)} \cdot (\hat\theta_{\text{ML}}- \theta_0) \ \dot{\sim} \ N(0, 1) \]

and so: \[ \Lambda = 2{\left(\ell(\hat\theta_{\text{ML}}) - \ell(\theta_0)\right)} \approx z^2 \overset{d}{\to} \chi^2_1 \]

Extension to \(q\) constraints.

For the general case of \(q\) constraints (comparing a full model with \(p\) parameters to a restricted model with \(p_0 = p - q\) free parameters), the argument proceeds in matrix form. The LR statistic is a quadratic form in the relevant \(q\)-dimensional component of the score at the restricted MLE, evaluated against the inverse of the observed information matrix. Under \(H_0\), this \(q\)-dimensional component (equivalently, the difference between the unrestricted and restricted estimators in the constrained directions) is approximately multivariate normal with the appropriate covariance structure, so the resulting quadratic form converges in distribution to \(\chi^2_q\).

See also Dobson and Barnett (2018) §5.7 and https://online.stat.psu.edu/stat504/Lesson02

1.8.4 Prediction intervals for MLEs

\[\overline{X} \in [ \widehat{\mu} \pm z_{1 - \alpha\text{/}2}\frac{\sigma}{m} ]\]

Where \(m\) is the sample size of the new data to be predicted (typically 1, except for binary outcomes, where it needs to be bigger for prediction intervals to make sense).

2 Example: Maximum likelihood for Tropical Cyclones in Australia

(Adapted from Dobson and Barnett (2018) §1.6.5)

2.0.1 Data

The cyclones dataset in the dobson package (Table 2) records the number of tropical cyclones in Northeastern Australia during 13 November-to-April cyclone seasons (more details in Dobson and Barnett (2018) §1.6.5 and help(cyclones, package = "dobson")). Figure 1 graphs the number of cyclones (y-axis) by season (x-axis). Let’s use \(Y_i\) to represent these counts, where \(i\) is an indexing variable for the seasons and \(Y_i\) is the number of cyclones in season \(i\).

2.0.2 Exploratory analysis

Suppose we want to learn about how many cyclones to expect per season.

Show R code
library(dobson)
library(dplyr)
data(cyclones)
library(pander)
pander(cyclones |> relocate(season, .before = everything()))
Table 2: Number of tropical cyclones during a season from November to April in Northeastern Australia
season years number
1 1956/7 6
2 1957/8 5
3 1958/9 4
4 1959/60 6
5 1960/1 6
6 1961/2 3
7 1962/3 12
8 1963/4 7
9 1964/5 4
10 1965/6 2
11 1966/7 6
12 1967/8 7
13 1968/9 4

Show R code
library(ggplot2)
library(dplyr)
cyclones |>
  mutate(years = factor(years, levels = years)) |>
  ggplot(aes(x = years, y = number, group = 1)) +
  geom_point() +
  geom_line() +
  xlab("Season") +
  ylab("Number of cyclones") +
  expand_limits(y = 0) +
  theme(axis.text.x = element_text(vjust = .5, angle = 45))
Figure 1: Number of tropical cyclones per season in northeastern Australia, 1956-1969

There’s no obvious correlation between adjacent seasons, so let’s assume that each season is independent of the others.

Let’s also assume that they are identically distributed; let’s denote this distribution as \(P(Y=y)\). Note that there’s no index \(i\) in this expression, since we are assuming the \(Y_i\)s are identically distributed.


We can visualize the distribution using a bar plot (Figure 2).

Show R code
cyclones |>
  ggplot() +
  geom_histogram(aes(x = number)) +
  expand_limits(x = 0) +
  xlab("Number of cyclones") +
  ylab("Count (number of seasons)")
Figure 2: Bar plot of cyclones per season

Table 3 provides summary statistics.

Show R code
n <- nrow(cyclones)
sumx <- cyclones |>
  pull(number) |>
  sum()
xbar <- cyclones |>
  pull(number) |>
  mean()

cyclones |> table1::table1(x = ~number)
Table 3: Summary statistics for cyclones data
Overall
(N=13)
number
Mean (SD) 5.54 (2.47)
Median [Min, Max] 6.00 [2.00, 12.0]

2.0.3 Model

We want to estimate \(P(Y=y)\); that is, \(P(Y=y)\) is our estimand.

We could estimate \(P(Y=y)\) for each value of \(y\) in \(0:\infty\) separately (“nonparametrically”) using the fraction of our data with \(Y_i=y\), but then we would be estimating an infinitely large set of parameters, and we would have low precision. We will probably do better with a parametric model.


Exercise 7 What parametric probability distribution family might we use to model this empirical distribution?


Solution. Let’s use the Poisson. The Poisson distribution is appropriate for this data , because the data are counts that could theoretically take any integer value (discrete) in the range \(0:\infty\). Visually, the plot of our data closely resembles a Poisson or binomial distribution. Since cyclones do not have an “upper limit” on the number of events we could potentially observe in one season, the Poisson distribution is more appropriate than the binomial.


Exercise 8 Write down the Poisson distribution’s probability mass function.


Solution. \[P(Y=y) = \frac{\lambda^{y} e^{-\lambda}}{y!} \tag{13}\]

2.0.4 Estimating the model parameters using maximum likelihood

Now, we can estimate the parameter \(\lambda\) for this distribution using maximum likelihood estimation.


Exercise 9 (What is the likelihood?) Write down the likelihood (probability mass function or probability density function) of a single observation \(x\), according to your model.


Solution. \[ \begin{aligned} \mathscr{L}(\lambda; x) &= p(X=x|\Lambda = \lambda)\\ &= \frac{\lambda^x e^{-\lambda}}{x!}\\ \end{aligned} \]


Exercise 10 Write down the vector of parameters in your model.


Solution. There is only one parameter, \(\lambda\):

\[\theta = (\lambda)\]


Exercise 11 Write down the population mean and variance of a single observation from your chosen probability model, as a function of the parameters (extra credit - derive them).


Solution.

  • Population mean: \(\text{E}[X]=\lambda\)
  • Population variance: \(\text{Var}(X)=\lambda\)

Exercise 12 Write down the likelihood of the full dataset.


Solution. \[ \begin{aligned} \mathscr{L}(\lambda; \tilde{x}) &= \text{P}(\tilde{X}= \tilde{x}) \\ &= \text{P}(X_1 = x_1, X_2 = x_2, ..., X_{13} = x_{13}) \\ &= \prod_{i=1}^{13} \text{P}(X_i = x_i) \\ &= \prod_{i=1}^{13} \frac{\lambda^{x_i} e^{-\lambda}}{x_i!} \end{aligned} \]


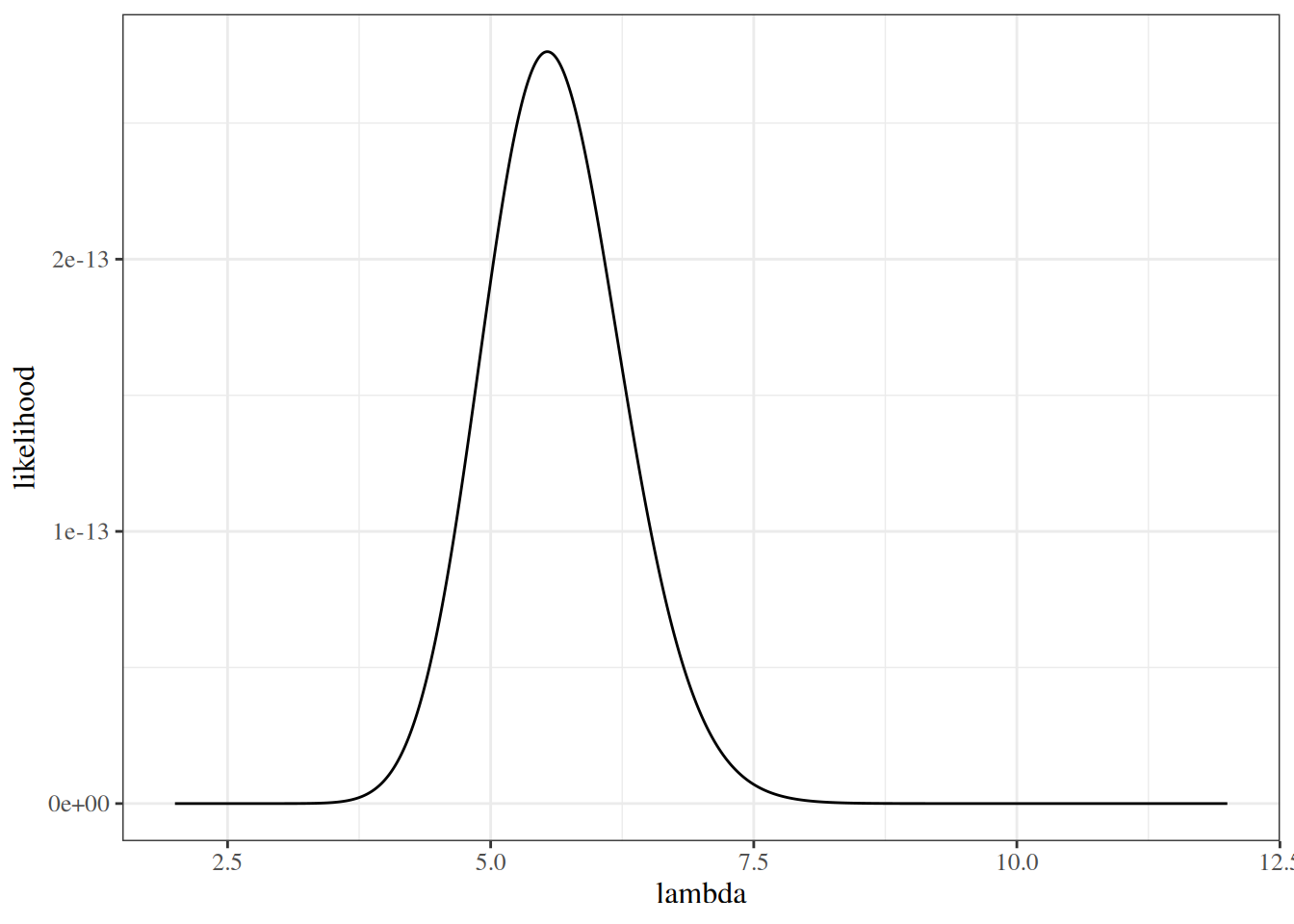
Exercise 13 Graph the likelihood as a function of \(\lambda\).


Solution.

Show R code
lik <- function(lambda, y = cyclones$number, n = length(y)) {
  lambda^sum(y) * exp(-n * lambda) / prod(factorial(y))
}

library(ggplot2)
lik_plot <-
  ggplot() +
  geom_function(fun = lik, n = 1001) +
  xlim(min(cyclones$number), max(cyclones$number)) +
  ylab("likelihood") +
  xlab("lambda")

print(lik_plot)
Figure 3: Likelihood of Dobson cyclone data

Exercise 14 Write down the log-likelihood of the full dataset.


Solution. \[ \begin{aligned} \ell(\lambda; \tilde{x}) &= \log{\mathscr{L}(\lambda;\tilde{x})}\\ &= \log{\prod_{i = 1}^n\frac{\lambda^{x_i}\text{e}^{-\lambda}}{x_i!}}\\ &= \sum_{i = 1}^n\log{\frac{\lambda^{x_i}\text{e}^{-\lambda}}{x_i!}}\\ &= \sum_{i = 1}^n{\log{\lambda^{x_i}} +\log{\text{e}^{-\lambda}} - \log{x_i!}}\\ &= \sum_{i = 1}^n{x_i\log{\lambda} -\lambda - \log{x_i!}}\\ &= \sum_{i = 1}^nx_i\log{\lambda} - \sum_{i = 1}^n\lambda - \sum_{i = 1}^n\log{x_i!}\\ &= \sum_{i = 1}^nx_i\log{\lambda} - n\lambda - \sum_{i = 1}^n\log{x_i!}\\ \end{aligned} \]


Exercise 15 Graph the log-likelihood as a function of \(\lambda\).


Solution.

Show R code

loglik <- function(lambda, y = cyclones$number, n = length(y)) {
  sum(y) * log(lambda) - n * lambda - sum(log(factorial(y)))
}

ll_plot <- ggplot() +
  geom_function(fun = loglik, n = 1001) +
  xlim(min(cyclones$number), max(cyclones$number)) +
  ylab("log-likelihood") +
  xlab("lambda")
ll_plot
Figure 4: log-likelihood of Dobson cyclone data

The score function

Exercise 16 Derive the score function for the dataset.


Solution. The score function is the first derivative of the log-likelihood:

\[ \begin{aligned} \ell'( \lambda; \tilde{x} ) &= \frac{\partial}{\partial \lambda}{\left(\sum_{i = 1}^nx_i\log{\lambda} - n\lambda - \sum_{i = 1}^n\log{x_i!}\right)}\\ &= \frac{\partial}{\partial \lambda}\sum_{i = 1}^nx_i\log{\lambda} - \frac{\partial}{\partial \lambda}n\lambda - \frac{\partial}{\partial \lambda}\sum_{i = 1}^n\log{x_i!}\\ &= \sum_{i = 1}^nx_i\frac{\partial}{\partial \lambda}\log{\lambda} - n\frac{\partial}{\partial \lambda}\lambda - \sum_{i = 1}^n\frac{\partial}{\partial \lambda}\log{x_i!}\\ &= \sum_{i = 1}^nx_i\frac{1}{\lambda} - n - 0\\ &= \frac{1}{\lambda} \sum_{i = 1}^nx_i- n \\&= {\left(\frac{1}{\lambda} n \bar{x}\right)} - n \\&= {\left(\frac{1}{\lambda} 72\right)} - 13 \end{aligned} \]


Exercise 17 Graph the score function.


Solution.

Show R code

score <- function(lambda, y = cyclones$number, n = length(y)) {
  (sum(y) / lambda) - n
}

ggplot() +
  geom_function(fun = score, n = 1001) +
  xlim(min(cyclones$number), max(cyclones$number)) +
  ylab("l'(lambda)") +
  xlab("lambda") +
  geom_hline(yintercept = 0, col = "red")
Figure 5: score function of Dobson cyclone data

The Hessian matrix

Exercise 18 Derive the Hessian matrix.


Solution. The Hessian function for an iid sample is the 2nd derivative(s) of the log-likelihood:

\[ \begin{aligned} \ell''( \lambda; \tilde{x} ) &= \frac{\partial}{\partial \lambda}\left(\frac{1}{\lambda} \sum_{i = 1}^nx_i- n\right)\\ &= \frac{\partial}{\partial \lambda}\frac{1}{\lambda} \sum_{i = 1}^nx_i- \frac{\partial}{\partial \lambda}n\\ &= -\frac{1}{\lambda^2} \sum_{i = 1}^nx_i\\ &= -\frac{1}{\lambda^2} n \bar x \\&= -\frac{1}{\lambda^2} \cdot 72 \end{aligned} \]


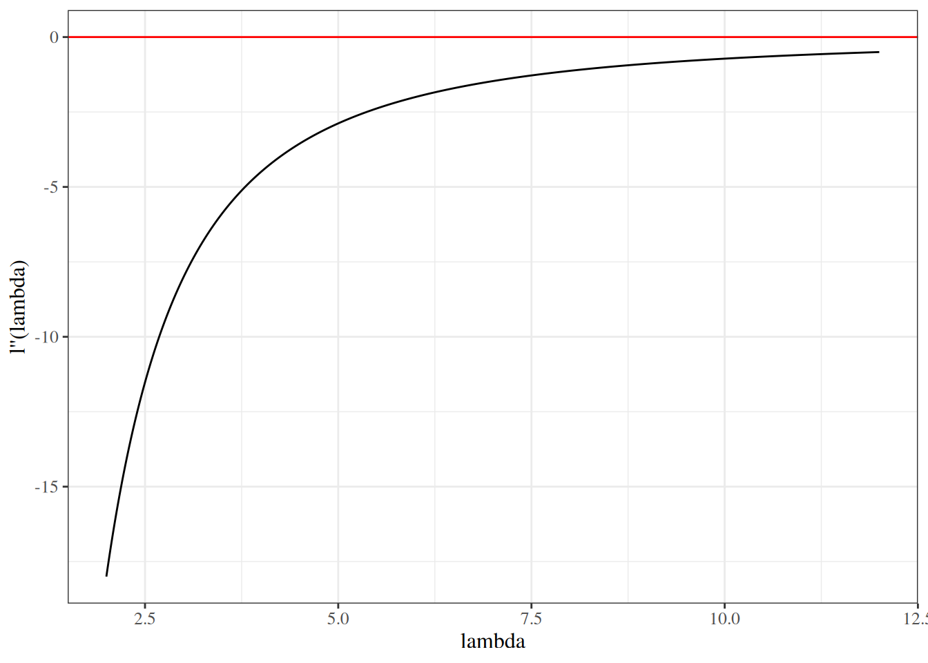
Exercise 19 Graph the Hessian.


Solution.

Show R code

hessian <- function(lambda, y = cyclones$number, n = length(y)) {
  -sum(y) / (lambda^2)
}

ggplot() +
  geom_function(fun = hessian, n = 1001) +
  xlim(min(cyclones$number), max(cyclones$number)) +
  ylab("l''(lambda)") +
  xlab("lambda") +
  geom_hline(yintercept = 0, col = "red")
Figure 6: Hessian function of Dobson cyclone data

Exercise 20 Write the score equation (estimating equation).


Solution. \[\ell'( \lambda; \tilde{x} ) = 0\]

2.0.5 Finding the MLE analytically

In this case, we can find the MLE of \(\lambda\) by solving the score equation for \(\lambda\) analytically (using algebra):


Exercise 21 Solve the estimating equation for \(\lambda\):


Solution. \[ \begin{aligned} 0 &= \frac{1}{\lambda}\sum_{i = 1}^nx_i - n\\ n &= \frac{1}{\lambda}\sum_{i = 1}^nx_i\\ n\lambda &= \sum_{i = 1}^nx_i\\ \lambda &= \frac{1}{n}\sum_{i = 1}^nx_i\\ &=\bar x \end{aligned} \]

Let’s call this solution of the estimating equation \(\tilde \lambda\) for now:

\[\tilde \lambda \stackrel{\text{def}}{=}\bar x\]


Exercise 22 Confirm that the Hessian \(\ell''(\lambda; \tilde{x})\) is negative when evaluated at \(\tilde \lambda\).


Solution. \[ \begin{aligned} \ell''( \tilde\lambda; \tilde{x} ) &= -\frac{1}{\tilde\lambda^2} n \bar x\\ &= -\frac{1}{\bar x^2} n\bar x\\ &= -\frac{n}{\bar x}\\ &<0\\ \end{aligned} \]


Exercise 23 Draw conclusions about the MLE of \(\lambda\).


Solution. Since \(\ell''(\tilde \lambda; \tilde{x})<0\), \(\tilde \lambda\) is at least a local maximizer of the likelihood function \(\mathscr{L}(\lambda)\). Since there is only one solution to the estimating equation and the Hessian is negative definite everywhere, \(\tilde \lambda\) must also be the global maximizer of \(\mathscr{L}(\lambda; \tilde{x})\):

Show R code
mle <- mean(cyclones$number)

\[\hat{\lambda}_{\text{ML}} = \bar x = 5.538462\]


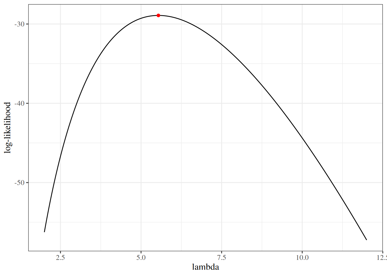
Exercise 24 Graph the log-likelihood with the MLE superimposed.


Solution.

Show R code
library(dplyr)

mle_data <- tibble(x = mle, y = loglik(mle))
ll_plot + geom_point(data = mle_data, aes(x = x, y = y), col = "red")
Figure 7: log-likelihood of Dobson cyclone data with MLE

Information matrices

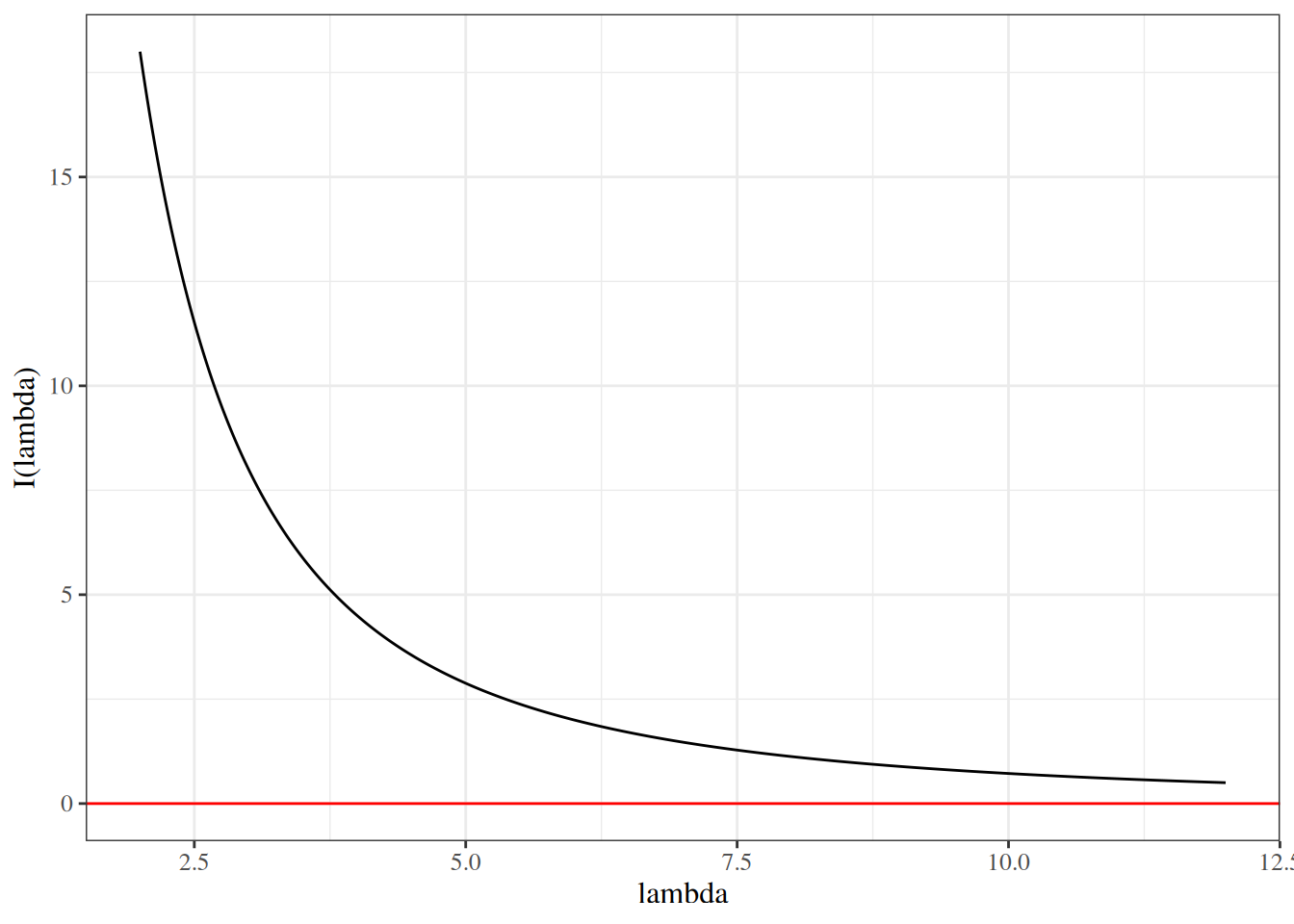
Show R code
obs_inf <- function(...) -hessian(...)
ggplot() +
  geom_function(fun = obs_inf, n = 1001) +
  xlim(min(cyclones$number), max(cyclones$number)) +
  ylab("I(lambda)") +
  xlab("lambda") +
  geom_hline(yintercept = 0, col = "red")
Figure 8: Observed information function of Dobson cyclone data

2.1 Finding the MLE using the Newton-Raphson algorithm


2.1.1 Iterative maximization

(c.f., Dobson and Barnett (2018), Chapter 4)

Later, when we are trying to find MLEs for likelihoods which we can’t easily differentiate, we will “hill-climb” using the Newton-Raphson algorithm:

\[ \begin{aligned} {\widehat{\theta}}^* &\leftarrow {\widehat{\theta}}^* + {\left(I{\left(\tilde{y};{\widehat{\theta}}^*\right)}\right)}^{-1} \ell'{\left(\tilde{y};{\widehat{\theta}}^*\right)} \\ &= {\widehat{\theta}}^* - {\left(\ell''{\left(\tilde{y};{\widehat{\theta}}^*\right)}\right)}^{-1} \ell'{\left(\tilde{y};{\widehat{\theta}}^*\right)} \end{aligned} \]


The reasoning for this algorithm is that we can approximate the score function near \({\widehat{\theta}}^*\) using the first-order Taylor polynomial:

\[ \begin{aligned} \ell'(\theta) &\approx \ell'^*(\theta) \\ &\stackrel{\text{def}}{=}\ell'({\widehat{\theta}}^*) + \ell''({\widehat{\theta}}^*)(\theta- {\widehat{\theta}}^*) \end{aligned} \]


The approximate score function, \(\ell'^*(\theta)\), is a linear function of \(\theta\), so it is easy to solve the corresponding approximate score equation, \(\ell'^*(\theta) = 0\), for \(\theta\):

\[ \begin{aligned} \theta &= {\widehat{\theta}}^* - \ell'({\widehat{\theta}}^*) \cdot{\left(\ell''({\widehat{\theta}}^*)\right)}^{-1} \end{aligned} \]


For computational simplicity, we will sometimes use \(\mathfrak{I}^{- 1}(\theta)\) in place of \(I\left( \widehat{\theta},y \right)\); doing so is called “Fisher scoring” or the “method of scoring”. Note: this substitution is the opposite of the substitution that we are making for estimating the variance of the MLE; this time we should technically use the observed information but we use the expected information instead.


There’s also an “empirical information matrix” (see McLachlan and Krishnan (2007)):

\[I_{e}(\theta,y) \stackrel{\text{def}}{=}\sum_{i = 1}^{n}{\ell_{i}'\ {\ell_{i}'}^{\top}} - \frac{1}{n}\ell'{\ell'}^{\top}\]

where \(\ell_{i}\) is the log-likelihood of the ith observation. Note that \(\ell' = \sum_{i = 1}^{n}\ell_{i}'\).

\(\frac{1}{n}I_{e}(\theta,y)\) is the sample equivalent of

\[\mathfrak{I \stackrel{\text{def}}{=}I(}\theta) \stackrel{\text{def}}{=}{Cov}\left( \ell'|\theta \right) = E[ \ell'{\ell'}^{\top} ] - E[ \ell' ]\ E[ \ell' ]^{\top}\]

\[\left\{ \mathfrak{I}_{jk} \stackrel{\text{def}}{=}{Cov}\left( {\ell'}_{j},{\ell'}_{k} \right) = E[ \ell_{j}'\ell_{k}' ] - E[ {\ell'}_{j} ] E[ {\ell'}_{k} ] \right\}\]

\(I_{e}(\theta,y)\) is sometimes computationally easier to compute for Newton-Raphson-type maximization algorithms.

c.f. https://en.wikipedia.org/wiki/Newton%27s_method_in_optimization


Example 1 (Finding the MLE using the Newton-Raphson algorithm)  

We found that the MLE was \(\hat{\lambda} = \bar{x}\), by solving the score equation \(\ell'(\lambda)=0\) for \(\lambda\).

What if we hadn’t been able to solve the score equation?

Then we could start with some initial guess \({\widehat{\lambda}}^*\), such as \({\widehat{\lambda}}^*= 3\), and use the Newton-Raphson algorithm.

Show R code
# specify initial guess:
cur_lambda_est <- 3

In Exercise 16, we found that the score function was:

\[ \ell'( \lambda; \tilde{x} ) = {\left(\frac{72}{\lambda} \right)} - n \]

In Exercise 18, we found that the Hessian was:

\[ \ell''( \lambda; \tilde{x} ) = -\frac{72}{\lambda^2} \]


So we can approximate the score function using the first-order Taylor polynomial:

\[ \begin{aligned} \ell'(\lambda) &\approx \ell'^*(\lambda) \\ &\stackrel{\text{def}}{=}\ell'({\widehat{\lambda}}^*) + \ell''({\widehat{\lambda}}^*)(\lambda - {\widehat{\lambda}}^*) \\ &= {\left(\frac{72}{{\widehat{\lambda}}^*} - n\right)} + {\left(-\frac{72}{{\left({\widehat{\lambda}}^*\right)}^2}\right)} (\lambda - {\widehat{\lambda}}^*) \end{aligned} \]


Figure 9 compares the true score function and the approximate score function at \({\widehat{\lambda}}^*= 3\).

Show R code

approx_score <- function(lambda, lhat, ...) {
  score(lambda = lhat, ...) +
    hessian(lambda = lhat, ...) * (lambda - lhat)
}

point_size <- 5

plot1 <- ggplot() +
  geom_function(
    fun = score,
    aes(col = "true score function"),
    n = 1001
  ) +
  geom_function(
    fun = approx_score,
    aes(col = "approximate score function"),
    n = 1001,
    args = list(lhat = cur_lambda_est)
  ) +
  geom_point(
    size = point_size,
    aes(
      x = cur_lambda_est, y = score(lambda = cur_lambda_est),
      col = "current estimate"
    )
  ) +
  geom_point(
    size = point_size,
    aes(
      x = xbar,
      y = 0,
      col = "true MLE"
    )
  ) +
  xlim(min(cyclones$number), max(cyclones$number)) +
  ylab("l'(lambda)") +
  xlab("lambda") +
  geom_hline(yintercept = 0)

print(plot1)
Figure 9: Score function of Dobson cyclone data and approximate score function


This is equivalent to estimating the log-likelihood with a second-order Taylor polynomial:

\[ \ell^*(\lambda) = \ell({\widehat{\lambda}}^*) + (\lambda - {\widehat{\lambda}}^*) \ell'({\widehat{\lambda}}^*) + \frac{1}{2}\ell''({\widehat{\lambda}}^*)(\lambda-{\widehat{\lambda}}^*)^2 \]

Show R code

approx_loglik <- function(lambda, lhat, ...) {
  loglik(lambda = lhat, ...) +
    score(lambda = lhat, ...) * (lambda - lhat) +
    1 / 2 * hessian(lambda = lhat, ...) * (lambda - lhat)^2
}

plot_loglik <- ggplot() +
  geom_function(
    fun = loglik,
    aes(col = "true log-likelihood"),
    n = 1001
  ) +
  geom_function(
    fun = approx_loglik,
    aes(col = "approximate log-likelihood"),
    n = 1001,
    args = list(lhat = cur_lambda_est)
  ) +
  geom_point(
    size = point_size,
    aes(
      x = cur_lambda_est, y = loglik(lambda = cur_lambda_est),
      col = "current estimate"
    )
  ) +
  geom_point(
    size = point_size,
    aes(
      x = xbar,
      y = loglik(xbar),
      col = "true MLE"
    )
  ) +
  xlim(min(cyclones$number) - 1, max(cyclones$number)) +
  ylab("l'(lambda)") +
  xlab("lambda")

print(plot_loglik)
Figure 10: log-likelihood of Dobson cyclone data and approximate log-likelihood function


The approximate score function, \(\ell'^*(\lambda)\), is a linear function of \(\lambda\), so it is easy to solve the corresponding approximate score equation, \(\ell'^*(\lambda) = 0\), for \(\lambda\):

\[ \begin{aligned} \lambda &= {\widehat{\lambda}}^*- \ell'({\widehat{\lambda}}^*) \cdot{\left(\ell''({\widehat{\lambda}}^*)\right)}^{-1} \\ &= 4.375 \end{aligned} \]

Show R code
new_lambda_est <-
  cur_lambda_est -
  score(cur_lambda_est) * hessian(cur_lambda_est)^-1

Show R code

plot2 <- plot1 +
  geom_point(
    size = point_size,
    aes(
      x = new_lambda_est,
      y = 0,
      col = "new estimate"
    )
  ) +
  geom_segment(
    arrow = grid::arrow(),
    linewidth = 2,
    alpha = .7,
    aes(
      x = cur_lambda_est,
      y = approx_score(
        lhat = cur_lambda_est,
        lambda = cur_lambda_est
      ),
      xend = new_lambda_est,
      yend = 0,
      col = "update"
    )
  )
print(plot2)
Figure 11: score function of Dobson cyclone data and approximate score function


So we update \({\widehat{\lambda}}^*\leftarrow 4.375\) and repeat our estimation process:

Show R code

plot2 +
  geom_function(
    fun = approx_score,
    aes(col = "new approximate score function"),
    n = 1001,
    args = list(lhat = new_lambda_est)
  ) +
  geom_point(
    size = point_size,
    aes(
      x = new_lambda_est, y = score(lambda = new_lambda_est),
      col = "new estimate"
    )
  )
Figure 12: score function of Dobson cyclone data and approximate score function


We repeat this process until the likelihood converges:

Show R code
library(tibble)
cur_lambda_est <- 3 # restarting
diff_loglik <- Inf
tolerance <- 10^-4
max_iter <- 100
NR_info <- tibble( # nolint: object_name_linter
  iteration = 0,
  lambda = cur_lambda_est |> num(digits = 4),
  likelihood = lik(cur_lambda_est),
  `log(likelihood)` = loglik(cur_lambda_est) |> num(digits = 4),
  score = score(cur_lambda_est),
  hessian = hessian(cur_lambda_est)
)

for (cur_iter in 1:max_iter) {
  new_lambda_est <-
    cur_lambda_est - score(cur_lambda_est) * hessian(cur_lambda_est)^-1

  diff_loglik <- loglik(new_lambda_est) - loglik(cur_lambda_est)

  new_NR_info <- tibble( # nolint: object_name_linter
    iteration = cur_iter,
    lambda = new_lambda_est,
    likelihood = lik(new_lambda_est),
    `log(likelihood)` = loglik(new_lambda_est),
    score = score(new_lambda_est),
    hessian = hessian(new_lambda_est),
    `diff(loglik)` = diff_loglik
  )

  NR_info <- NR_info |> bind_rows(new_NR_info) # nolint: object_name_linter

  cur_lambda_est <- new_lambda_est

  if (abs(diff_loglik) < tolerance) {
    break
  }
}

NR_info
Table 4: Convergence of Newton-Raphson Algorithm for finding MLE of cyclone data

Compare with Exercise 23


Show R code
ll_plot +
  geom_segment(
    data = NR_info,
    arrow = grid::arrow(),
    alpha = .7,
    aes(
      x = lambda,
      xend = lead(lambda),
      y = `log(likelihood)`,
      yend = lead(`log(likelihood)`),
      col = factor(iteration)
    )
  )
Figure 13: Newton-Raphson algorithm for finding MLE of model 13 for cyclone data

3 Maximum likelihood inference for univariate Gaussian models

Suppose \(X_{1}, ..., X_{n} \ \sim_{\text{iid}}\ N(\mu, \sigma^{2})\). Let \(X = (X_{1},\ldots,X_{n})^{\top}\) be these random variables in vector format. Let \(x_{i}\) and \(x\) denote the corresponding observed data. Then \(\theta = (\mu,\sigma^{2})\) is the vector of true parameters, and \(\Theta = (\text{M}, \Sigma^2)\) is the vector of parameters as a random vector.

\[ \mathcal{L} = \prod_{i=1}^n (2\sigma^2\pi)^{-1/2} \text{exp}{\left\{-\frac{1}{2} \frac{(x_i - \mu)^2}{\sigma^2}\right\}} \]

Then the log-likelihood is:

\[ \begin{aligned} \ell &\propto - \frac{n}{2}\log{\sigma^{2}} - \frac{1}{2}\sum_{i = 1}^{n}\frac{( x_{i} - \mu)^{2}}{\sigma^{2}}\\ &= - \frac{n}{2}\log{\sigma^{2}} - \frac{1}{2\sigma^{2}}\sum_{i = 1}^{n}{x_{i}^{2} - 2x_{i}\mu + \mu^{2}} \end{aligned} \]

3.1 The score function

\[\ell'(x,\theta) \stackrel{\text{def}}{=}\frac{\partial}{\partial \theta}\ell(x,\theta) = \left( \begin{array}{r} \frac{\partial}{\partial \mu}\ell(\theta;x) \\ \frac{\partial}{\partial \sigma^{2}}\ell(\theta;x) \end{array} \right) = \left( \begin{array}{r} \ell_{\mu}'(\theta;x) \\ \ell_{\sigma^{2}}'(\theta;x) \end{array} \right)\].

\(\ell'(x,\theta)\) is the function we set equal to 0 and solve to find the MLE:

\[{\widehat{\theta}}_{ML} = \left\{ \theta:\ell'(x,\theta) = 0 \right\}\]

3.2 MLE of \(\mu\)

\[ \begin{aligned} \frac{d\ell}{d\mu} &= - \frac{1}{2}\sum_{i = 1}^{n} \frac{- 2(x_{i} - \mu)}{\sigma^{2}} \\ &= \frac{1}{\sigma^{2}} {\left[ {\left( \sum_{i = 1}^{n}x_{i} \right)} - n\mu \right]} \end{aligned} \]

If \(\frac{d\ell}{d\mu} = 0\), then \(\mu = \overline{x} \stackrel{\text{def}}{=}\frac{1}{n}\sum_{i = 1}^{n}x_{i}\).

\[\frac{d^{2}\ell}{(d\mu)^{2}} = \frac{- n}{\sigma^{2}} < 0\]

So \({\widehat{\mu}}_{ML} = \overline{x}\).

3.3 MLE of \(\sigma^{2}\)

TipReparametrizing the Gaussian distribution

When solving for \({\widehat{\sigma}}_{ML}\), you can treat \(\sigma^{2}\) as an atomic variable (don’t differentiate with respect to \(\sigma\) or things get messy). In fact, you can replace \(\sigma^{2}\) with \(1/\tau\) and differentiate with respect to \(\tau\) instead, and the process might be even easier.

\[\frac{d\ell}{d\sigma^{2}} = \frac{\partial}{\partial \sigma^{2}}\left( - \frac{n}{2}\log{\sigma^{2}} - \frac{1}{2}\sum_{i = 1}^{n}\frac{\left( x_{i} - \mu \right)^{2}}{\sigma^{2}} \right)\ \]

\[= - \frac{n}{2}\left( \sigma^{2} \right)^{- 1} + \frac{1}{2}\left( \sigma^{2} \right)^{- 2}\sum_{i = 1}^{n}\left( x_{i} - \mu \right)^{2}\]

If \(\frac{d\ell}{d\sigma^{2}} = 0\), then:

\[\frac{n}{2}\left( \sigma^{2} \right)^{- 1} = \frac{1}{2}\left( \sigma^{2} \right)^{- 2}\sum_{i = 1}^{n}\left( x_{i} - \mu \right)^{2}\]

\[\sigma^{2} = \frac{1}{n}\sum_{i = 1}^{n}\left( x_{i} - \mu \right)^{2}\]

We plug in \({\widehat{\mu}}_{ML} = \overline{x}\) to maximize globally (a technique called profiling):

\[\hat{\sigma}_{ML}^{2} = \frac{1}{n}\sum_{i = 1}^{n}\left( x_{i} - \overline{x} \right)^{2}\]

Now:

\[ \begin{aligned} \frac{d^{2}\ell}{\left( d\sigma^{2} \right)^{2}} &= \frac{\partial}{\partial \sigma^{2}}\left\{ - \frac{n}{2}\left( \sigma^{2} \right)^{- 1} + \frac{1}{2}\left( \sigma^{2} \right)^{- 2}\sum_{i = 1}^{n}\left( x_{i} - \mu \right)^{2} \right\}\\ &= \left\{ - \frac{n}{2}\frac{\partial}{\partial \sigma^{2}}\left( \sigma^{2} \right)^{- 1} + \frac{1}{2}\frac{\partial}{\partial \sigma^{2}}\left( \sigma^{2} \right)^{- 2}\sum_{i = 1}^{n}\left( x_{i} - \mu \right)^{2} \right\}\\ &= \left\{ \frac{n}{2}\left( \sigma^{2} \right)^{- 2} - \left( \sigma^{2} \right)^{- 3}\sum_{i = 1}^{n}\left( x_{i} - \mu \right)^{2} \right\}\\ &= \left( \sigma^{2} \right)^{- 2}\left\{ \frac{n}{2} - \left( \sigma^{2} \right)^{- 1}\sum_{i = 1}^{n}\left( x_{i} - \mu \right)^{2} \right\} \end{aligned} \]

Evaluated at \(\mu = \overline{x},\sigma^{2} = \frac{1}{n}\sum_{i = 1}^{n}\left( x_{i} - \overline{x} \right)^{2}\), we have:

\[ \begin{aligned} \frac{d^{2}\ell}{\left( d\sigma^{2} \right)^{2}} &= \left( {\widehat{\sigma}}^{2} \right)^{- 2}\left\{ \frac{n}{2} - \left( {\widehat{\sigma}}^{2} \right)^{- 1}\sum_{i = 1}^{n}\left( x_{i} - \overline{x} \right)^{2} \right\}\\ &= \left( {\widehat{\sigma}}^{2} \right)^{- 2}\left\{ \frac{n}{2} - \left( {\widehat{\sigma}}^{2} \right)^{- 1}n{\widehat{\sigma}}^{2} \right\}\\ &= \left( {\widehat{\sigma}}^{2} \right)^{- 2}\left\{ \frac{n}{2} - n \right\}\\ &= \left( {\widehat{\sigma}}^{2} \right)^{- 2}n\left\{ \frac{1}{2} - 1 \right\}\\ &= \left( {\widehat{\sigma}}^{2} \right)^{- 2}n\left( - \frac{1}{2} \right) < 0 \end{aligned} \]

Finally, we have:

\[ \begin{aligned} \frac{d^{2}\ell}{d\mu\ d\sigma^{2}} &= \frac{\partial}{\partial \mu}\left\{ - \frac{n}{2}\left( \sigma^{2} \right)^{- 1} + \frac{1}{2}\left( \sigma^{2} \right)^{- 2}\sum_{i = 1}^{n}\left( x_{i} - \mu \right)^{2} \right\}\\ &= \frac{1}{2}\left( \sigma^{2} \right)^{- 2}\frac{\partial}{\partial \mu}\sum_{i = 1}^{n}\left( x_{i} - \mu \right)^{2}\\ &= \frac{1}{2}\left( \sigma^{2} \right)^{- 2}\sum_{i = 1}^{n}{- 2(x_{i} - \mu)}\\ &= - \left( \sigma^{2} \right)^{- 2}\sum_{i = 1}^{n}{(x_{i} - \mu)} \end{aligned} \]

Evaluated at \(\mu = \widehat{\mu} = \overline{x},\sigma^{2} = {\widehat{\sigma}}^{2} = \frac{1}{n}\sum_{i = 1}^{n}\left( x_{i} - \overline{x} \right)^{2}\), we have:

\[\frac{d^{2}\ell}{d\mu\ d\sigma^{2}} = - \left( {\widehat{\sigma}}^{2} \right)^{- 2}\left( n\overline{x} - n\overline{x} \right) = 0\]

3.4 Covariance matrix

\[I = \begin{bmatrix} \frac{n}{\widehat{\sigma}^{2}} & 0 \\ 0 & \left( {\widehat{\sigma}}^{2} \right)^{- 2}n\left(\frac{1}{2} \right) \end{bmatrix} = \begin{bmatrix} a & 0 \\ 0 & d \end{bmatrix}\]

So:

\[I^{- 1} = \frac{1}{ad}\begin{bmatrix} d & 0 \\ 0 & a \end{bmatrix} = \begin{bmatrix} \frac{1}{a} & 0 \\ 0 & \frac{1}{d} \end{bmatrix}\]

\[I^{- 1} = \begin{bmatrix} \frac{{\widehat{\sigma}}^{2}}{n} & 0 \\ 0 & \frac{{2\left( {\widehat{\sigma}}^{2} \right)}^{2}}{n} \end{bmatrix}\]

See Casella and Berger (2002) p322, example 7.2.12.

To prove it’s a maximum, we need:

  • \(\ell' = 0\)

  • At least one diagonal element of \(\ell''\) is negative.

  • Determinant of \(\ell''\) is positive.

3.5 Example: hormone therapy study

Now, we’re going to analyze some real-world data using a Gaussian model, and then we’re going to do a simulation to examine the properties of maximum likelihood estimation for that Gaussian model.

The “heart and estrogen/progestin study” (HERS) was a clinical trial of hormone therapy for prevention of recurrent heart attacks and death among 2,763 post-menopausal women with existing coronary heart disease (CHD) (Hulley et al. 1998).

We are going to model the distribution of fasting glucose among non-diabetics who don’t exercise.

Show R code
# load the data directly from a UCSF website
hers <- haven::read_dta(
  paste0( # I'm breaking up the url into two chunks for readability
    "https://regression.ucsf.edu/sites/g/files",
    "/tkssra6706/f/wysiwyg/home/data/hersdata.dta"
  )
)
Show R code
hers |> head()
Table 5: HERS dataset

Show R code
n_obs <- 100 # we're going to take a small subset of the data to look at;
# if we took the whole data set, the likelihood function would be hard to
# graph nicely

library(dplyr)
data1 <-
  hers |>
  filter(
    diabetes == 0,
    exercise == 0
  ) |>
  head(n_obs)

glucose_data <-
  data1 |>
  pull(glucose)

library(ggplot2)
plot1 <-
  data1 |>
  ggplot(aes(x = glucose)) +
  geom_histogram(aes(x = glucose, after_stat(density))) +
  theme_classic()

print(plot1)

Looks somewhat plausibly Gaussian. Good enough for this example!

3.5.1 Find the MLEs

Show R code
mu_hat <- mean(glucose_data)
sigma_sq_hat <- mean((glucose_data - mean(glucose_data))^2)

Our MLEs are:

  • \(\hat\mu = 98.66\)

  • \(\hat\sigma^2 = 104.7444\)

Here’s the estimated distribution, superimposed on our histogram:

Show R code
plot1 +
  geom_function(
    fun = function(x) dnorm(x, mean = mu_hat, sd = sqrt(sigma_sq_hat)),
    col = "red"
  )

Looks like a somewhat decent fit? We could probably do better, but that’s for another time.

3.5.2 Construct the likelihood and log-likelihood functions

it’s often computationally more effective to construct the log-likelihood first and then exponentiate it to get the likelihood

Show R code
loglik <- function(
    mu, # I'm assigning default values, which the function will use
    # unless we tell it otherwise
    sigma = sd(x), # note that you can define some default inputs
    # based on other arguments
    x = glucose_data,
    n = length(x)) {
  normalizing_constants <- -n / 2 * log((sigma^2) * 2 * pi)

  likelihood_kernel <- -1 / (2 * sigma^2) * {
    # I have to do this part in a somewhat complicated way
    # so that we can pass in vectors of possible values of mu
    # and get the likelihood for each value;
    # for the binomial case it's easier
    sum(x^2) - 2 * sum(x) * mu + n * mu^2
  }

  answer <- normalizing_constants + likelihood_kernel

  return(answer)
}

# `...` means pass any inputs to lik() along to loglik()
lik <- function(...) exp(loglik(...))

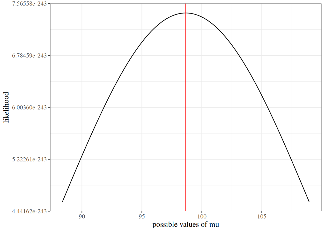
3.5.3 Graph the Likelihood as a function of \(\mu\)

(fixing \(\sigma^2\) at \(\hat\sigma^2 = 104.7444\))

Show R code
ggplot() +
  geom_function(fun = function(x) lik(mu = x, sigma = sigma_sq_hat)) +
  xlim(mean(glucose_data) + c(-1, 1) * sd(glucose_data)) +
  xlab("possible values of mu") +
  ylab("likelihood") +
  geom_vline(xintercept = mean(glucose_data), col = "red")

3.5.4 Graph the Log-likelihood as a function of \(\mu\)

(fixing \(\sigma^2\) at \(\hat\sigma^2 = 104.7444\))

Show R code
ggplot() +
  geom_function(fun = function(x) loglik(mu = x, sigma = sigma_sq_hat)) +
  xlim(mean(glucose_data) + c(-1, 1) * sd(glucose_data)) +
  xlab("possible values of mu") +
  ylab("log(likelihood)") +
  geom_vline(xintercept = mean(glucose_data), col = "red")

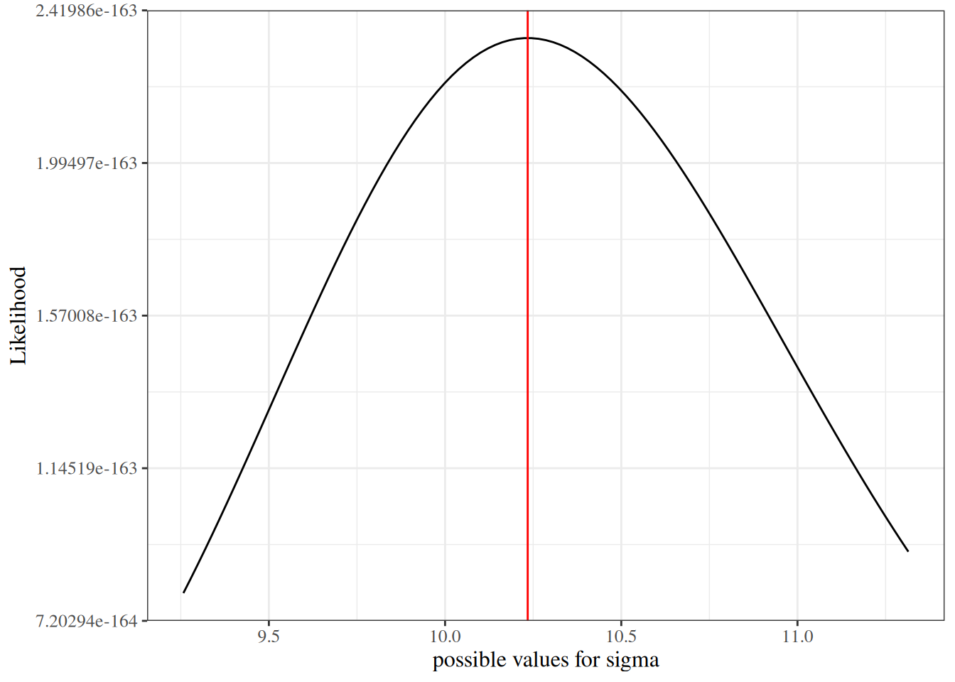
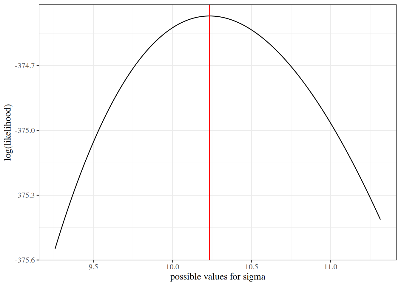
3.5.5 Likelihood and log-likelihood for \(\sigma\), conditional on \(\mu = \hat\mu\):

Show R code
ggplot() +
  geom_function(fun = function(x) lik(sigma = x, mu = mean(glucose_data))) +
  xlim(sd(glucose_data) * c(.9, 1.1)) +
  geom_vline(
    xintercept = sd(glucose_data) * sqrt(n_obs - 1) / sqrt(n_obs),
    col = "red"
  ) +
  xlab("possible values for sigma") +
  ylab("Likelihood")

Show R code

ggplot() +
  geom_function(
    fun = function(x) loglik(sigma = x, mu = mean(glucose_data))
  ) +
  xlim(sd(glucose_data) * c(0.9, 1.1)) +
  geom_vline(
    xintercept =
      sd(glucose_data) * sqrt(n_obs - 1) / sqrt(n_obs),
    col = "red"
  ) +
  xlab("possible values for sigma") +
  ylab("log(likelihood)")

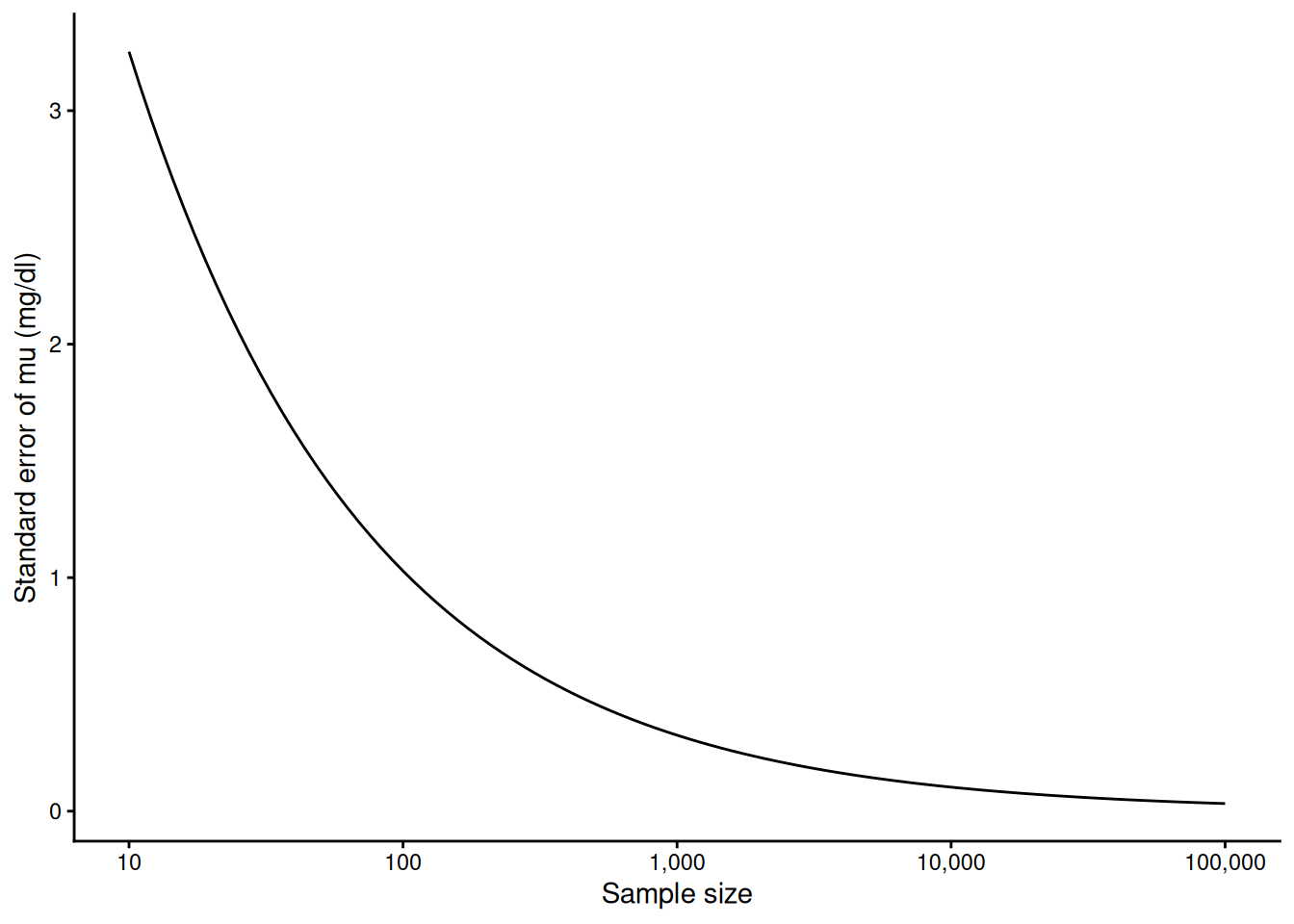
3.5.6 Standard errors by sample size:

Recall from Section 3.4 that the asymptotic standard error of \({\widehat{\mu}}_{ML}\) is

\[ \begin{aligned} \widehat{\text{SE}}{\left({\widehat{\mu}}\right)} &= \sqrt{{\left[{\left(\hat{\mathcal{I}}{\left(\widehat{\mu}_{ML}\right)}\right)}^{-1}\right]}} \\ &= \frac{\hat{\sigma}}{\sqrt{n}} \end{aligned} \]

Show R code
se_mu_hat <- function(n, sigma = sd(glucose_data)) sigma / sqrt(n)
ggplot() +
  geom_function(fun = se_mu_hat) +
  scale_x_log10(
    limits = c(10, 10^5), name = "Sample size",
    labels = scales::label_comma()
  ) +
  ylab("Standard error of mu (mg/dl)") +
  theme_classic()

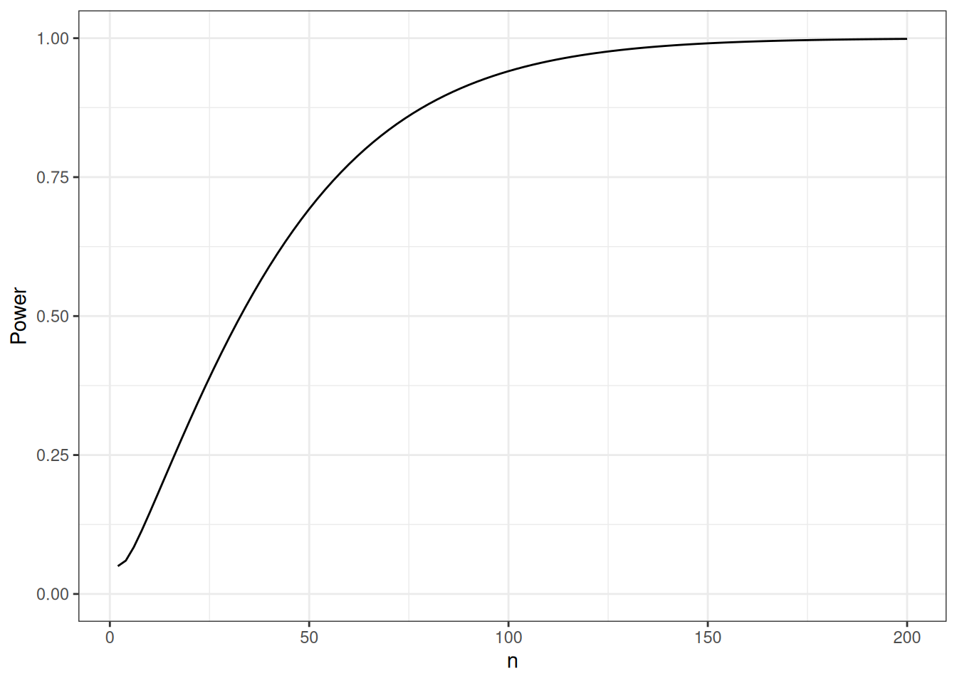
3.5.7 Power

Rejection region

For example, suppose we wish to detect a difference from the hypothesized value \(\mu_0 = 95\). We reject the null hypothesis for any mean value outside the “non-rejection interval” \[ \mu_0 \pm F^{-1}_{t(n-1)}(1-\alpha/2) \sqrt{\frac{\sigma^2}{n}} \]

Show R code
mu_0 <- 95
n <- length(glucose_data)
se <- se_mu_hat(n = n)
margin <- qt(0.975, df = n - 1) * se
upperbound <- mu_0 + margin
lowerbound <- mu_0 - margin

In this case, the non-rejection interval is \([92.959028, 97.040972]\).

Calculate power under a simple alternative

Consider the simple alternative that the true value is actually the estimated mean calculated from the data (i.e. \(98.66\)). Let’s also assume that the known standard deviation is what we estimated from the data.

Show R code
prob_low <- pt(
  q = (lowerbound - mu_hat) / se,
  df = n - 1,
  lower.tail = TRUE
)

prob_high <- pt(
  q = (upperbound - mu_hat) / se,
  df = n - 1,
  lower.tail = FALSE
)

power <- prob_low + prob_high
print(power)
#> [1] 0.940662

Power as a function of sample size

Show R code
power <- function(n = 100, null = 95, alt = 98.66) {
  # there's no such thing as fractional sample size:
  n <- floor(n)
  # using the function we wrote earlier:
  se <- se_mu_hat(n = n)
  reject_upper <- ((null + qt(0.975, df = n - 1) * se) - alt) / se
  reject_lower <- ((null - qt(0.975, df = n - 1) * se) - alt) / se
  p_reject_high <-
    pt(
      q = reject_lower,
      df = n - 1
    )
  p_reject_low <-
    pt(
      q = reject_upper,
      df = n - 1,
      lower = FALSE
    )
  p_reject <- p_reject_high + p_reject_low
  return(p_reject)
}
power_plot <-
  ggplot() +
  geom_function(fun = power, n = 100) +
  xlim(c(2, 200)) + # n = 1 is not allowed for t-distribution
  ylim(0, 1) +
  ylab("Power") +
  xlab("n") +
  theme_bw()
print(power_plot)

3.5.8 Simulations

Create simulation framework

Here’s a function that performs a single simulation of a Gaussian modeling analysis:

Show R code
do_one_sim <- function(
  n = 100,
  mu = mean(glucose_data),
  mu_0 = mean(glucose_data) * 0.9,
  sigma2 = var(glucose_data),
  return_data = FALSE # if this is set to true, we will create a list() 
  # containing both the analytic results and the vector of simulated data
) {
  # generate data
  x <- rnorm(n = 100, mean = mu, sd = sqrt(sigma2))

  # analyze data
  mu_hat <- mean(x)
  sigmahat <- sd(x)
  se_hat <- sigmahat / sqrt(n)
  confint <- mu_hat + c(-1, 1) * se_hat * qt(.975, df = n - 1)
  tstat <- abs(mu_hat - mu_0) / se_hat
  pval <- pt(df = n - 1, q = tstat, lower = FALSE) * 2
  confint_covers <- between(mu, confint[1], confint[2])
  test_rejects <- pval < 0.05

  # if you want spaces, hyphens, or characters in your column names, 
  # use "", '', or ``:
  to_return <- tibble(
    "mu-hat" = mu_hat,
    "sigma-hat" = sigmahat,
    "se_hat" = se_hat,
    "confint_left" = confint[1],
    "confint_right" = confint[2],
    "tstat" = tstat,
    "pval" = pval,
    "confint covers true mu" = confint_covers,
    "test rejects null hypothesis" = test_rejects
  )

  if (return_data) {
    return(
      list(
        data = x,
        results = to_return
      )
    )
  } else {
    return(to_return)
  }
}

Let’s see what this function outputs for us:

Show R code
do_one_sim()

Looks good!

Now let’s check it against the t.test() function from the stats package:

Show R code
set.seed(1)
mu <- mean(glucose_data)
mu_0 <- 80
sim_output <- do_one_sim(mu_0 = mu_0, return_data = TRUE)
our_results <-
  sim_output$results |>
  mutate(source = "`do_one_sim()`")

results_t_test <- t.test(sim_output$data, mu = mu_0)

results2 <-
  tibble(
    source = "`stats::t.test()`",
    "mu-hat" = results_t_test$estimate,
    "sigma-hat" = results_t_test$stderr * sqrt(length(sim_output$data)),
    "se_hat" = results_t_test$stderr,
    confint_left = results_t_test$conf.int[1],
    confint_right = results_t_test$conf.int[2],
    tstat = results_t_test$statistic,
    pval = results_t_test$p.value,
    "confint covers true mu" = between(mu, confint_left, confint_right),
    `test rejects null hypothesis` = pval < 0.05
  )

comparison <-
  bind_rows(
    our_results,
    results2
  ) |>
  relocate(
    "source",
    .before = everything()
  )

comparison

Looks like we got it right!

Run 1000 simulations

Here’s a function that calls the previous function n_sims times and summarizes the results:

Show R code
do_n_sims <- function(
  n_sims = 1000,
  ... # this symbol means "allow additional arguments to be passed on to the 
  # `do_sim_once` function
) {
  sim_results <- NULL # we're going to create a "tibble" of results,
  # row by row (slightly different from the hint on the homework)

  for (i in 1:n_sims) {
    set.seed(i) # sets a different seed for each simulation iteration, 
    # to get a different dataset each time

    current_results <-
      do_one_sim(...) |> # here's where the simulation actually gets run
      mutate(
        sim_number = i
      ) |>
      relocate("sim_number", .before = everything())

    sim_results <-
      sim_results |>
      bind_rows(current_results)
  }

  return(sim_results)
}
Show R code
sim_results <- do_n_sims(
  n_sims = 1000,
  mu = mean(glucose_data),
  sigma2 = var(glucose_data),
  n = 100 # this is the number of samples per simulated data set
)

sim_results

The simulation results are in! Now we have to analyze them.

Analyze simulation results

To do that, we write another function:

Show R code
summarize_sim <- function(
    sim_results,
    mu = mean(glucose_data),
    sigma2 = var(glucose_data),
    n = 100) {
  # calculate the true standard error based on the data-generating parameters:
  se_mu_hat <- sqrt(sigma2 / n)

  sim_results |>
    summarize(
      `bias[mu-hat]` = mean(.data$`mu-hat`) - mu,
      `SE(mu-hat)` = sd(.data$`mu-hat`),
      `bias[SE-hat]` = mean(.data$se_hat) - se_mu_hat,
      `SE(SE-hat)` = sd(.data$se_hat),
      coverage = mean(.data$`confint covers true mu`),
      power = mean(.data$`test rejects null hypothesis`)
    )
}

Let’s try it out:

Show R code
sim_summary <- summarize_sim(
  sim_results,
  mu = mean(glucose_data),
  # this function needs to know the true parameter values in order to assess 
  # bias
  sigma2 = var(glucose_data),
  n = 100
)

sim_summary

From this simulation, we observe that our estimate of \(\mu\), \(\hat\mu\), has minimal bias, and so does our estimate of \(SE(\hat\mu)\), \(\hat{SE}(\hat\mu)\).

The confidence intervals captured the true value even more often than they were supposed to, and the hypothesis test always rejected the null hypothesis.

I wonder what would happen with a different sample size, a different true \(\mu\) value, or a different \(\sigma^2\) value…

3.6 likelihood graphs

Show R code
# load the data from package
hers = haven::read_dta(fs::path_package("rme", "extdata/hersdata.dta"))
# "https://regression.ucsf.edu/sites/g/files/tkssra16191/files/wysiwyg/home/data/hersdata.dta"
Show R code
data1 = 
  hers |> 
  filter(
    diabetes == 0,
    exercise == 0)

n.obs <- nrow(data1)


glucose_data = 
  data1 |> 
  pull(glucose)

plot1 = 
  data1 |> 
  ggplot() +
  geom_histogram(aes(x = glucose), bins = 30) +
  theme_classic()

plot1 |> ggplotly() 

Looks somewhat plausibly Gaussian. Good enough for this example!

3.7 Construct the likelihood and log-likelihood functions

Show R code
# it's computationally better to construct the log-likelihood first and then 
# exponentiate it to get the likelihood

loglik = function(
    mu = mean(x), # I'm assigning default values, which the function will use 
    # unless we tell it otherwise
    sigma = sd(x), # note that you can define some defaults based on other arguments
    x = glucose_data, 
    n = length(x)
)
{
  
  normalizing_constants = -n/2 * log((sigma^2) * 2 * pi) 
  
  likelihood_kernel = - 1/(2 * sigma^2) * 
    {
      # I have to do this part in a somewhat complicated way
      # so that we can pass in vectors of possible values of mu
      # and get the likelihood for each value;
      # for the binomial case it's easier
      sum(x^2) - 2 * sum(x) * mu + n * mu^2
    }
  
  answer = normalizing_constants + likelihood_kernel
  
  return(answer)
  
}

# `...` means pass any inputs to lik() along to loglik()
lik = function(...) exp(loglik(...))

3.7.1 Graph the Likelihood

Show R code
mu_likplot <- 
  ggplot() + 
  geom_function(fun = function(x) lik(mu = x)) + 
  xlim(mean(glucose_data) + c(-1,1) * sd(glucose_data)) +
  ylab("likelihood") + 
  xlab("mu") +
  geom_vline(xintercept = mean(glucose_data), col = "red")
Figure 14: Likelihood of hers data w.r.t. \(\mu\)

3.7.2 Graph the Log-likelihood

Show R code

ggplot() + 
  geom_function(fun = function(x) loglik(mu = x)) + 
  xlim(mean(glucose_data) + c(-1,1) * sd(glucose_data)) +
  ylab('log(likelihood)') + 
  xlab("mu") +
  geom_vline(xintercept = mean(glucose_data), col = "red")
Figure 15: Log-likelihood of hers data w.r.t. \(\mu\)

3.8 Likelihood and log-likelihood for \(\sigma^2\), conditional on \(\mu = \hat\mu\):

Show R code
lik_plot = ggplot() + 
  geom_function(fun = function(x) lik(sigma = x, mu = mean(glucose_data))) + 
  xlim(sd(glucose_data) * c(.9,1.1)) + 
  geom_vline(
    xintercept = sd(glucose_data) * sqrt(n.obs - 1)/sqrt(n.obs), 
    col = "red") +
  ylab('Likelihood')
Show R code
loglik_plot = ggplot() + 
  geom_function(
    fun = function(x) loglik(sigma = x, mu = mean(glucose_data))
  ) + 
  xlim(sd(glucose_data) * c(0.9, 1.1)) +
  geom_vline(
    xintercept = 
      sd(glucose_data) * sqrt(n.obs - 1) / sqrt(n.obs), 
    col = "red") +
  ylab("log(likelihood)")
Show R code

## Graph the log-likelihood ranging over both parameters at once:

library(plotly)

n_points = 25
mu = seq(90, 105, length.out = n_points)
sigma = seq(6, 20, 
            length.out = n_points)
names(mu) = round(mu, 5)
names(sigma) = round(sigma, 5)
lliks = outer(mu, sigma, loglik)
liks = outer(mu, sigma, lik)

plotly::plot_ly(
  type = "surface",
  x = ~mu,
  y = ~sigma,
  z = ~t(lliks)) 
Show R code
 # see https://stackoverflow.com/questions/69472185/correct-use-of-coordinates-to-plot-surface-data-with-plotly for explanation of why transpose `t()` is needed
Figure 16: Log-likelihood of hers data w.r.t. \(\mu\) and \(\sigma^2\)

References

Casella, George, and Roger Berger. 2002. Statistical Inference. 2nd ed. Cengage Learning. https://www.cengage.com/c/statistical-inference-2e-casella-berger/9780534243128/.
Dobson, Annette J, and Adrian G Barnett. 2018. An Introduction to Generalized Linear Models. 4th ed. CRC press. https://doi.org/10.1201/9781315182780.
Efron, Bradley, and David V Hinkley. 1978. “Assessing the Accuracy of the Maximum Likelihood Estimator: Observed Versus Expected Fisher Information.” Biometrika 65 (3): 457–83.
Hogg, Robert V., Elliot A. Tanis, and Dale L. Zimmerman. 2015. Probability and Statistical Inference. Ninth edition. Pearson.
Hulley, Stephen, Deborah Grady, Trudy Bush, et al. 1998. “Randomized Trial of Estrogen Plus Progestin for Secondary Prevention of Coronary Heart Disease in Postmenopausal Women.” JAMA : The Journal of the American Medical Association (Chicago, IL) 280 (7): 605–13.
Lehmann, E. L. 1999. Elements of Large-Sample Theory. Springer Texts in Statistics. Springer. https://doi.org/10.1007/b98855.
McLachlan, Geoffrey J, and Thriyambakam Krishnan. 2007. The EM Algorithm and Extensions. 2nd ed. John Wiley & Sons. https://doi.org/10.1002/9780470191613.
Newey, Whitney K, and Daniel McFadden. 1994. “Large Sample Estimation and Hypothesis Testing.” In Handbook of Econometrics, edited by Robert Engle and Dan McFadden, vol. 4. Elsevier. https://doi.org/https://doi.org/10.1016/S1573-4412(05)80005-4.
Wilks, Samuel S. 1938. “The Large-Sample Distribution of the Likelihood Ratio for Testing Composite Hypotheses.” The Annals of Mathematical Statistics 9 (1): 60–62. https://doi.org/10.1214/aoms/1177732360.
Back to top