Linear (Gaussian) Models

Published

Last modified: 2026-04-22: 23:59:47 (UTC)


Configuring R

Functions from these packages will be used throughout this document:

Show R code
library(conflicted) # check for conflicting function definitions
# library(printr) # inserts help-file output into markdown output
library(rmarkdown) # Convert R Markdown documents into a variety of formats.
library(pander) # format tables for markdown
library(ggplot2) # graphics
library(ggfortify) # help with graphics
library(dplyr) # manipulate data
library(tibble) # `tibble`s extend `data.frame`s
library(magrittr) # `%>%` and other additional piping tools
library(haven) # import Stata files
library(knitr) # format R output for markdown
library(tidyr) # Tools to help to create tidy data
library(plotly) # interactive graphics
library(dobson) # datasets from Dobson and Barnett 2018
library(parameters) # format model output tables for markdown
library(haven) # import Stata files
library(latex2exp) # use LaTeX in R code (for figures and tables)
library(fs) # filesystem path manipulations
library(survival) # survival analysis
library(survminer) # survival analysis graphics
library(KMsurv) # datasets from Klein and Moeschberger
library(parameters) # format model output tables for
library(webshot2) # convert interactive content to static for pdf
library(forcats) # functions for categorical variables ("factors")
library(stringr) # functions for dealing with strings
library(lubridate) # functions for dealing with dates and times

Here are some R settings I use in this document:

Show R code
rm(list = ls()) # delete any data that's already loaded into R

conflicts_prefer(dplyr::filter)
ggplot2::theme_set(
  ggplot2::theme_bw() + 
        # ggplot2::labs(col = "") +
    ggplot2::theme(
      legend.position = "bottom",
      text = ggplot2::element_text(size = 12, family = "serif")))

knitr::opts_chunk$set(message = FALSE)
options('digits' = 6)

panderOptions("big.mark", ",")
pander::panderOptions("table.emphasize.rownames", FALSE)
pander::panderOptions("table.split.table", Inf)
conflicts_prefer(dplyr::filter) # use the `filter()` function from dplyr() by default
legend_text_size = 9
run_graphs = TRUE
Show R code
include_reference_lines <- FALSE

Note

This content is adapted from:

  • Dobson and Barnett (2018), Chapters 2-6
  • Dunn and Smyth (2018), Chapters 2-3
  • Vittinghoff et al. (2012), Chapter 4

There are numerous textbooks specifically for linear regression, including:

  • Kutner et al. (2005): used for UCLA Biostatistics MS level linear models class
  • Chatterjee and Hadi (2015): used for Stanford MS-level linear models class
  • Seber and Lee (2012): used for UCLA Biostatistics PhD level linear models class and UC Davis STA 108.
  • Kleinbaum et al. (2014): same first author as Kleinbaum and Klein (2010) and Kleinbaum and Klein (2012)
  • Linear Models with R (Faraway 2025)
  • Applied Linear Regression by Sanford Weisberg (Weisberg 2005)

For more recommendations, see the discussion on Reddit.

1 Overview

1.1 Why this course includes linear regression

  • This course is about generalized linear models (for non-Gaussian outcomes)
  • UC Davis STA 108 (“Applied Statistical Methods: Regression Analysis”) is a prerequisite for this course, so everyone here should have some understanding of linear regression already.
  • We will review linear regression to:
  • make sure everyone is caught up
  • provide an epidemiological perspective on model interpretation.

1.2 Chapter overview

  • Section 2: how to interpret linear regression models

  • Section 3: how to estimate linear regression models

  • Section 4: how to tell if your model is insufficiently complex

  • Section 5: how to quantify uncertainty about our estimates

  • Section 6: how to generate predictions from a fitted model

2 Understanding Gaussian Linear Regression Models

2.1 General form of a Gaussian linear regression model

Definition 1 (General form of a Gaussian linear regression model) A Gaussian linear regression model has two components:

  1. The random part

    (the outcome distribution model):

    \[ Y_i|\tilde{x}_i \ \sim_{\perp\!\!\!\perp}\ \text{N}(\mu_i,\sigma^2) \]

    Here \(\tilde{x}_i\) is the observed covariate vector for unit \(i\). Here \(\ \sim_{\perp\!\!\!\perp}\ \) means independently distributed. Conditional on \(\tilde{x}_1,\ldots,\tilde{x}_n\), the responses are independent across units, and each \(Y_i|\tilde{x}_i\) follows the same conditional distributional form with common variance \(\sigma^2\) while allowing \(\mu_i\) to vary by observation.

  2. The systematic part

    (the linear predictor component):

    \[ \begin{aligned} \mu_i &= {\tilde{\beta}}^{\top} \tilde{x}_i \\ &= \beta_0 + \beta_1 x_{i1} + \cdots + \beta_p x_{ip} \end{aligned} \]

For the systematic part of the model, here \(\tilde{\beta}\stackrel{\text{def}}{=}(\beta_0,\beta_1,\ldots,\beta_p)\) is the coefficient vector.

Here \(p\) is the number of covariates excluding the intercept. The vector \(\tilde{x}_i\) includes an intercept entry equal to 1, so \(\tilde{x}_i\) has length \(p+1\).

Terminology varies across texts. (Dobson and Barnett 2018, 36) uses this two-part formulation explicitly (probability distribution + mean/link equation/linear component). (Vittinghoff et al. 2012, 72–73) uses the labels systematic part and random part. (Dunn and Smyth 2018, 11) uses the labels random component and systematic component.


2.2 Motivating example: birthweights and gestational age

Suppose we want to learn about the distributions of birthweights (outcome \(Y\)) for (human) babies born at different gestational ages (covariate \(A\)) and with different chromosomal sexes (covariate \(S\)) (Dobson and Barnett (2018) Example 2.2.2).

2.3 Dobson birthweight data

Show R code
library(dobson)
data("birthweight", package = "dobson")
birthweight
Table 1: birthweight data (Dobson and Barnett (2018) Example 2.2.2)
Show R code
library(tidyverse)
bw <-
  birthweight |>
  pivot_longer(
    cols = everything(),
    names_to = c("sex", ".value"),
    names_sep = "s "
  ) |>
  rename(age = `gestational age`) |>
  mutate(
    id = row_number(),
    sex = sex |>
      case_match(
        "boy" ~ "male",
        "girl" ~ "female"
      ) |>
      factor(levels = c("female", "male")),
    male = sex == "male",
    female = sex == "female"
  )

bw
Table 2: birthweight data reshaped
Show R code
plot1 <- bw |>
  ggplot(aes(
    x = age,
    y = weight,
    shape = sex,
    col = sex
  )) +
  theme_bw() +
  xlab("Gestational age (weeks)") +
  ylab("Birthweight (grams)") +
  theme(legend.position = "bottom") +
  # expand_limits(y = 0, x = 0) +
  geom_point(alpha = .7)
print(plot1 + facet_wrap(~sex))
Figure 1: birthweight data (Dobson and Barnett (2018) Example 2.2.2)

2.3.1 Data notation

Let’s define some notation to represent this data:

  • \(Y\): birthweight (measured in grams)
  • \(S\): chromosomal sex: “male” (XY) or “female” (XX)
  • \(M\): indicator variable for \(S\) = “male”2
  • \(M = 0\) if \(S\) = “female”
  • \(M = 1\) if \(S\) = “male”
  • \(F\): indicator variable for \(S\) = “female”3
  • \(F = 1\) if \(S\) = “female”
  • \(F = 0\) if \(S\) = “male”
  • \(A\): estimated gestational age at birth (measured in weeks).

Female is the reference level for the categorical variable \(S\) (chromosomal sex) and corresponding indicator variable \(M\) . The choice of a reference level is arbitrary and does not limit what we can do with the resulting model; it only makes it more computationally convenient to make inferences about comparisons involving that reference group.

\(M\) and \(F\) are called dummy variables; together, they are a numeric representation of the categorical variable \(S\). Dummy variables with values 0 and 1 are also called indicator variables. There are other ways to construct dummy variables, such as using the values -1 and 1 (see Dobson and Barnett (2018) §2.4 for details).

2.4 Parallel lines regression

c.f. Dunn and Smyth (2018) §2.10.3.

We don’t have enough data to model the distribution of birth weight separately for each combination of gestational age and sex, so let’s instead consider a (relatively) simple model for how that distribution varies with gestational age and sex:

\[ \begin{aligned} Y|M,A &\ \sim_{\text{ciid}}\ N(\mu(M,A), \sigma^2)\\ \mu(m,a) &= \beta_0 + \beta_M m + \beta_A a \end{aligned} \tag{1}\]

Table 3 shows the parameter estimates from R. Figure 2 shows the estimated model, superimposed on the data.

Show R code
bw_lm1 <- lm(
  formula = weight ~ sex + age,
  data = bw
)

library(parameters)
bw_lm1 |>
  parameters::parameters() |>
  parameters::print_md(
    include_reference = include_reference_lines,
    select = "{estimate}"
  )
Table 3: Regression parameter estimates for Model 1 of birthweight data
Parameter Coefficient
(Intercept) -1773.32
sex (male) 163.04
age 120.89
Show R code
bw <-
  bw |>
  mutate(`E[Y|X=x]` = fitted(bw_lm1)) |>
  arrange(sex, age)

plot2 <-
  plot1 %+% bw +
  geom_line(aes(y = `E[Y|X=x]`))

print(plot2)
Figure 2: Graph of Model 1 for birthweight data


2.4.1 Model assumptions and predictions

To learn what this model is assuming, let’s plug in a few values.


Exercise 1 What’s the mean birthweight for a female born at 36 weeks?

Estimated coefficients for model 1
Parameter Coefficient
(Intercept) -1773.32
sex (male) 163.04
age 120.89

Solution.  

Estimated coefficients for model 1
Parameter Coefficient
(Intercept) -1773.32
sex (male) 163.04
age 120.89
Show R code
pred_female <- coef(bw_lm1)["(Intercept)"] + coef(bw_lm1)["age"] * 36
## or using built-in prediction:
pred_female_alt <- predict(bw_lm1, newdata = tibble(sex = "female", age = 36))

\[ \begin{aligned} E[Y|M = 0, A = 36] &= \beta_0 + {\left(\beta_M \cdot 0\right)}+ {\left(\beta_A \cdot 36\right)} \\ &= -1773.321839 + {\left(163.039303 \cdot 0\right)} + {\left(120.894327 \cdot 36\right)} \\ &= 2578.873934 \end{aligned} \]


Exercise 2 What’s the mean birthweight for a male born at 36 weeks?

Estimated coefficients for model 1
Parameter Coefficient
(Intercept) -1773.32
sex (male) 163.04
age 120.89

Solution.  

Estimated coefficients for model 1
Parameter Coefficient
(Intercept) -1773.32
sex (male) 163.04
age 120.89
Show R code
pred_male <-
  coef(bw_lm1)["(Intercept)"] +
  coef(bw_lm1)["sexmale"] +
  coef(bw_lm1)["age"] * 36

\[ \begin{aligned} E[Y|M = 1, A = 36] &= \beta_0 + \beta_M \cdot 1+ \beta_A \cdot 36 \\ &= 2741.913237 \end{aligned} \]


Exercise 3 What’s the difference in mean birthweights between males born at 36 weeks and females born at 36 weeks?

Show R code
coef(bw_lm1)
#> (Intercept)     sexmale         age 
#>   -1773.322     163.039     120.894

Solution. \[ \begin{aligned} & E[Y|M = 1, A = 36] - E[Y|M = 0, A = 36]\\ &= 2741.913237 - 2578.873934\\ &= 163.039303 \end{aligned} \]

Shortcut:

\[ \begin{aligned} & E[Y|M = 1, A = 36] - E[Y|M = 0, A = 36]\\ &= (\beta_0 + \beta_M \cdot 1+ \beta_A \cdot 36) - (\beta_0 + \beta_M \cdot 0+ \beta_A \cdot 36) \\ &= \beta_M \\ &= 163.039303 \end{aligned} \]

Age cancels out in this difference. In other words, according to this model, the difference between females and males with the same gestational age is the same for every age.

This characteristic is an assumption of the model specified by Equation 1. It’s hardwired into the parametric model structure, even before we estimated values for those parameters.


2.4.2 Coefficient Interpretation

Recall Model 1:

\[ E[Y|M=m,A=a] = \mu(m,a) = \beta_0 + \beta_M m + \beta_A a \]

Slope (of the mean with respect to age) for males: \[ \begin{aligned} \frac{d}{da}\mu(1,a) &= \frac{d}{da}(\beta_0 + \beta_M \cdot 1 + {\color{red}\beta_A} \cdot a)\\ &= \left(\frac{d}{da}\beta_0 + \frac{d}{da}\beta_M \cdot 1 + \frac{d}{da}({\color{red}\beta_A} \cdot a)\right)\\ &= (0 + 0 + {\color{red}\beta_A}) \\ &= {\color{red}\beta_A} \end{aligned} \]

Slope for females:

\[ \begin{aligned} \frac{d}{da}\mu(0,a) &= \frac{d}{da}(\beta_0 + \beta_M \cdot 0 + {\color{red}\beta_A} \cdot a)\\ &= \left(\frac{d}{da}\beta_0 + \frac{d}{da}\beta_M \cdot 0 + \frac{d}{da}({\color{red}\beta_A} \cdot a)\right)\\ &= (0 + 0 + {\color{red}\beta_A}) \\ &= {\color{red}\beta_A} \end{aligned} \]


Exercise 4 What is the interpretation of \(\beta_A\) in Model 1?


Solution. \[ \begin{aligned} \frac{d}{da}\mu(m,a) &= \frac{d}{da}(\beta_0 + \beta_M \cdot m + {\color{red}\beta_A} \cdot a)\\ &= \left(\frac{d}{da}\beta_0 + \frac{d}{da}\beta_M \cdot m + \frac{d}{da}({\color{red}\beta_A} \cdot a)\right)\\ &= (0 + 0 + {\color{red}\beta_A}) \\ &= {\color{red}\beta_A} \end{aligned} \]

Conclusion:

\[\beta_A = \frac{d}{da}\mu(m,a)\]

\(\beta_A\) is the slope of mean birthweight with respect to gestational age, adjusting for sex.

Or we can plug in the definition of slope:

\[\beta_A = E[Y|M = m, A = a+1] - E[Y|M = m, A = a]\]

Exchangeability and consistency have not been assessed; so we are not discussing potential outcomes (causality), only observed outcomes.


Exercise 5 What is the interpretation of \(\beta_M\) in Model 1?


Solution.

More precisely written: \[ \text{E}{\left[Y|M=m,A=a\right]} = \mu(m,a) = \bigg\{ \begin{matrix} \beta_0 + \beta_M m +\beta_A a, & \text{for } m\in {\left\{0,1\right\}} \\ \text{undefined}, & \text{for } m \notin {\left\{0,1\right\}} \end{matrix} \] The model is undefined for \(m \notin {\left\{0,1\right\}}\), so the derivative with respect to \(m\) doesn’t exist.

\[ \begin{aligned} E[Y|M = 1,A = a] &= \beta_0 + {\color{red}\beta_M} 1 + \beta_A a \\ & = \beta_0 + {\color{red}\beta_M} + \beta_A a \\ E[Y|M = 0,A = a] &= \beta_0 + {\color{red}\beta_M} 0 + \beta_A a \\ & = \beta_0 + \beta_A a \end{aligned} \] So: \[ \begin{aligned} E[Y|M = 1,A = a] - E[Y|M = 0,A = a] &= (\beta_0 + {\color{red}\beta_M} + \beta_A a) - (\beta_0 + \beta_A a) \\ &= {\color{red}\beta_M} \end{aligned} \] Therefore: \[ \begin{aligned} \beta_M &= E[Y|M = 1,A = a] - E[Y|M = 0,A = a]\\ & =\mu(1,a) - \mu(0,a)\\ \end{aligned} \]

In words: \(\beta_M\) is the difference in mean birthweight between males and females adjusting for age.


Exercise 6 \(\beta_0 = ?\)


Solution. \[ \begin{aligned} \text{E}{\left[Y|M = 0,A = 0\right]} &= \mu(0,0)\\ &= {\color{red}\beta_0} + \beta_M 0 + \beta_A 0\\ &= {\color{red}\beta_0}\\ {\color{red}\beta_0} &= \text{E}{\left[Y|M = 0,A = 0\right]} = \mu(0,0) \end{aligned} \]

\(\beta_0\) is the mean birthweight for a female with gestational age 0 weeks.

2.5 Interactions

What if we don’t like that parallel lines assumption?

Then we need to allow an “interaction” between age \(A\) and sex \(S\):

\[E[Y|S=s,A=a] = \beta_0 + \beta_A a+ \beta_M m + \beta_{AM} (a \cdot m) \tag{2}\]

Now, the slope of mean birthweight \(E[Y|A,S]\) with respect to gestational age \(A\) depends on the value of sex \(S\).

Show R code
bw_lm2 <- lm(weight ~ sex + age + sex:age, data = bw)
bw_lm2 |>
  parameters() |>
  parameters::print_md(
    include_reference = include_reference_lines,
    select = "{estimate}"
  )
Table 4: Birthweight model with interaction term
Parameter Coefficient
(Intercept) -2141.67
sex (male) 872.99
age 130.40
sex (male) × age -18.42
Show R code
bw <-
  bw |>
  mutate(
    predlm2 = predict(bw_lm2)
  ) |>
  arrange(sex, age)

plot1_interact <-
  plot1 %+% bw +
  geom_line(aes(y = predlm2))

print(plot1_interact)
Figure 3: Birthweight model with interaction term

Now we can see that the lines aren’t parallel.


Here’s another way we could rewrite this model (by collecting terms involving \(S\)):

\[ E[Y|M,A] = \beta_0 + \beta_M M+ (\beta_A + \beta_{AM} M) A \]

If you want to understand a coefficient in a model with interactions, collect terms for the corresponding variable, and you will see which other covariates interact with the variable whose coefficient you are interested in. In this case, the association between \(A\) (age) varies between males and females (that is, by sex \(S\)). 4 So the slope of \(Y\) with respect to \(A\) depends on the value of \(M\). According to this model, there is no such thing as “the slope of birthweight with respect to age”. There are two slopes, one for each sex. We can only talk about “the slope of birthweight with respect to age among males” and “the slope of birthweight with respect to age among females”. Then: each non-interaction slope coefficient is the difference in means per unit difference in its corresponding variable, when all interacting variables are set to 0.


To learn what this model is assuming, let’s plug in a few values.

Exercise 7 According to this model, what’s the mean birthweight for a female born at 36 weeks?

Parameter Coefficient
(Intercept) -2141.67
sex (male) 872.99
age 130.40
sex (male) × age -18.42

Solution.  

Parameter Coefficient
(Intercept) -2141.67
sex (male) 872.99
age 130.40
sex (male) × age -18.42
Show R code
pred_female <- coef(bw_lm2)["(Intercept)"] + coef(bw_lm2)["age"] * 36

\[ E[Y|M = 0, A = 36] = \beta_0 + \beta_M \cdot 0+ \beta_A \cdot 36 + \beta_{AM} \cdot (0 * 36) = 2552.733333 \]


Exercise 8 What’s the mean birthweight for a male born at 36 weeks?

Parameter Coefficient
(Intercept) -2141.67
sex (male) 872.99
age 130.40
sex (male) × age -18.42

Solution.  

Parameter Coefficient
(Intercept) -2141.67
sex (male) 872.99
age 130.40
sex (male) × age -18.42
Show R code
pred_male <-
  coef(bw_lm2)["(Intercept)"] +
  coef(bw_lm2)["sexmale"] +
  coef(bw_lm2)["age"] * 36 +
  coef(bw_lm2)["sexmale:age"] * 36

\[ \begin{aligned} E[Y|M = 1, A = 36] &= \beta_0 + \beta_M \cdot 1+ \beta_A \cdot 36 + \beta_{AM} \cdot 1 \cdot 36\\ &= 2762.706897 \end{aligned} \]


Exercise 9 What’s the difference in mean birthweights between males born at 36 weeks and females born at 36 weeks?


Solution. \[ \begin{aligned} & E[Y|M = 1, A = 36] - E[Y|M = 0, A = 36]\\ &= (\beta_0 + \beta_M \cdot 1+ \beta_A \cdot 36 + \beta_{AM} \cdot 1 \cdot 36)\\ &\ \ \ \ \ -(\beta_0 + \beta_M \cdot 0+ \beta_A \cdot 36 + \beta_{AM} \cdot 0 \cdot 36) \\ &= \beta_M + \beta_{AM}\cdot 36\\ &= 209.973563 \end{aligned} \]

Note that age now does show up in the difference: in other words, according to this model, the difference in mean birthweights between females and males with the same gestational age can vary by gestational age.

That’s how the lines in the graph ended up non-parallel.


2.5.1 Coefficient Interpretation

Exercise 10 What is the interpretation of \(\beta_{M}\) in Model 2?


Solution.  

Mean birthweight among males with gestational age 0 weeks: \[ \begin{aligned} \mu(1,0) &= \text{E}{\left[Y|M = 1,A = 0\right]}\\ &= \beta_0 + {\color{red}\beta_M} \cdot 1 + \beta_A \cdot 0 + \beta_{AM}\cdot 1 \cdot 0\\ &= \beta_0 + {\color{red}\beta_M} \end{aligned} \] Mean birthweight among females with gestational age 0 weeks: \[ \begin{aligned} \mu(0,0) &= \text{E}{\left[Y|M = 0,A = 0\right]}\\ &= \beta_0 + {\color{red}\beta_M} \cdot 0 + \beta_A \cdot 0 + \beta_{AM}\cdot 0 \cdot 0\\ &= \beta_0 \end{aligned} \]

\[ \begin{aligned} \beta_{M} &= \mu(1,0) - \mu(0,0) \\ &= \text{E}{\left[Y|M = 1,A = 0\right]} - \text{E}{\left[Y|M = 0,A = 0\right]} \end{aligned} \] \(\beta_M\) is the difference in mean birthweight between males with gestational age 0 weeks and females with gestational age 0 weeks.


Exercise 11 What is the interpretation of \(\beta_{AM}\) in Model 2?


Solution.  

Slope among males: \[ \begin{aligned} \frac{\partial}{\partial a}\mu(1,a) &= \frac{\partial}{\partial a}\left(\beta_0 + \beta_M\cdot1 + {\color{blue}\beta_A}\cdot a + {\color{red}\beta_{AM}}\cdot 1 \cdot a\right)\\ &= \frac{\partial}{\partial a}\left(\beta_0 + \beta_M + {\color{blue}\beta_A}\cdot a + {\color{red}\beta_{AM}} \cdot a\right)\\ &= {\color{blue}\beta_A} + {\color{red}\beta_{AM}} \end{aligned} \] or \[ \begin{aligned} E[Y|1,a+1] - E[Y|1,a] = &\beta_0 + \beta_M \cdot 1 + {\color{blue}\beta_A}\cdot(a+1) + {\color{red}\beta_{AM}} \cdot 1 \cdot (a+1)\\ &- (\beta_0 + \beta_M \cdot 1 + {\color{blue}\beta_A}\cdot a + {\color{red}\beta_{AM}} \cdot 1 \cdot a)\\ = &{\color{blue}\beta_A} + {\color{red}\beta_{AM}} \end{aligned} \]

Slope among females: \[ \begin{aligned} \frac{\partial}{\partial a}\mu(0,a) &= \frac{\partial}{\partial a}\left(\beta_0 + \beta_M\cdot0 + {\color{blue}\beta_A}\cdot a + {\color{red}\beta_{AM}}\cdot 0 \cdot a\right)\\ &= \frac{\partial}{\partial a}\left(\beta_0 + {\color{blue}\beta_A}\cdot a\right)\\ &= {\color{blue}\beta_A} \\ \end{aligned} \] or \[ \begin{aligned} E[Y|0,a+1] - E[Y|0,a] = &\beta_0 + \beta_M \cdot 0 + {\color{blue}\beta_A}\cdot(a+1) + {\color{red}\beta_{AM}} \cdot 0 \cdot (a+1) \\ &- (\beta_0 + \beta_M \cdot 0 + {\color{blue}\beta_A}\cdot a + {\color{red}\beta_{AM}} \cdot 0 \cdot a)\\ = &\beta_0 + {\color{blue}\beta_A}\cdot(a+1) - (\beta_0 + {\color{blue}\beta_A}\cdot a)\\ = &{\color{blue}\beta_A} \end{aligned} \]

Difference in slopes: \[ \begin{aligned} \frac{\partial}{\partial a}\mu(1,a) - \frac{\partial}{\partial a}\mu(0,a) &= {\color{blue}\beta_A} + {\color{red}\beta_{AM}} - {\color{blue}\beta_A}\\ &= {\color{red}\beta_{AM}} \end{aligned} \] or \[ \begin{aligned} (E[Y|1,a+1] - E[Y|1,a]) - (E[Y|0,a+1] - E[Y|0,a]) &= {\color{blue}\beta_A} + {\color{red}\beta_{AM}} - {\color{blue}\beta_A}\\ &= {\color{red}\beta_{AM}} \end{aligned} \]

Therefore \[ \begin{aligned} \beta_{AM} = &\frac{\partial}{\partial a}\mu(1,a) - \frac{\partial}{\partial a}\mu(0,a)\\ = &(E[Y|M = 1,A = a+1] - E[Y|M = 1,A = a])\\ &- (E[Y|M = 0,A = a+1] - E[Y|M = 0,A = a]) \end{aligned} \]

\(\beta_{AM}\) is the difference in slope of mean birthweight with respect to gestational age between males and females.


2.5.2 Compare coefficient interpretations

Table 5: Coefficient interpretations, by model structure
\(\mu(m,a)\) \(\beta_0 + \beta_M m + \beta_A a\) \(\beta_0 + \beta_M m + \beta_A a + {\color{red}\beta_{AM} ma}\)
\(\beta_0\) \(\mu(0,0)\) \(\mu(0,0)\)
\(\beta_A\) \(\frac{\partial}{\partial a}\mu({\color{blue}m},a)\) \(\frac{\partial}{\partial a}\mu({\color{red}0},a)\)
\(\beta_M\) \(\mu(1, {\color{blue}a}) - \mu(0, {\color{blue}a})\) \(\mu(1, {\color{red}0}) - \mu(0,{\color{red}0})\)
\(\beta_{AM}\) \(\frac{\partial}{\partial a}\mu(1,a) - \frac{\partial}{\partial a}\mu(0,a)\)

In the model with an interaction term multiplying \(A\times M\), the interpretation of \(\beta_A\) involves the reference level of \(M\), and interpretation of \(\beta_M\) involves the reference level of \(A\) (Table 5).

2.6 Stratified regression

We could re-write the interaction model as a stratified model, with a slope and intercept for each sex:

\[ \text{E}{\left[Y|A=a, S=s\right]} = \beta_M m + \beta_{AM} (a \cdot m) + \beta_F f + \beta_{AF} (a \cdot f) \tag{3}\]

Compare this stratified model (Equation 3) with our interaction model, Equation 2:

\[ \text{E}{\left[Y|A=a, S=s\right]} = \beta_0 + \beta_A a + \beta_M m + \beta_{AM} (a \cdot m) \]

In the stratified model, the intercept term \(\beta_0\) has been relabeled as \(\beta_F\).

Show R code
bw_lm2 <- lm(weight ~ sex + age + sex:age, data = bw)
bw_lm2 |>
  parameters() |>
  print_md(
    include_reference = include_reference_lines,
    select = "{estimate}"
  )
Table 6: Birthweight model with interaction term
Parameter Coefficient
(Intercept) -2141.67
sex (male) 872.99
age 130.40
sex (male) × age -18.42
Show R code
bw_lm_strat <-
  bw |>
  lm(
    formula = weight ~ sex + sex:age - 1,
    data = _
  )

bw_lm_strat |>
  parameters() |>
  print_md(
    select = "{estimate}"
  )
Table 7: Birthweight model - stratified betas
Parameter Coefficient
sex (female) -2141.67
sex (male) -1268.67
sex (female) × age 130.40
sex (male) × age 111.98

2.7 Curved-line regression

If we transform some of our covariates (\(X\)s) and plot the resulting model on the original covariate scale, we end up with curved regression lines:

Show R code
bw_lm3 <- lm(weight ~ sex:log(age) - 1, data = bw)

ggbw <-
  bw |>
  ggplot(
    aes(x = age, y = weight)
  ) +
  geom_point() +
  xlab("Gestational Age (weeks)") +
  ylab("Birth Weight (g)")

ggbw2 <- ggbw +
  stat_smooth(
    method = "lm",
    formula = y ~ log(x),
    geom = "smooth"
  ) +
  xlab("Gestational Age (weeks)") +
  ylab("Birth Weight (g)")


ggbw2 |> print()
Figure 4: birthweight model with age entering on log scale

Below is an example with a slightly more obvious curve.

Show R code
library(palmerpenguins)

ggpenguins <-
  palmerpenguins::penguins |>
  dplyr::filter(species == "Adelie") |>
  ggplot(
    aes(x = bill_length_mm, y = body_mass_g)
  ) +
  geom_point() +
  xlab("Bill length (mm)") +
  ylab("Body mass (g)")

ggpenguins2 <- ggpenguins +
  stat_smooth(
    method = "lm",
    formula = y ~ log(x),
    geom = "smooth"
  ) +
  xlab("Bill length (mm)") +
  ylab("Body mass (g)")


ggpenguins2 |> print()
Figure 5: palmerpenguins model with bill_length entering on log scale

2.8 Rescaling

Centering covariates (subtracting a constant from them) can make coefficient interpretations more meaningful, particularly for the intercept and main effect terms in models with interactions.

2.8.1 Rescale age

For example, the intercept \(\beta_0\) in our interaction model represents the mean birthweight for females at age = 0 weeks, which is not a biologically plausible scenario. If we center age at 36 weeks instead, \(\beta_0\) will represent the mean birthweight for females at 36 weeks, which is more interpretable.


Exercise 12 Let \(A^* = A - 32\) weeks.

Consider a new version of Model 2, with \(A^*\) in place of \(A\):

\[ \text{E}{\left[Y|M=m, A^*=a^*\right]} = \gamma_0 + \gamma_M m + \gamma_{A^*} a^* + \gamma_{A^*M} (m \cdot a^*) \tag{4}\]

Let the coefficients of this model be \(\gamma\)s instead of \(\beta\)s.

What are the interpretations of the \(\gamma\)s? How do they relate to the \(\beta\)s in Model 2? Which have the same interpretation? Which are different, and how do they differ? What is the pattern?


Solution. Interpretation of \(\gamma_0\):

From Model 4, \(\gamma_0\) is the mean birthweight among females (\(M = 0\)) with \(A^* = 0\) (i.e., \(A = 32\) weeks):

\[ \gamma_0 = \text{E}{\left[Y|M=0, A^*=0\right]} = \text{E}{\left[Y|M=0, A=32\right]} \]

Substituting into Model 2:

\[ \begin{aligned} \gamma_0 &= \beta_0 + \beta_M \cdot 0 + \beta_A \cdot 32 + \beta_{AM} \cdot 0 \cdot 32\\ &= \beta_0 + 32\beta_A \end{aligned} \]

This differs from \(\beta_0 = \text{E}{\left[Y|M=0, A=0\right]}\), which is the mean birthweight among females at \(A = 0\) weeks.

Interpretation of \(\gamma_M\):

From Model 4, \(\gamma_M\) is the sex difference in mean birthweight at \(A^* = 0\) (i.e., \(A = 32\) weeks):

\[ \begin{aligned} \gamma_M &= \text{E}{\left[Y|M=1, A^*=0\right]} - \text{E}{\left[Y|M=0, A^*=0\right]}\\ &= \text{E}{\left[Y|M=1, A=32\right]} - \text{E}{\left[Y|M=0, A=32\right]} \end{aligned} \]

Substituting into Model 2:

\[ \begin{aligned} \gamma_M &= (\beta_0 + \beta_M + \beta_A \cdot 32 + \beta_{AM} \cdot 32) - (\beta_0 + \beta_A \cdot 32)\\ &= \beta_M + 32\beta_{AM} \end{aligned} \]

This differs from \(\beta_M\), which is the sex difference at \(A = 0\) weeks.

Interpretation of \(\gamma_{A^*}\):

From Model 4, \(\gamma_{A^*}\) is the slope of mean birthweight with respect to \(A^*\) among females (\(M = 0\)):

\[ \begin{aligned} \gamma_{A^*} &= \frac{d}{da^*}\text{E}{\left[Y|M=0, A^*=a^*\right]}\\ &= \frac{d}{da^*}\text{E}{\left[Y|M=0, A=a^*+32\right]}\\ &= \frac{d}{da}\text{E}{\left[Y|M=0, A=a\right]} \end{aligned} \]

Substituting into Model 2:

\[ \begin{aligned} \gamma_{A^*} &= \frac{d}{da}\left(\beta_0 + \beta_A \cdot a\right)\\ &= \beta_A \end{aligned} \]

Since shifting \(A\) by a constant does not change the slope, \(\gamma_{A^*} = \beta_A\): these two coefficients have the same value and interpretation.

Interpretation of \(\gamma_{A^*M}\):

From Model 4, \(\gamma_{A^*M}\) is the difference in slope with respect to \(A^*\) between males and females:

\[ \begin{aligned} \gamma_{A^*M} &= \frac{d}{da^*}\text{E}{\left[Y|M=1, A^*=a^*\right]} - \frac{d}{da^*}\text{E}{\left[Y|M=0, A^*=a^*\right]}\\ &= \frac{d}{da}\text{E}{\left[Y|M=1, A=a\right]} - \frac{d}{da}\text{E}{\left[Y|M=0, A=a\right]} \end{aligned} \]

Substituting into Model 2:

\[ \begin{aligned} \gamma_{A^*M} &= (\beta_A + \beta_{AM}) - \beta_A\\ &= \beta_{AM} \end{aligned} \]

Since shifting \(A\) by a constant does not change slopes, \(\gamma_{A^*M} = \beta_{AM}\): these two coefficients have the same value and interpretation.

The pattern:

Slope coefficients (\(\gamma_{A^*}\) and \(\gamma_{A^*M}\)) are unchanged by rescaling: they have the same values and interpretations as the corresponding \(\beta\)s.

Coefficients change only for variables that have interactions with the rescaled variable \(A\). This includes the intercept (which can be viewed as the main effect of a variable that interacts with \(A\) via \(\beta_A\)), and the main effect of \(M\) (which interacts with \(A\) via \(\beta_{AM}\)). Shifting \(A\) by 32 weeks changes the reference point from \(A = 0\) to \(A = 32\), so these coefficients now represent quantities evaluated at \(A = 32\) weeks rather than at \(A = 0\) weeks.


Exercise 13 Using R, fit the rescaled interaction model with \(A^* = A - 36\) weeks in place of \(A\) in Model 2. Compare the coefficient estimates with those from the original model. Which coefficients change, and which remain the same?


Solution.

Show R code
bw <-
  bw |>
  mutate(
    `age - mean` = age - mean(age),
    `age - 36wks` = age - 36
  )

lm1_c <- lm(weight ~ sex + `age - 36wks`, data = bw)

lm2_c <- lm(weight ~ sex + `age - 36wks` + sex:`age - 36wks`, data = bw)

parameters(lm2_c, ci_method = "wald") |> print_md()
Parameter Coefficient SE 95% CI t(20) p
(Intercept) 2552.73 97.59 (2349.16, 2756.30) 26.16 < .001
sex (male) 209.97 129.75 (-60.68, 480.63) 1.62 0.121
age - 36wks 130.40 30.00 (67.82, 192.98) 4.35 < .001
sex (male) × age - 36wks -18.42 41.76 (-105.52, 68.68) -0.44 0.664

Compare with what we got without rescaling:

Show R code
parameters(bw_lm2, ci_method = "wald") |> print_md()
Parameter Coefficient SE 95% CI t(20) p
(Intercept) -2141.67 1163.60 (-4568.90, 285.56) -1.84 0.081
sex (male) 872.99 1611.33 (-2488.18, 4234.17) 0.54 0.594
age 130.40 30.00 (67.82, 192.98) 4.35 < .001
sex (male) × age -18.42 41.76 (-105.52, 68.68) -0.44 0.664

Notice that the slope coefficients (age - 36wks and sexmale:age - 36wks) remain the same, but the intercept and sexmale coefficient have changed to reflect means at age = 36 weeks rather than age = 0 weeks.


2.8.2 Centering gestational age does not change predictions

Centering gestational age changes the coefficient parameterization, but it does not change fitted values, confidence bands, or prediction bands.

The next output reports maximum absolute differences between the uncentered and centered models. All values should be near zero (up to floating-point rounding), which confirms that centering changes parameterization only.

Show R code
bw_centered <-
  bw |>
  dplyr::mutate(
    age_mean_centered = age - mean(age)
  )

bw_lm2_centered <-
  lm(
    weight ~ sex + age_mean_centered + sex:age_mean_centered,
    data = bw_centered
  )

pred_uncentered_ci <-
  predict(
    bw_lm2,
    newdata = bw_centered,
    interval = "confidence"
  ) |>
  tibble::as_tibble()

pred_centered_ci <-
  predict(
    bw_lm2_centered,
    newdata = bw_centered,
    interval = "confidence"
  ) |>
  tibble::as_tibble()

pred_uncentered_pi <-
  predict(
    bw_lm2,
    newdata = bw_centered,
    interval = "predict"
  ) |>
  tibble::as_tibble()

pred_centered_pi <-
  predict(
    bw_lm2_centered,
    newdata = bw_centered,
    interval = "predict"
  ) |>
  tibble::as_tibble()

tibble::tibble(
  fitted_max_abs_diff = max(abs(pred_uncentered_ci$fit - pred_centered_ci$fit)),
  ci_lwr_max_abs_diff = max(abs(pred_uncentered_ci$lwr - pred_centered_ci$lwr)),
  ci_upr_max_abs_diff = max(abs(pred_uncentered_ci$upr - pred_centered_ci$upr)),
  pi_lwr_max_abs_diff = max(abs(pred_uncentered_pi$lwr - pred_centered_pi$lwr)),
  pi_upr_max_abs_diff = max(abs(pred_uncentered_pi$upr - pred_centered_pi$upr))
)
Show R code
comparison_plot_data <-
  dplyr::bind_rows(
    bw_centered |>
      dplyr::bind_cols(
        pred_uncentered_ci |>
          dplyr::transmute(
            fit,
            ci_lwr = lwr,
            ci_upr = upr
          ),
        pred_uncentered_pi |>
          dplyr::transmute(
            pred_lwr = lwr,
            pred_upr = upr
          )
      ) |>
      dplyr::transmute(
        age,
        weight,
        sex,
        model = "Without centering age",
        fit,
        ci_lwr,
        ci_upr,
        pred_lwr,
        pred_upr
      ),
    bw_centered |>
      dplyr::bind_cols(
        pred_centered_ci |>
          dplyr::transmute(
            fit,
            ci_lwr = lwr,
            ci_upr = upr
          ),
        pred_centered_pi |>
          dplyr::transmute(
            pred_lwr = lwr,
            pred_upr = upr
          )
      ) |>
      dplyr::transmute(
        age,
        weight,
        sex,
        model = "With centered age",
        fit,
        ci_lwr,
        ci_upr,
        pred_lwr,
        pred_upr
      )
  ) |>
  dplyr::mutate(
    model = factor(
      model,
      levels = c("Without centering age", "With centered age")
    )
  )

comparison_plot_data |>
  ggplot2::ggplot(
    ggplot2::aes(
      x = age,
      y = weight,
      col = sex,
      fill = sex,
      group = sex
    )
  ) +
  ggplot2::geom_point(alpha = 0.5) +
  ggplot2::geom_ribbon(
    ggplot2::aes(
      ymin = pred_lwr,
      ymax = pred_upr
    ),
    alpha = 0.15,
    col = NA
  ) +
  ggplot2::geom_ribbon(
    ggplot2::aes(
      ymin = ci_lwr,
      ymax = ci_upr
    ),
    alpha = 0.3,
    col = NA
  ) +
  ggplot2::geom_line(
    ggplot2::aes(y = fit)
  ) +
  ggplot2::facet_wrap(~model) +
  ggplot2::theme_bw() +
  ggplot2::theme(legend.position = "bottom") +
  ggplot2::labs(
    x = "Gestational age (weeks)",
    y = "Birthweight (grams)",
    col = "Sex",
    fill = "Sex"
  )
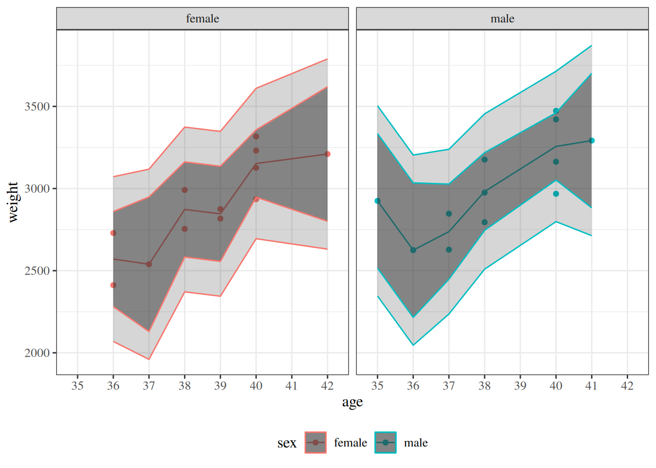
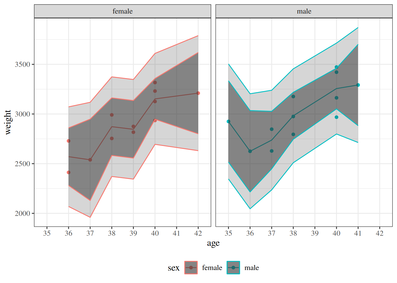
Figure 6: Two-panel comparison of the fitted birthweight model bw_lm2 with and without centering gestational age, showing identical fitted values, confidence bands, and prediction bands in both panels.

2.9 Categorical covariates with more than two levels

2.9.1 Example: birthweight

In the birthweight example, the variable sex had only two observed values:

Show R code
unique(bw$sex)
#> [1] female male  
#> Levels: female male

If there are more than two observed values, we can’t just use a single variable with 0s and 1s.

2.9.2 Example: iris

For example, Table 8 shows the (in)famous iris data (Anderson (1935)), and Table 9 provides summary statistics. The data include three species: “setosa”, “versicolor”, and “virginica”.

Show R code
head(iris)
Table 8: The iris data
Show R code
library(table1)
table1(
  x = ~ . | Species,
  data = iris,
  overall = FALSE
)
Table 9: Summary statistics for the iris data
setosa
(N=50)
versicolor
(N=50)
virginica
(N=50)
Sepal.Length
Mean (SD) 5.01 (0.352) 5.94 (0.516) 6.59 (0.636)
Median [Min, Max] 5.00 [4.30, 5.80] 5.90 [4.90, 7.00] 6.50 [4.90, 7.90]
Sepal.Width
Mean (SD) 3.43 (0.379) 2.77 (0.314) 2.97 (0.322)
Median [Min, Max] 3.40 [2.30, 4.40] 2.80 [2.00, 3.40] 3.00 [2.20, 3.80]
Petal.Length
Mean (SD) 1.46 (0.174) 4.26 (0.470) 5.55 (0.552)
Median [Min, Max] 1.50 [1.00, 1.90] 4.35 [3.00, 5.10] 5.55 [4.50, 6.90]
Petal.Width
Mean (SD) 0.246 (0.105) 1.33 (0.198) 2.03 (0.275)
Median [Min, Max] 0.200 [0.100, 0.600] 1.30 [1.00, 1.80] 2.00 [1.40, 2.50]

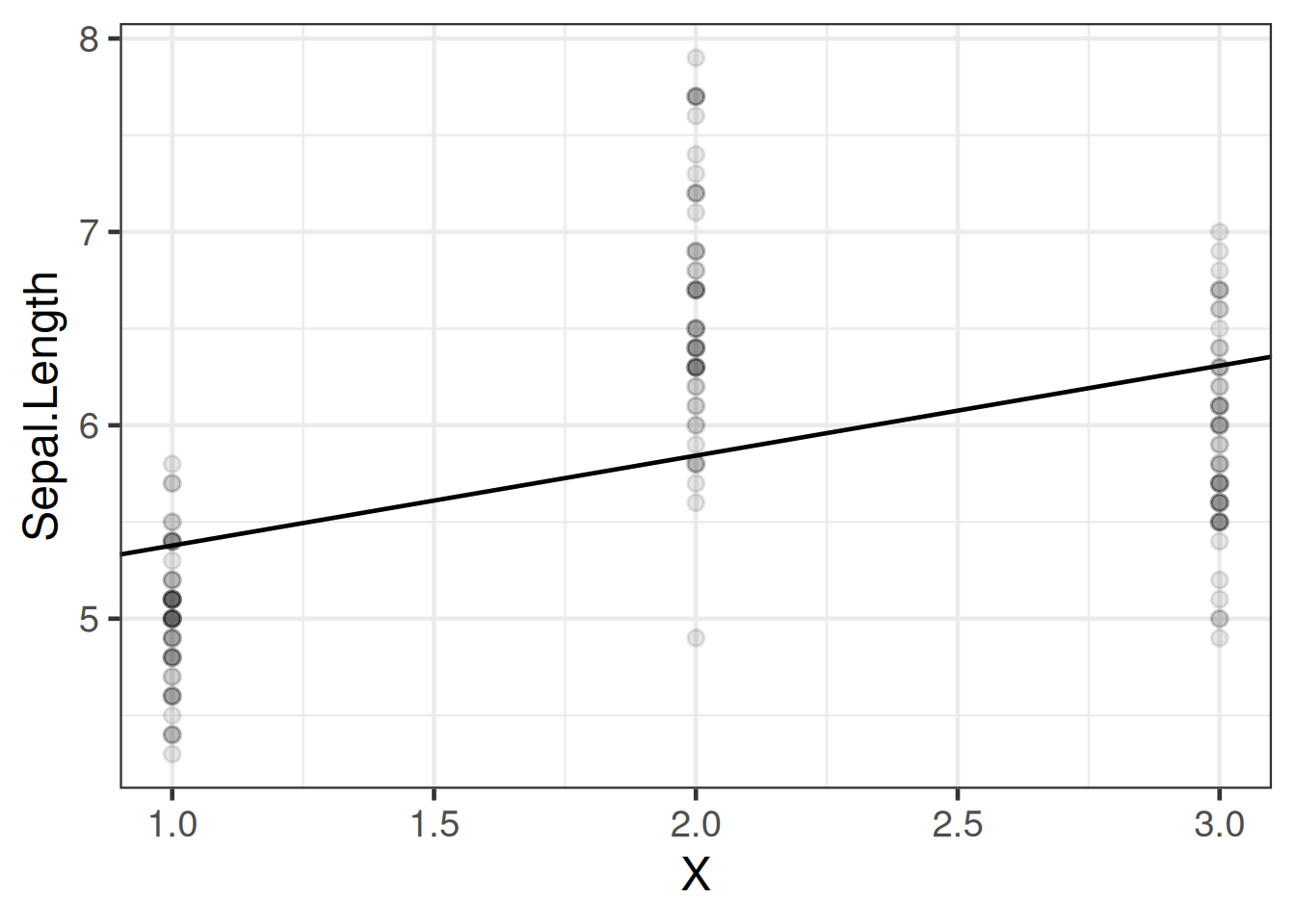
If we want to model Sepal.Length by species, we could create a variable \(X\) that represents “setosa” as \(X=1\), “virginica” as \(X=2\), and “versicolor” as \(X=3\).

Show R code
data(iris) # this step is not always necessary, but ensures you're starting
# from the original version of a dataset stored in a loaded package

iris <-
  iris |>
  tibble() |>
  mutate(
    X = case_when(
      Species == "setosa" ~ 1,
      Species == "virginica" ~ 2,
      Species == "versicolor" ~ 3
    )
  )

iris |>
  distinct(Species, X)
Table 10: iris data with numeric coding of species

Then we could fit a model like:

Show R code
iris_lm1 <- lm(Sepal.Length ~ X, data = iris)
iris_lm1 |>
  parameters() |>
  print_md()
Table 11: Model of iris data with numeric coding of Species
Parameter Coefficient SE 95% CI t(148) p
(Intercept) 4.91 0.16 (4.60, 5.23) 30.83 < .001
X 0.46 0.07 (0.32, 0.61) 6.30 < .001

2.9.3 Let’s see how that model looks:

Show R code
iris_plot1 <- iris |>
  ggplot(
    aes(
      x = X,
      y = Sepal.Length
    )
  ) +
  geom_point(alpha = .1) +
  geom_abline(
    intercept = coef(iris_lm1)[1],
    slope = coef(iris_lm1)[2]
  ) +
  theme_bw(base_size = 18)
print(iris_plot1)
Figure 7: Model of iris data with numeric coding of Species

We have forced the model to use a straight line for the three estimated means. Maybe not a good idea?

2.9.4 Let’s see what R does with categorical variables by default:

Show R code
iris_lm2 <- lm(Sepal.Length ~ Species, data = iris)
iris_lm2 |>
  parameters() |>
  print_md()
Table 12: Model of iris data with Species as a categorical variable
Parameter Coefficient SE 95% CI t(147) p
(Intercept) 5.01 0.07 (4.86, 5.15) 68.76 < .001
Species (versicolor) 0.93 0.10 (0.73, 1.13) 9.03 < .001
Species (virginica) 1.58 0.10 (1.38, 1.79) 15.37 < .001

2.9.5 Re-parametrize with no intercept

If you don’t want the default and offset option, you can use “-1” like we’ve seen previously:

Show R code
iris_lm2_no_int <- lm(Sepal.Length ~ Species - 1, data = iris)
iris_lm2_no_int |>
  parameters() |>
  print_md()
Table 13
Parameter Coefficient SE 95% CI t(147) p
Species (setosa) 5.01 0.07 (4.86, 5.15) 68.76 < .001
Species (versicolor) 5.94 0.07 (5.79, 6.08) 81.54 < .001
Species (virginica) 6.59 0.07 (6.44, 6.73) 90.49 < .001

2.9.6 Let’s see what these new models look like:

Show R code
iris_plot2 <-
  iris |>
  mutate(
    predlm2 = predict(iris_lm2)
  ) |>
  arrange(X) |>
  ggplot(aes(x = X, y = Sepal.Length)) +
  geom_point(alpha = .1) +
  geom_line(aes(y = predlm2), col = "red") +
  geom_abline(
    intercept = coef(iris_lm1)[1],
    slope = coef(iris_lm1)[2]
  ) +
  theme_bw(base_size = 18)

print(iris_plot2)
Figure 8

2.9.7 Let’s see how R did that:

Show R code
formula(iris_lm2)
#> Sepal.Length ~ Species
model.matrix(iris_lm2) |>
  as_tibble() |>
  unique()
Table 14

This format is called a “corner point parametrization” (e.g., in Dobson and Barnett (2018)) or “treatment coding” (e.g., in Dunn and Smyth (2018)).

The default contrasts are controlled by options("contrasts"):

Show R code
options("contrasts")
#> $contrasts
#>         unordered           ordered 
#> "contr.treatment"      "contr.poly"

See ?options for more details.


Show R code
formula(iris_lm2_no_int)
#> Sepal.Length ~ Species - 1
model.matrix(iris_lm2_no_int) |>
  as_tibble() |>
  unique()
Table 15

This format is called a “group point parametrization” (e.g., in Dobson and Barnett (2018)).

There are more options; see Dobson and Barnett (2018) §6.4.1 and the codingMatrices package vignette (Venables (2023)).

2.10 Ordinal covariates

(c.f. Dobson and Barnett (2018) §2.4.4)


We can create ordinal variables in R using the ordered() function5.

Example 1  

Show R code
url <- paste0(
  "https://regression.ucsf.edu/sites/g/files/tkssra6706/",
  "f/wysiwyg/home/data/hersdata.dta"
)
library(haven)
hers <- read_dta(url)
Show R code
hers |> head()
Table 16: HERS dataset

For ordinal variables, we might want to use contrasts that respect the ordering of the categories. The default treatment contrasts don’t account for ordering.

NoteWorking with ordinal variables

When working with ordinal covariates in linear models:

  1. Use ordered() or factor(ordered = TRUE) to create the variable
  2. Consider using polynomial contrasts (contr.poly) which respect ordering
  3. Alternatively, treat the ordinal variable as numeric if equal spacing is reasonable
  4. Check ?codingMatrices::contr.diff for additional contrast options

See Dobson and Barnett (2018) §2.4.4 for more details on contrasts for ordinal variables.

3 Estimating Linear Models via Maximum Likelihood

In EPI 203 and our review of MLEs, we learned how to fit outcome-only models of the form \(p(X=x|\theta)\) to iid data \(\tilde{x}= (x_1,…,x_n)\) using maximum likelihood estimation.

Now, we apply the same procedure to linear regression models:


3.1 Likelihood

\[ \begin{aligned} \mathscr{L}_i &\stackrel{\text{def}}{=}p(Y_i=y_i|\tilde{X}_i = \tilde{x}_i) \\ &= (2\pi\sigma^2)^{-1/2} \text{exp}{\left\{-\frac{1}{2\sigma^2}\varepsilon_i^2\right\}} \\ \varepsilon_i &\stackrel{\text{def}}{=}y_i - \mu_i \\ \mu_i &\stackrel{\text{def}}{=}\mu(x_i) \\ &= x_i \cdot \beta \end{aligned} \]


\[ \begin{aligned} \mathscr{L}&\stackrel{\text{def}}{=}\mathscr{L}(\tilde{y}|\mathbf{x}, \tilde{\beta}, \sigma^2) \\ &\stackrel{\text{def}}{=}\text{p}(\tilde{Y}=\tilde{y}| \mathbf{X}= \mathbf{x}) \\ &= \prod_{i=1}^n \mathscr{L}_i \end{aligned} \tag{5}\]


3.2 Log-likelihood

\[ \begin{aligned} \ell_i &\stackrel{\text{def}}{=}\text{log}{\left\{\mathscr{L}_i\right\}} \\ &= \text{log}{\left\{(2\pi\sigma^2)^{-1/2} \text{exp}{\left\{-\frac{1}{2\sigma^2}\varepsilon_i^2\right\}}\right\}} \\ &= -\frac{1}{2}\text{log}{\left\{2\pi\sigma^2\right\}} -\frac{1}{2\sigma^2}\varepsilon_i^2 \end{aligned} \]


\[ \begin{aligned} \ell &\stackrel{\text{def}}{=}\ell(\tilde{y}|\mathbf{x},\beta, \sigma^2) \\ &\stackrel{\text{def}}{=}\text{log}{\left\{\mathscr{L}(\tilde{y}|\mathbf{x},\beta, \sigma^2)\right\}} \\ &= \text{log}{\left\{\prod_{i=1}^n\mathscr{L}_i\right\}} \\ &= \sum_{i=1}^n\text{log}{\left\{\mathscr{L}_i\right\}} \\ &= \sum_{i=1}^n\ell_i \\ &= \sum_{i=1}^n{\left(-\frac{1}{2}\text{log}{\left\{2\pi\sigma^2\right\}} -\frac{1}{2\sigma^2}\varepsilon_i^2\right)} \\ &= -\frac{n}{2}\text{log}{\left\{2\pi\sigma^2\right\}} - \frac{1}{2\sigma^2}\sum_{i=1}^n \varepsilon_i^2 \\ &= -\frac{n}{2}\text{log}{\left\{2\pi\sigma^2\right\}} - \frac{1}{2\sigma^2}{\left(\tilde{\varepsilon}\cdot \tilde{\varepsilon}\right)} \\ &= -\frac{n}{2}\text{log}{\left\{2\pi\sigma^2\right\}} - \frac{1}{2\sigma^2}{\left((\tilde{y}- \tilde{\mu}) \cdot (\tilde{y}- \tilde{\mu})\right)} \\ &= -\frac{n}{2}\text{log}{\left\{2\pi\sigma^2\right\}} - \frac{1}{2\sigma^2}{\left((\tilde{y}- \mathbf{X}\tilde{\beta}) \cdot (\tilde{y}- \mathbf{X}\tilde{\beta})\right)} \\ &= -\frac{n}{2}\text{log}{\left\{2\pi\sigma^2\right\}} - \frac{1}{2\sigma^2}\sum_{i=1}^n {\left(y_i - {\left(\tilde{x}_i\cdot \tilde{\beta}\right)}\right)}^2 \end{aligned} \tag{6}\]

3.3 Score function

\[ \begin{aligned} \mu_i' &\stackrel{\text{def}}{=}\frac{\partial}{\partial \tilde{\beta}} \mu_i \\ &= \frac{\partial}{\partial \tilde{\beta}} {\left(\tilde{x}_i \cdot \tilde{\beta}\right)} \\ &= {\left( \frac{\partial}{\partial \tilde{\beta}} \tilde{\beta}\right)} \tilde{x}_i \\ &= \mathbb{I}\tilde{x}_i \\ &= \tilde{x}_i \end{aligned} \]


\[ \begin{aligned} \varepsilon'_i &\stackrel{\text{def}}{=}\frac{\partial}{\partial \tilde{\beta}}\varepsilon_i \\ &= \frac{\partial}{\partial \tilde{\beta}} (y_i - \mu_i) \\ &= \frac{\partial}{\partial \tilde{\beta}}y_i - \frac{\partial}{\partial \tilde{\beta}} \mu_i \\ &= 0 - \tilde{x}_i \\ &= - \tilde{x}_i \end{aligned} \]


\[ \begin{aligned} \ell'_i &\stackrel{\text{def}}{=}\frac{\partial}{\partial \tilde{\beta}}\ell_i \\ &= \frac{\partial}{\partial \tilde{\beta}} {\left(-\frac{1}{2}\text{log}{\left\{2\pi\sigma^2\right\}} -\frac{1}{2\sigma^2}\varepsilon_i^2\right)} \\ &= \frac{\partial}{\partial \tilde{\beta}}{\left(-\frac{1}{2}\text{log}{\left\{2\pi\sigma^2\right\}}\right)} - \frac{\partial}{\partial \tilde{\beta}}\frac{1}{2\sigma^2}\varepsilon_i^2 \\ &= 0 - \frac{1}{2\sigma^2}\frac{\partial}{\partial \tilde{\beta}}\varepsilon_i^2 \\ &= - \frac{1}{2\sigma^2}2 {\left(\varepsilon_i'\right)} \varepsilon_i \\ &= - \frac{1}{\sigma^2} {\left(- \tilde{x}_i \varepsilon_i\right)} \\ &= \frac{1}{\sigma^2} \tilde{x}_i \varepsilon_i \end{aligned} \]


\[ \begin{aligned} \ell'_{\tilde{\beta}} &\stackrel{\text{def}}{=}\frac{\partial}{\partial \tilde{\beta}}\ell_{\tilde{\beta}} \\ &= \frac{\partial}{\partial \tilde{\beta}} \sum_{i=1}^n\ell_i \\ &= \sum_{i=1}^n\frac{\partial}{\partial \tilde{\beta}} \ell_i \\ &= \sum_{i=1}^n\ell_i' \\ &= \sum_{i=1}^n\frac{1}{\sigma^2} \tilde{x}_i \varepsilon_i \\ &= \frac{1}{\sigma^2} \sum_{i=1}^n\tilde{x}_i \varepsilon_i \\ &= \frac{1}{\sigma^2} \mathbf{X}^{\top} \tilde{\varepsilon} \end{aligned} \]

3.4 Solving the score equation

To find the MLE, we set the score equal to zero. The score equation for \(\tilde{\beta}\) is:

\[ \ell'_{\tilde{\beta}} = \tilde{0} \]

Since \(\sigma^2 > 0\), this is equivalent to:

\[ \sum_{i=1}^n\tilde{x}_i \varepsilon_i = \tilde{0} \]

Substitute \(\varepsilon_i = y_i - (\tilde{x}_i \cdot \tilde{\beta})\):

\[ \begin{aligned} \tilde{0} &= \sum_{i=1}^n\tilde{x}_i {\left(y_i - (\tilde{x}_i \cdot \tilde{\beta})\right)} \\ &= \sum_{i=1}^n\tilde{x}_i y_i - \sum_{i=1}^n\tilde{x}_i (\tilde{x}_i \cdot \tilde{\beta}) \end{aligned} \]

So the vector score equation is:

\[ \sum_{i=1}^n\tilde{x}_i (\tilde{x}_i \cdot \tilde{\beta}) = \sum_{i=1}^n\tilde{x}_i y_i \]

Assume the design matrix \(\mathbf{X}\) has full column rank. This implies that \(\sum_{i=1}^n \tilde{x}_i {\tilde{x}_i}^{\top}\) is invertible. To solve for \(\tilde{\beta}\), use \(\tilde{x}_i (\tilde{x}_i \cdot \tilde{\beta}) = (\tilde{x}_i {\tilde{x}_i}^{\top})\tilde{\beta}\):

\[ \begin{aligned} {\left(\sum_{i=1}^n\tilde{x}_i {\tilde{x}_i}^{\top}\right)}\tilde{\beta}&= \sum_{i=1}^n\tilde{x}_i y_i \\ \tilde{\beta}&= {\left(\sum_{i=1}^n\tilde{x}_i {\tilde{x}_i}^{\top}\right)}^{-1}\sum_{i=1}^n\tilde{x}_i y_i \\ \hat{\tilde{\beta}}&= ({\mathbf{X}}^{\top}\mathbf{X})^{-1}{\mathbf{X}}^{\top}\tilde{y} \end{aligned} \]


3.5 Hessian

\[ \begin{aligned} \ell_i'' &\stackrel{\text{def}}{=}\frac{\partial}{\partial \tilde{\beta}^{\top}}\frac{\partial}{\partial \tilde{\beta}} \ell_i \\ &= \frac{\partial}{\partial \tilde{\beta}^{\top}} \ell_i' \\ &= \frac{\partial}{\partial \tilde{\beta}^{\top}} {\left(\frac{1}{\sigma^2} \tilde{x}_i \varepsilon_i\right)} \\ &= \frac{1}{\sigma^2} \tilde{x}_i \varepsilon_i'^{\top} \\ &= \frac{1}{\sigma^2} \tilde{x}_i (-\tilde{x}_i^{\top}) \\ &= -\frac{1}{\sigma^2} \tilde{x}_i \tilde{x}_i^{\top} \end{aligned} \]


\[ \begin{aligned} \ell'' &\stackrel{\text{def}}{=}\frac{\partial}{\partial \tilde{\beta}^{\top}}\frac{\partial}{\partial \tilde{\beta}} \ell \\ &= \frac{\partial}{\partial \tilde{\beta}^{\top}} \ell' \\ &= \frac{\partial}{\partial \tilde{\beta}^{\top}} \sum_{i=1}^n\ell_i' \\ &= \sum_{i=1}^n\frac{\partial}{\partial \tilde{\beta}^{\top}} \ell_i' \\ &= \sum_{i=1}^n\ell_i'' \\ &= \sum_{i=1}^n-\frac{1}{\sigma^2} \tilde{x}_i \tilde{x}_i^{\top} \\ &= -\frac{1}{\sigma^2} \sum_{i=1}^n\tilde{x}_i \tilde{x}_i^{\top} \\ &= -\frac{1}{\sigma^2} \mathbf{X}^{\top}\mathbf{X} \end{aligned} \] That is,

\[\ell''= -\frac{1}{\sigma^2} \sum_{i=1}^n\tilde{x}_i \tilde{x}_i^{\top} \tag{7}\]


3.6 Alternative approach using matrix derivatives

\[ \begin{aligned} \ell'_{\tilde{\beta}}(\tilde{y}|\mathbf{x}, \tilde{\beta}, \sigma^2) &\stackrel{\text{def}}{=}\frac{\partial}{\partial \tilde{\beta}}\ell_{\tilde{\beta}}(\tilde{y}|\mathbf{x}, \tilde{\beta}, \sigma^2) \\ &= - \frac{1}{2\sigma^2}\frac{\partial}{\partial \tilde{\beta}} {\left(\sum_{i=1}^n {\left(y_i - {\left(\tilde{x}_i\cdot \tilde{\beta}\right)}\right)}^2\right)} \end{aligned} \tag{8}\]


Let’s switch to matrix-vector notation:

\[ \sum_{i=1}^n (y_i - \tilde{x}_i^{\top} \tilde{\beta})^2 = (\tilde{y}- \mathbf{X}\tilde{\beta}) \cdot (\tilde{y}- \mathbf{X}\tilde{\beta}) \]


So

\[ \begin{aligned} (\tilde{y}- \mathbf{X}\tilde{\beta})'(\tilde{y}- \mathbf{X}\tilde{\beta}) &= (\tilde{y}' - \tilde{\beta}'X')(\tilde{y}- \mathbf{X}\tilde{\beta}) \\ &= \tilde{y}'\tilde{y}- \tilde{\beta}'X'\tilde{y}- \tilde{y}'\mathbf{X}\tilde{\beta}+\tilde{\beta}'\mathbf{X}'\mathbf{X}\beta \\ &= \tilde{y}'\tilde{y}- 2\tilde{y}'\mathbf{X}\beta +\beta'\mathbf{X}'\mathbf{X}\beta \end{aligned} \]


We will use some results from vector calculus:

\[ \begin{aligned} \frac{\partial}{\partial \tilde{\beta}}{\left(\sum_{i=1}^n (y_i - x_i' \beta)^2\right)} &= \frac{\partial}{\partial \tilde{\beta}}(\tilde{y}- X\beta)'(\tilde{y}- X\beta) \\ &= \frac{\partial}{\partial \tilde{\beta}} (y'y - 2y'X\beta +\beta'\mathbf{X}'\mathbf{X}\beta) \\ &= (- 2X'y +2\mathbf{X}'\mathbf{X}\beta) \\ &= - 2X'(y - X\beta) \\ &= - 2X'(y - \text{E}[y]) \\ &= - 2X' \varepsilon(y) \end{aligned} \tag{9}\]


So if \(\ell'(\beta,\sigma^2) = 0\), then

\[ \begin{aligned} 0 &= (- 2X'y +2\mathbf{X}'\mathbf{X}\beta)\\ 2X'y &= 2\mathbf{X}'\mathbf{X}\beta\\ X'y &= \mathbf{X}'\mathbf{X}\beta\\ (\mathbf{X}'\mathbf{X})^{-1}X'y &= \beta \end{aligned} \]


3.6.1 Hessian

The Hessian (second derivative matrix) is:

\[ \begin{aligned} \ell_{\beta, \beta'} ''(\beta, \sigma^2;\tilde{y}, \mathbf{X}) &= -\frac{1}{2\sigma^2}\mathbf{X}'\mathbf{X} \end{aligned} \]

\(\ell_{\beta, \beta'} ''(\beta, \sigma^2;\mathbf X,\tilde{y})\) is negative definite at \(\beta = (\mathbf{X}'\mathbf{X})^{-1}X'y\), so \(\hat \beta_{ML} = (\mathbf{X}'\mathbf{X})^{-1}X'y\) is the MLE for \(\beta\).


Similarly (not shown):

\[ \hat\sigma^2_{ML} = \frac{1}{n} (Y-X\hat\beta)'(Y-X\hat\beta) \]


3.7 Residual Standard Deviation

\(\hat \sigma\) represents an estimate of the Residual Standard Deviation parameter, \(\sigma\). We can extract \(\hat \sigma\) from the fitted model, using the sigma() function:

Show R code
sigma(bw_lm2)
#> [1] 180.613

3.7.1 \(\sigma\) is NOT “Residual standard error”

In the summary.lm() output, this estimate is labeled as "Residual standard error":

Show R code
summary(bw_lm2)
#> 
#> Call:
#> lm(formula = weight ~ sex + age + sex:age, data = bw)
#> 
#> Residuals:
#>    Min     1Q Median     3Q    Max 
#> -246.7 -138.1  -39.1  176.6  274.3 
#> 
#> Coefficients:
#>             Estimate Std. Error t value Pr(>|t|)    
#> (Intercept)  -2141.7     1163.6   -1.84  0.08057 .  
#> sexmale        873.0     1611.3    0.54  0.59395    
#> age            130.4       30.0    4.35  0.00031 ***
#> sexmale:age    -18.4       41.8   -0.44  0.66389    
#> ---
#> Signif. codes:  0 '***' 0.001 '**' 0.01 '*' 0.05 '.' 0.1 ' ' 1
#> 
#> Residual standard error: 181 on 20 degrees of freedom
#> Multiple R-squared:  0.643,  Adjusted R-squared:  0.59 
#> F-statistic:   12 on 3 and 20 DF,  p-value: 0.000101

However, this is a misnomer: see note in ?stats::sigma

4 Assessing model fit

4.1 Goodness of fit

4.1.1 AIC and BIC

This section is adapted from Vittinghoff et al. (2012, sec. 4.5) and Kleinbaum et al. (2014, sec. 15).

When we use likelihood ratio tests, we are comparing how well different models fit the data.

Likelihood ratio tests require nested models: one must be a special case of the other.

AIC and BIC can be used to compare both nested and non-nested models.


4.1.2 Formulas

Definition 2 (Akaike Information Criterion (AIC)) \[\text{AIC} = -2 \ell(\hat\theta) + 2 p\]

where \(\ell(\hat\theta)\) is the log-likelihood evaluated at the maximum-likelihood estimates \(\hat\theta\), \(p\) is the number of estimated parameters (including \(\hat\sigma^2\) for Gaussian models), and \(n\) is the number of observations.


Definition 3 (Bayesian Information Criterion (BIC)) \[\text{BIC} = -2 \ell(\hat\theta) + p \log(n)\]

where \(\ell(\hat\theta)\), \(p\), and \(n\) are defined as in Definition 2.


4.1.3 Conceptual basis

Each criterion has two components:

  • Fit term (\(-2\ell(\hat\theta)\)): measures lack of fit — lower is better. A model with more parameters will always achieve a higher (or equal) log-likelihood on the observed data.

  • Penalty term (\(2 p\) for AIC; \(p \log(n)\) for BIC): penalizes model complexity to guard against overfitting.

Together, they balance goodness of fit against parsimony.

The AIC was introduced by Akaike (1974) and is grounded in information theory (specifically, the Kullback-Leibler divergence). The BIC was introduced by Schwarz (1978) as an approximation to the Bayes factor for model comparison.


4.1.4 AIC vs. BIC

Criterion Penalty per parameter Tends to select
AIC \(2\) larger models
BIC \(\log(n)\) smaller models

The BIC penalty exceeds the AIC penalty whenever \(\log(n) > 2\), i.e., when \(n > e^2 \approx 7.4\). In practice, BIC almost always penalizes additional parameters more heavily than AIC and therefore tends to select simpler (more parsimonious) models (Vittinghoff et al. 2012; Kleinbaum et al. 2014).


AIC in R

Show R code
-2 * logLik(bw_lm2) |> as.numeric() +
  2 * (length(coef(bw_lm2)) + 1) # sigma counts as a parameter here
#> [1] 323.159

AIC(bw_lm2)
#> [1] 323.159

BIC in R

Show R code
-2 * logLik(bw_lm2) |> as.numeric() +
  (length(coef(bw_lm2)) + 1) * log(nobs(bw_lm2))
#> [1] 329.049

BIC(bw_lm2)
#> [1] 329.049

4.1.5 Interpretation

  • Lower values are better. There are no hypothesis tests or p-values associated with these criteria.

  • To compare models, calculate the criterion for each model and choose the model with the smallest value.

  • Differences of less than 2 units are generally considered negligible; differences greater than 10 are considered strong evidence in favor of the lower-criterion model.

  • BIC tends to favor simpler models than AIC, especially when the sample size is large.

4.1.6 (Residual) Deviance

Let \(q\) be the number of distinct covariate combinations in a data set.

Show R code
bw_X_unique <-
  bw |>
  count(sex, age)

n_unique_bw <- nrow(bw_X_unique)

For example, in the birthweight data, there are \(q = 12\) unique patterns (Table 17).

Show R code
bw_X_unique
Table 17: Unique covariate combinations in the birthweight data, with replicate counts

Definition 4 (Replicates) If a given covariate pattern has more than one observation in a dataset, those observations are called replicates.


Example 2 (Replicates in the birthweight data) In the birthweight dataset, there are 2 replicates of the combination “female, age 36” (Table 17).


Exercise 14 (Replicates in the birthweight data) Which covariate pattern(s) in the birthweight data has the most replicates?


Solution 1 (Replicates in the birthweight data). Two covariate patterns are tied for most replicates: males at age 40 weeks and females at age 40 weeks. 40 weeks is the usual length for human pregnancy (Polin et al. (2011)), so this result makes sense.

Show R code
bw_X_unique |> dplyr::filter(n == max(n))

Saturated models

The most complicated model we could fit would have one parameter (a mean) for each covariate pattern, plus a variance parameter:

Show R code
lm_max <-
  bw |>
  mutate(age = factor(age)) |>
  lm(
    formula = weight ~ sex:age - 1,
    data = _
  )

lm_max |>
  parameters() |>
  print_md()
Table 18: Saturated model for the birthweight data
Parameter Coefficient SE 95% CI t(12) p
sex (male) × age35 2925.00 187.92 (2515.55, 3334.45) 15.56 < .001
sex (female) × age36 2570.50 132.88 (2280.98, 2860.02) 19.34 < .001
sex (male) × age36 2625.00 187.92 (2215.55, 3034.45) 13.97 < .001
sex (female) × age37 2539.00 187.92 (2129.55, 2948.45) 13.51 < .001
sex (male) × age37 2737.50 132.88 (2447.98, 3027.02) 20.60 < .001
sex (female) × age38 2872.50 132.88 (2582.98, 3162.02) 21.62 < .001
sex (male) × age38 2982.00 108.50 (2745.60, 3218.40) 27.48 < .001
sex (female) × age39 2846.00 132.88 (2556.48, 3135.52) 21.42 < .001
sex (female) × age40 3152.25 93.96 (2947.52, 3356.98) 33.55 < .001
sex (male) × age40 3256.25 93.96 (3051.52, 3460.98) 34.66 < .001
sex (male) × age41 3292.00 187.92 (2882.55, 3701.45) 17.52 < .001
sex (female) × age42 3210.00 187.92 (2800.55, 3619.45) 17.08 < .001

We call this model the full, maximal, or saturated model for this dataset.


Figure 9: Model 2 and saturated model for birthweight data, with confidence and prediction intervals
Show R code
plot_PIs_and_CIs(bw, bw_lm2)
(a) Model 2 (linear with age:sex interaction)

Show R code
plot_PIs_and_CIs(bw |> mutate(age = factor(age)), lm_max)
(b) Saturated model


We can calculate the log-likelihood of this model as usual:

Show R code
logLik(lm_max)
#> 'log Lik.' -151.402 (df=13)

We can compare this model to our other models using chi-square tests, as usual:

Show R code
library(lmtest)
lrtest(lm_max, bw_lm2)

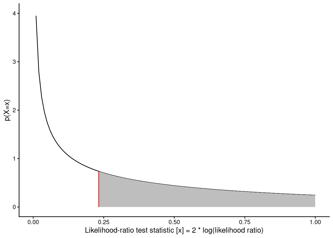
The likelihood ratio statistic for this test is \[\lambda = 2 * (\ell_{\text{full}} - \ell) = 10.355374\] where:

  • \(\ell_{\text{full}}\) is the log-likelihood of the full model: -151.401601
  • \(\ell\) is the log-likelihood of our comparison model (two slopes, two intercepts): -156.579288

This statistic is called the deviance or residual deviance for our two-slopes and two-intercepts model; it tells us how much the likelihood of that model deviates from the likelihood of the maximal model.

The corresponding p-value tells us whether there we have enough evidence to detect that our two-slopes, two-intercepts model is a worse fit for the data than the maximal model; in other words, it tells us if there’s evidence that we missed any important patterns. (Remember, a nonsignificant p-value could mean that we didn’t miss anything and a more complicated model is unnecessary, or it could mean we just don’t have enough data to tell the difference between these models.)

4.1.7 Null Deviance

Similarly, the least complicated model we could fit would have only one mean parameter, an intercept:

\[\text E[Y|X=x] = \beta_0\] We can fit this model in R like so:

Show R code
lm0 <- lm(weight ~ 1, data = bw)

lm0 |>
  parameters() |>
  print_md()
Parameter Coefficient SE 95% CI t(23) p
(Intercept) 2967.67 57.58 (2848.56, 3086.77) 51.54 < .001

Figure 10: Null model and model 2 for birthweight data, with 95% confidence and prediction intervals.
Show R code
plot_PIs_and_CIs(bw, lm0)
(a) Null model

Show R code
plot_PIs_and_CIs(bw, bw_lm2)
(b) Model 2 (linear with age:sex interaction)


This model also has a likelihood:

Show R code
logLik(lm0)
#> 'log Lik.' -168.955 (df=2)

And we can compare it to more complicated models using a likelihood ratio test:

Show R code
lrtest(bw_lm2, lm0)

The likelihood ratio statistic for the test comparing the null model to the maximal model is \[\lambda = 2 * (\ell_{\text{full}} - \ell_{0}) = 35.106732\] where:

  • \(\ell_{\text{0}}\) is the log-likelihood of the null model: -168.954967
  • \(\ell_{\text{full}}\) is the log-likelihood of the maximal model: -151.401601

In R, this test is:

Show R code
lrtest(lm_max, lm0)

This log-likelihood ratio statistic is called the null deviance. It tells us whether we have enough data to detect a difference between the null and full models.


Figure 11: Four models for birthweight data, with 95% confidence and prediction intervals. The spectrum from null to saturated includes many other possible models, such as quadratic polynomial models (with or without interactions) and generalized additive models (GAMs).
Show R code
plot_PIs_and_CIs(bw, lm0)
(a) Null model

Show R code
plot_PIs_and_CIs(bw, bw_lm1)
(b) No-interactions model (parallel slopes)

Show R code
plot_PIs_and_CIs(bw, bw_lm2)
(c) Model 2 (linear with age:sex interaction)

Show R code
plot_PIs_and_CIs(bw |> mutate(age = factor(age)), lm_max)
(d) Saturated model

4.1.8 Gaussian Deviance vs. GLM Deviance

The residual deviance is a general concept that applies to all GLMs, including Gaussian linear regression. For any GLM, the residual deviance is:

\[D = 2(\ell_{\text{sat}} - \ell(\hat\beta)) \tag{10}\]

where \(\ell_{\text{sat}}\) is the log-likelihood of the saturated model and \(\ell(\hat\beta)\) is the log-likelihood of the fitted model. However, this formula simplifies differently depending on the distribution family, and the resulting test statistics have different null distributions.

Gaussian linear regression deviance

From Equation 6, the Gaussian log-likelihood is:

\[ \ell(\hat\beta, \hat\sigma^2) = -\frac{n}{2}\log(2\pi\hat\sigma^2) - \frac{1}{2\hat\sigma^2} \sum_{i=1}^n(y_i - \hat{y}_i)^2 \]

The saturated model has one free mean parameter per distinct covariate pattern. When there are no replicates (each covariate pattern appears exactly once), it sets \(\hat\mu_i = y_i\) for every observation, so its residual sum of squares is zero:

\[\ell_{\text{sat}}(\hat\sigma^2) = -\frac{n}{2}\log(2\pi\hat\sigma^2)\]

Substituting into Equation 10, the Gaussian deviance simplifies to the residual sum of squares (RSS), scaled by \(\hat\sigma^2\):

\[ D = 2(\ell_{\text{sat}} - \ell(\hat\beta)) = \frac{\sum_{i=1}^n(y_i - \hat{y}_i)^2}{\hat\sigma^2} = \frac{\text{RSS}}{\hat\sigma^2} \]

Because \(\sigma^2\) is unknown and must be estimated, comparing deviances between two nested Gaussian models uses an F-test, which is exact under Gaussian assumptions. Substituting \(D = \text{RSS}/\hat\sigma^2\), the \(\hat\sigma^2\) factors cancel:

\[ F = \frac{(D_1 - D_2) / (p_2 - p_1)}{D_2 / (n - p_2)} = \frac{(\text{RSS}_1 - \text{RSS}_2) / (p_2 - p_1)}{\text{RSS}_2 / (n - p_2)} \ \sim \ F_{p_2 - p_1,\; n - p_2} \]

In R, deviance() applied to an lm object returns RSS (the unscaled deviance):

deviance(bw_lm2)
#> [1] 652425
sum(residuals(bw_lm2)^2)
#> [1] 652425

The two expressions above return the same value.

The Gaussian linear regression model can equivalently be fit as a GLM with family = gaussian, which also returns RSS as the deviance:

bw_glm2 <- glm(
  weight ~ sex + age + sex:age,
  data = bw,
  family = gaussian
)

deviance(bw_lm2)
#> [1] 652425
deviance(bw_glm2)
#> [1] 652425

deviance(bw_lm2) and deviance(bw_glm2) return the same value, confirming that Gaussian linear regression is a special case of the GLM framework where the deviance equals RSS.

Non-Gaussian GLM deviance

For non-Gaussian GLMs, the deviance does not simplify to RSS. The formula depends on the distribution family:

Poisson:

\[ D = 2\sum_{i=1}^n \left[y_i \log\!\left(\frac{y_i}{\hat\mu_i}\right) - (y_i - \hat\mu_i)\right] \]

Binomial:

\[ D = 2\sum_{i=1}^n \left[y_i \log\!\left(\frac{y_i}{\hat\pi_i}\right) + (n_i - y_i)\log\!\left(\frac{n_i - y_i}{n_i - \hat\pi_i}\right)\right] \]

For Poisson and Binomial models, the dispersion parameter \(\phi = 1\) is fixed rather than estimated. Consequently, the difference in deviances between two nested models follows an approximate \(\chi^2\) distribution:

\[D_1 - D_2 \;\dot \sim\; \chi^2_{p_2 - p_1}\]

This asymptotic result replaces the exact F-test used for Gaussian models.

Saturated vs. fully parametrized models with replicates

When some covariate patterns appear more than once (i.e., when there are replicates), it is important to distinguish between two special models:

  • The saturated model has one free mean parameter per distinct covariate pattern (\(q\) parameters, where \(q \leq n\) is the number of unique patterns).
  • The fully parametrized model has one free mean parameter per observation (\(n\) parameters).

When there are no replicates (\(q = n\)), these two coincide. When there are replicates (\(q < n\)), the saturated model constrains all observations sharing a covariate pattern to have the same mean, but places no constraint on means across different patterns. See Kleinbaum and Klein (2010) for further discussion of this distinction.

Deviance is always measured relative to the saturated model, not the fully parametrized model.

Gaussian deviance with replicates

When covariate pattern \(k\) has \(n_k\) replicates with sample mean \(\bar{y}_k\), the saturated model fits \(\hat\mu_k = \bar{y}_k\) for each pattern \(k\), so its residual sum of squares equals the within-group (pure error) SS:

\[ \text{RSS}_{\text{sat}} = \sum_{k=1}^q \sum_{i: \tilde{x}_i = \tilde{x}_k} (y_i - \bar{y}_k)^2 \]

This is nonzero whenever any covariate pattern has replicates with different response values. The Gaussian deviance relative to the saturated model is therefore:

\[ D = 2(\ell_{\text{sat}} - \ell(\hat\beta)) = \frac{\text{RSS} - \text{RSS}_{\text{sat}}}{\hat\sigma^2} \]

Note

R’s deviance() applied to an lm object returns the total fitted-model RSS, not the deviance relative to the saturated model. To compute the deviance relative to the saturated model, subtract the saturated model’s RSS: deviance(lm_fit) - deviance(lm_saturated).

For the birthweight data, we can verify this directly using bw_lm2 (the interaction model) and lm_max (the saturated model):

deviance(bw_lm2)                      # total RSS of fitted model
#> [1] 652425
deviance(lm_max)                      # within-group (pure error) SS
#> [1] 423783
deviance(bw_lm2) - deviance(lm_max)   # lack-of-fit SS (deviance vs. saturated)
#> [1] 228642

The lack-of-fit SS (deviance(bw_lm2) - deviance(lm_max)) measures how much additional unexplained variation remains after accounting for pure measurement error within covariate patterns.

GLM deviance with replicates

For a Binomial GLM fit to data grouped by covariate pattern (with \(y_k\) events and \(n_k\) observations for pattern \(k\)), the saturated model sets \(\hat\pi_k^{\text{sat}} = y_k / n_k\) for each pattern \(k\). R’s deviance() correctly computes \(2(\ell_{\text{sat}} - \ell(\hat\beta))\) using this grouping:

\[ D = 2\sum_{k=1}^q \left[ y_k \log\!\left(\frac{y_k / n_k}{\hat\pi_k}\right) + (n_k - y_k)\log\!\left(\frac{1 - y_k/n_k}{1 - \hat\pi_k}\right) \right] \]

By convention, terms with \(y_k = 0\) or \(y_k = n_k\) contribute zero to the sum, since \(0\log(0) = 0\) in the limit.

When binomial data is ungrouped (individual Bernoulli observations, \(n_i = 1\)), R uses the fully parametrized model as its reference — assigning \(\hat\pi_i = y_i \in \{0, 1\}\) to each individual observation. Since each predicted probability is exactly 0 or 1, every Bernoulli likelihood contribution equals 1, and hence \(\ell_{\text{fp}} = 0\). Thus R’s deviance() returns \(-2\ell(\hat\beta)\).

We can verify this directly: observations are ungrouped Bernoulli with repeated covariate patterns (\(x \in \{0, 1\}\) appears three times each).

set.seed(42)
x_ug <- rep(0:1, each = 3)
y_ug <- c(0L, 1L, 0L, 1L, 1L, 0L)
fit_ug <- glm(y_ug ~ x_ug, family = binomial)
deviance(fit_ug)                     # R's deviance
#> [1] 7.63817
-2 * as.numeric(logLik(fit_ug))      # -2 * log-likelihood (using ell_fp = 0)
#> [1] 7.63817

The two values are equal, confirming that R uses \(\ell_{\text{fp}} = 0\) as its reference when data are ungrouped.

Note

This reference model is the fully parametrized model (one parameter per observation), not the saturated model (one parameter per distinct covariate pattern). They coincide only when there are no repeated covariate patterns (\(q = n\)). When patterns do repeat (\(q < n\)), the saturated model sets \(\hat\pi_k = y_k/n_k\) per pattern, giving \(\ell_{\text{sat}} < 0\).

deviance() for ungrouped data cannot be used as a goodness-of-fit test against the \(\chi^2\) distribution when \(q < n\). The correct GOF statistic is \(2(\ell_{\text{sat}} - \ell(\hat\beta))\), but R’s deviance() for ungrouped data returns \(-2\ell(\hat\beta)\) (using \(\ell_{\text{fp}} = 0\)). These two quantities differ by \(-2\ell_{\text{sat}} > 0\) whenever \(q < n\). Even if each covariate pattern has many replicates (large \(n_k\)), R’s ungrouped deviance is the wrong statistic to compare against \(\chi^2(q - p)\). To obtain a valid GOF test when patterns repeat, fit the model using grouped data (one row per pattern with \(y_k\) and \(n_k\)), so that R uses the saturated model as its reference.

For further discussion, see Dunn and Smyth (2018, chap. 9) and this Stats Stack Exchange thread.

Summary

Feature Gaussian linear regression Non-Gaussian GLMs (e.g., Poisson, Binomial)
Deviance formula \((\text{RSS} - \text{RSS}_{\text{sat}})/\hat\sigma^2\) \(2(\ell_{\text{sat}} - \ell(\hat\beta))\)
deviance() in R Returns total RSS Returns \(2(\ell_{\text{sat}} - \ell(\hat\beta))\)
Saturated model reference Per covariate pattern Per covariate pattern (grouped) or per observation (ungrouped)
Dispersion \(\phi\) Unknown; estimated as \(s^2 = \text{RSS}/(n-p)\) Fixed (\(\phi = 1\))
Test for nested models F-test (exact) \(\chi^2\)-test (asymptotic)

4.2 Diagnostics

Tip

This section is adapted from Dobson and Barnett (2018, secs. 6.2–6.3) and Dunn and Smyth (2018) Chapter 3.

4.2.1 Assumptions in linear regression models

\[Y_i|\tilde{X}_i \sim_{{\color{red}\perp\!\!\!\perp}} {\color{blue}\text{N}}({\color{orange}\mu_i}, {\color{green}\sigma^2})\] \[{\color{orange}\mu_i = \tilde{x}\cdot \tilde{\beta}}\]

  1. \({\color{blue}\text{Normality}}\)

The model assumes that the distribution conditional on a given \(X\) value is Gaussian.

  1. \({\color{orange}\text{Correct Functional Form}}\) of Conditional Mean Structure (Linear Component)

The model assumes that the conditional means have the structure: \[\text{E}[Y|\tilde{X}= \tilde{x}] = \tilde{x}'\tilde{\beta}\]

  1. \({\color{green}\text{Homoskedasticity}}\)

The model assumes that variance \(\sigma^2\) is constant (with respect to \(\tilde{x}\)).

  1. \({\color{red}\text{Independence}}\)

The model assumes that the observations are statistically independent.

4.2.2 Direct visualization

The most direct way to examine the fit of a model is to compare it to the raw observed data.

Show R code
bw <-
  bw |>
  mutate(
    predlm2 = predict(bw_lm2)
  ) |>
  arrange(sex, age)

plot1_interact <-
  plot1 %+% bw +
  geom_line(aes(y = predlm2))

print(plot1_interact)
Figure 12: Birthweight model with interaction term

It’s not easy to assess these assumptions from this model. If there are multiple continuous covariates, it becomes even harder to visualize the raw data.


Fitted model for hers data

Consider the hers data from Vittinghoff et al. (2012).

The “heart and estrogen/progestin study” (HERS) was a clinical trial of hormone therapy for prevention of recurrent heart attacks and death among 2,763 post-menopausal women with existing coronary heart disease (CHD) (Hulley et al. 1998).

Show R code
hers <- fs::path_package("rme", "extdata/hersdata.dta") |> 
  haven::read_dta()
hers
Table 19: hers data

Suppose we consider models with and without intercept terms (i.e., possibly forcing the intercept to go through 0):

Show R code
hers_lm_with_int <- lm(
  na.action = na.exclude,
  LDL ~ smoking * age, data = hers
)


library(equatiomatic)
equatiomatic::extract_eq(hers_lm_with_int)

\[ \operatorname{LDL} = \alpha + \beta_{1}(\operatorname{smoking}) + \beta_{2}(\operatorname{age}) + \beta_{3}(\operatorname{smoking} \times \operatorname{age}) + \epsilon \]

Show R code
hers_lm_no_int <- lm(
  na.action = na.exclude,
  LDL ~ age + smoking:age - 1, data = hers
)

library(equatiomatic)
equatiomatic::extract_eq(hers_lm_no_int)

\[ \operatorname{LDL} = \beta_{1}(\operatorname{age}) + \beta_{2}(\operatorname{age} \times \operatorname{age}_{\operatorname{smoking}}) + \epsilon \]

Table 20: hers data models with and without intercepts
Show R code
library(gtsummary)
hers_lm_with_int |> 
  tbl_regression(intercept = TRUE)
(a) With intercept
Characteristic Beta 95% CI p-value
(Intercept) 154 138, 170 <0.001
current smoker 54 15, 94 0.007
age in years -0.14 -0.38, 0.09 0.2
current smoker * age in years -0.79 -1.4, -0.17 0.012
Abbreviation: CI = Confidence Interval
Show R code
hers_lm_no_int |> 
  tbl_regression(intercept = TRUE)
(b) No intercept
Characteristic Beta 95% CI p-value
age in years 2.1 2.1, 2.2 <0.001
age in years * current smoker 0.19 0.12, 0.26 <0.001
Abbreviation: CI = Confidence Interval

Figure 13: hers data models with and without intercepts
Show R code
library(sjPlot)

hers_plot1 <- hers_lm_no_int |>
  sjPlot::plot_model(
    type = "pred",
    terms = c("age", "smoking"),
    show.data = TRUE
  ) +
  facet_wrap(~group_col, ncol = 1) +
  expand_limits(y = 0) +
  theme(legend.position = "bottom")

hers_plot1
(a) No intercept

Show R code
library(sjPlot)

hers_plot2 <- hers_lm_with_int |>
  sjPlot::plot_model(
    type = "pred",
    terms = c("age", "smoking"),
    show.data = TRUE
  ) +
  facet_wrap(~group_col, ncol = 1) +
  expand_limits(y = 0) +
  theme(legend.position = "bottom")

hers_plot2
(b) With intercept

4.2.3 Residuals

Maybe we can transform the data and model in some way to make it easier to inspect.

Definition 5 (Residual noise/deviation from the population mean) The residual noise in a probabilistic model \(p(Y)\), also known as the residual deviation of an observation from its population mean or residual for short, is the difference between an observed value \(y\) and its population mean:

\[e(y) \stackrel{\text{def}}{=}y - \text{E}{\left[Y\right]} \tag{11}\]

We use the same notation for residual noise that we used for errors.

\(\text{E}{\left[Y\right]}\) can be viewed as an estimate of \(Y\), before \(y\) is observed. Conversely, each observation \(y\) can be viewed as an estimate of \(\text{E}{\left[Y\right]}\) (albeit an imprecise one, individually, since \(n=1\)).

We can rearrange Equation 11 to view \(y\) as the sum of its mean plus the residual noise:

\[y = \text{E}{\left[Y\right]} + \varepsilon{\left(y\right)}\]


Theorem 1 (Residuals in Gaussian models) If \(Y\) has a Gaussian distribution, then \(\varepsilon(Y)\) also has a Gaussian distribution, and vice versa.

Proof. Left to the reader.


Definition 6 (Residuals of a fitted model value) The residual of a fitted value \(\hat y\) (shorthand: “residual”) is its error relative to the observed data: \[ \begin{aligned} e(\hat y) &\stackrel{\text{def}}{=}\varepsilon{\left(\hat y\right)} \\&= y - \hat y \end{aligned} \]


Example 3 (residuals in birthweight data)  

Show R code
plot1_interact +
  facet_wrap(~sex) +
  geom_segment(
    aes(
      x = age,
      y = predlm2,
      xend = age,
      yend = weight,
      col = sex,
      group = id
    ),
    linetype = "dotted"
  )
Figure 14: Fitted values and residuals for interaction model for birthweight data


Residuals of fitted values vs residual noise

\(e(\hat y)\) can be seen as the maximum likelihood estimate of the residual noise:

\[ \begin{aligned} e(\hat y) &= y - \hat y \\ &= \hat\varepsilon_{ML} \end{aligned} \]


General characteristics of residuals

Theorem 2 If \(\hat{\text{E}}{\left[Y\right]}\) is an unbiased estimator of the mean \(\text{E}{\left[Y\right]}\), then:

\[\text{E}{\left[e(y)\right]} = 0 \tag{12}\] \[\text{Var}{\left(e(y)\right)} \approx \sigma^2 \tag{13}\]


Proof.  

Equation 12:

\[ \begin{aligned} \text{E}{\left[e(y)\right]} &= \text{E}{\left[y - \hat y\right]} \\ &= \text{E}{\left[y\right]} - \text{E}{\left[\hat y\right]} \\ &= \text{E}{\left[y\right]} - \text{E}{\left[y\right]} \\ &= 0 \end{aligned} \]

Equation 13:

\[ \begin{aligned} \text{Var}{\left(e(y)\right)} &= \text{Var}{\left(y - \hat y\right)} \\ &= \text{Var}{\left(y\right)} + \text{Var}{\left(\hat y\right)} - 2 \text{Cov}{\left(y, \hat y\right)} \\ &{\dot{\approx}} \text{Var}{\left(y\right)} + 0 - 2 \cdot 0 \\ &= \text{Var}{\left(y\right)} \\ &= \sigma^2 \end{aligned} \]


Characteristics of residuals in Gaussian models

With enough data and a correct model, the residuals will be approximately Gaussian distributed, with variance \(\sigma^2\), which we can estimate using \(\hat\sigma^2\); that is:

\[ e_i \ \sim_{\text{iid}}\ N(0, \hat\sigma^2) \]


Computing residuals in R

R provides a function for residuals:

Show R code
resid(bw_lm2)
#>         1         2         3         4         5         6         7         8 
#>  176.2667 -140.7333 -144.1333  -59.5333  177.4667 -126.9333  -68.9333  242.6667 
#>         9        10        11        12        13        14        15        16 
#> -139.3333   51.6667  156.6667 -125.1333  274.2759 -137.7069  -27.6897 -246.6897 
#>        17        18        19        20        21        22        23        24 
#> -191.6724  189.3276  -11.6724 -242.6379  -47.6379  262.3621  210.3621  -30.6207

Exercise 15 Check R’s output by computing the residuals directly.

Solution.  

Show R code
bw$weight - fitted(bw_lm2)
#>         1         2         3         4         5         6         7         8 
#>  176.2667 -140.7333 -144.1333  -59.5333  177.4667 -126.9333  -68.9333  242.6667 
#>         9        10        11        12        13        14        15        16 
#> -139.3333   51.6667  156.6667 -125.1333  274.2759 -137.7069  -27.6897 -246.6897 
#>        17        18        19        20        21        22        23        24 
#> -191.6724  189.3276  -11.6724 -242.6379  -47.6379  262.3621  210.3621  -30.6207

This matches R’s output!


Graphing the residuals

Figure 15: Fitted values and residuals for interaction model for birthweight data
Show R code
plot1_interact +
  facet_wrap(~sex) +
  geom_segment(
    aes(
      x = age,
      y = predlm2,
      xend = age,
      yend = weight,
      col = sex,
      group = id
    ),
    linetype = "dotted"
  )
(a) fitted values

Show R code

bw <- bw |>
  mutate(
    resids_intxn =
      weight - fitted(bw_lm2)
  )

plot_bw_resid <-
  bw |>
  ggplot(aes(
    x = age,
    y = resids_intxn,
    linetype = sex,
    shape = sex,
    col = sex
  )) +
  theme_bw() +
  xlab("Gestational age (weeks)") +
  ylab("residuals (grams)") +
  theme(legend.position = "bottom") +
  geom_hline(aes(
    yintercept = 0,
    col = sex
  )) +
  geom_segment(
    aes(yend = 0),
    linetype = "dotted"
  ) +
  geom_point()
# expand_limits(y = 0, x = 0) +
geom_point(alpha = .7)
#> geom_point: na.rm = FALSE
#> stat_identity: na.rm = FALSE
#> position_identity
print(plot_bw_resid + facet_wrap(~sex))
(b) Residuals


Residuals versus predictors

Show R code
hers <- hers |>
  mutate(
    resids_no_intcpt =
      LDL - fitted(hers_lm_no_int),
    resids_with_intcpt =
      LDL - fitted(hers_lm_with_int)
  )
Figure 16: Residuals of hers data vs predictors
Show R code
hers |>
  arrange(age) |>
  ggplot() +
  aes(x = age, y = resids_no_intcpt, col = factor(smoking)) +
  geom_point() +
  geom_hline(aes(yintercept = 0, col = factor(smoking))) +
  facet_wrap(~smoking, labeller = "label_both") +
  theme(legend.position = "bottom") +
  geom_smooth(col = "blue")
(a) no intercept

Show R code
hers |>
  arrange(age) |>
  ggplot() +
  aes(x = age, y = resids_with_intcpt, col = factor(smoking)) +
  geom_point() +
  geom_hline(aes(yintercept = 0, col = factor(smoking))) +
  facet_wrap(~smoking, labeller = "label_both") +
  theme(legend.position = "bottom") +
  geom_smooth(col = "blue")
(b) with intercept


Residuals versus fitted values

If the model contains multiple continuous covariates, how do we check for errors in the mean structure assumption?

Show R code
library(ggfortify)
hers_lm_no_int |>
  update(na.action = na.omit) |>
  autoplot(
    which = 1,
    ncol = 1,
    smooth.colour = NA
  ) +
  geom_hline(yintercept = 0, col = "red")
Figure 17: Residuals of interaction model for hers data

We can add a LOESS smooth to visualize where the residual mean is nonzero:

Show R code
library(ggfortify)
hers_lm_no_int |>
  update(na.action = na.omit) |>
  autoplot(
    which = 1,
    ncol = 1
  ) +
  geom_hline(yintercept = 0, col = "red")
Figure 18: Residuals of interaction model for hers data, no intercept term

Figure 19: Residuals of interaction model for hers data, with and without intercept term
Show R code
library(ggfortify)
hers_lm_no_int |>
  update(na.action = na.omit) |>
  autoplot(
    which = 1,
    ncol = 1
  ) +
  geom_hline(yintercept = 0, col = "red")
(a) no intercept term

Show R code
hers_lm_with_int |>
  update(na.action = na.omit) |>
  autoplot(
    which = 1,
    ncol = 1
  ) +
  geom_hline(yintercept = 0, col = "red")
(b) with intercept term


Definition 7 (Standardized residuals) \[r_i = \frac{e_i}{\widehat{SD}(e_i)}\]

Hence, with enough data and a correct model, the standardized residuals will be approximately standard Gaussian; that is,

\[ r_i \ \sim_{\text{iid}}\ N(0,1) \]

4.2.4 Marginal distributions of residuals

To look for problems with our model, we can check whether the residuals \(e_i\) and standardized residuals \(r_i\) look like they have the distributions that they are supposed to have, according to the model.


Standardized residuals in R

Show R code
rstandard(bw_lm2)
#>          1          2          3          4          5          6          7 
#>  1.1598166 -0.9260109 -0.8747917 -0.3472255  1.0350665 -0.7347315 -0.3990086 
#>          8          9         10         11         12         13         14 
#>  1.4375164 -0.8253872  0.3060646  0.9280669 -0.8761592  1.9142780 -0.8655921 
#>         15         16         17         18         19         20         21 
#> -0.1642993 -1.4637574 -1.1101599  1.0965787 -0.0676062 -1.4615865 -0.2869582 
#>         22         23         24 
#>  1.5803994  1.2671652 -0.1980543
resid(bw_lm2) / sigma(bw_lm2)
#>          1          2          3          4          5          6          7 
#>  0.9759331 -0.7791962 -0.7980209 -0.3296173  0.9825771 -0.7027900 -0.3816622 
#>          8          9         10         11         12         13         14 
#>  1.3435690 -0.7714449  0.2860621  0.8674141 -0.6928239  1.5185792 -0.7624398 
#>         15         16         17         18         19         20         21 
#> -0.1533089 -1.3658431 -1.0612299  1.0482473 -0.0646265 -1.3434099 -0.2637562 
#>         22         23         24 
#>  1.4526163  1.1647086 -0.1695371

These are not quite the same, because R is doing something more complicated and precise to get the standard errors. Let’s not worry about those details for now; the difference is pretty small in this case:


Show R code
rstandard_compare_plot <-
  tibble(
    x = resid(bw_lm2) / sigma(bw_lm2),
    y = rstandard(bw_lm2)
  ) |>
  ggplot(aes(x = x, y = y)) +
  geom_point() +
  theme_bw() +
  coord_equal() +
  xlab("resid(bw_lm2)/sigma(bw_lm2)") +
  ylab("rstandard(bw_lm2)") +
  geom_abline(
    aes(
      intercept = 0,
      slope = 1,
      col = "x=y"
    )
  ) +
  labs(colour = "") +
  scale_colour_manual(values = "red")

print(rstandard_compare_plot)


Let’s add these residuals to the tibble of our dataset:

Show R code
bw <-
  bw |>
  mutate(
    fitted_lm2 = fitted(bw_lm2),
    resid_lm2 = resid(bw_lm2),
    resid_lm2_alt = weight - fitted_lm2,
    std_resid_lm2 = rstandard(bw_lm2),
    std_resid_lm2_alt = resid_lm2 / sigma(bw_lm2)
  )

bw |>
  select(
    sex,
    age,
    weight,
    fitted_lm2,
    resid_lm2,
    std_resid_lm2
  )

Now let’s build histograms:

Show R code
resid_marginal_hist <-
  bw |>
  ggplot(aes(x = resid_lm2)) +
  geom_histogram()

print(resid_marginal_hist)
Figure 20: Marginal distribution of (nonstandardized) residuals

Hard to tell with this small amount of data, but I’m a bit concerned that the histogram doesn’t show a bell-curve shape.


Show R code
std_resid_marginal_hist <-
  bw |>
  ggplot(aes(x = std_resid_lm2)) +
  geom_histogram()

print(std_resid_marginal_hist)
Figure 21: Marginal distribution of standardized residuals

This looks similar, although the scale of the x-axis got narrower, because we divided by \(\hat\sigma\) (roughly speaking).

Still hard to tell if the distribution is Gaussian.


4.2.5 QQ plot of standardized residuals

Another way to assess whether the standardized residuals follow a standard normal distribution is a quantile-quantile (QQ) plot.

A QQ plot compares the empirical distribution of a dataset to a theoretical reference distribution. Each point corresponds to one observation:

  • The x-axis (Theoretical Quantiles) shows the \(N(0,1)\) quantile corresponding to the plotting position \(p_i = (\text{rank}_i - 0.5) / n\) assigned to each observation based on its rank.
  • The y-axis (Standardized Residuals) shows the observed standardized residual \(r_i\).

If the standardized residuals approximately follow \(N(0,1)\), the points should fall approximately on a straight line.

Show R code
library(ggfortify)
# needed to make ggplot2::autoplot() work for `lm` objects

qqplot_lm2_auto <-
  bw_lm2 |>
  autoplot(
    which = 2, # options are 1:6; can do multiple at once
    ncol = 1
  ) +
  theme_classic()

print(qqplot_lm2_auto)

If the Gaussian model were correct, the points should fall approximately on the reference line.

The reference line passes through the pairs of theoretical and empirical quantiles at probabilities 0.25 and 0.75: it connects \((\Phi^{-1}(0.25),\, \hat{Q}_{0.25})\) and \((\Phi^{-1}(0.75),\, \hat{Q}_{0.75})\), where \(\Phi^{-1}\) is the standard normal quantile function and \(\hat{Q}_p\) is the \(p\)-th sample quantile of the standardized residuals. If the standardized residuals are approximately \(N(0,1)\), this line should be close to the identity line \(y = x\), and the points should fall roughly along a straight line.

Systematic deviations from the line suggest departures from normality:

  • S-shaped curves: heavier or lighter tails than the normal distribution
  • Concave or convex curves: skewness
  • Individual points far from the line: potential outliers

Fig 2.4 panel (c) in Dobson and Barnett (2018) is a little different; they didn’t specify how they produced it, but other statistical analysis systems do things differently from R.

See also Dunn and Smyth (2018) §3.5.4.


QQ plot: typical patterns

Show R code
set.seed(36) # seed chosen for Fig. 3.6 reproduction
n <- 150     # sample size as in @dunn2018generalized Fig. 3.6

sims <- list(
  "Right skewed"    = rchisq(n, df = 3),
  "Left skewed"     = -rchisq(n, df = 3),
  "Tails too heavy" = rt(n, df = 3),
  "Tails too light" = runif(n, -sqrt(3), sqrt(3)),
  "True normal"     = rnorm(n),
  "Bimodal"         = c(rnorm(n / 2, -2.5), rnorm(n / 2, 2.5))
)

old_par <- par(
  mfcol = c(2, 6),
  mar = c(3, 3, 2, 0.5),
  oma = c(0, 0, 0, 0)
)

for (nm in names(sims)) {
  qqnorm(
    sims[[nm]],
    main = nm,
    xlab = "Theoretical Quantiles",
    ylab = "Sample Quantiles",
    pch = 1,
    cex = 0.6
  )
  qqline(sims[[nm]])
  hist(
    sims[[nm]],
    main = "",
    xlab = "Residuals",
    ylab = "Frequency",
    col = "grey70",
    border = "white",
    breaks = 15
  )
}
Show R code

par(old_par)
Figure 22: Typical QQ-plot patterns for six types of residual distribution. Adapted from Dunn and Smyth (2018, fig. 3.6), with thanks to the authors; reproduced here using simulated data (\(n = 150\)). Each column shows one distribution scenario: a QQ plot (top) paired with a histogram of the simulated data (bottom).


QQ plot - how it’s built

To construct a QQ plot by hand:

  1. Assign each standardized residual a plotting position \(p_i\) based on its rank among the \(n\) observations. R’s default formula for \(n > 10\) is: \[p_i = \frac{\text{rank}_i - 0.5}{n}\]
  2. Compute the theoretical quantile: \(q_i = \Phi^{-1}(p_i)\), the value from \(N(0,1)\) that corresponds to probability \(p_i\).
  3. Plot \((q_i, r_i)\) — theoretical quantile \(q_i\) on the x-axis, observed standardized residual \(r_i\) (see Definition 7) on the y-axis.
  4. Add the reference line through the pairs of theoretical and empirical quantiles at probabilities 0.25 and 0.75.
Show R code
bw <- bw |>
  mutate(
    # plotting position: (rank - 0.5) / n
    p = (rank(std_resid_lm2) - 1 / 2) / n(),
    expected_quantiles_lm2 = qnorm(p)
  )

qqplot_lm2 <-
  bw |>
  ggplot(
    aes(
      x = expected_quantiles_lm2,
      y = std_resid_lm2,
      col = sex,
      shape = sex
    )
  ) +
  geom_point() +
  theme_classic() +
  theme(legend.position = "none") + # removing the plot legend
  ggtitle("Normal Q-Q") +
  xlab("Theoretical Quantiles") +
  ylab("Standardized residuals")

# find the reference line through the (theoretical, empirical) quantile pairs
# at probabilities 0.25 and 0.75:

ps <- c(.25, .75) # reference probabilities
a <- quantile(rstandard(bw_lm2), ps) # empirical quantiles
b <- qnorm(ps) # theoretical quantiles

qq_slope <- diff(a) / diff(b)
qq_intcpt <- a[1] - b[1] * qq_slope

qqplot_lm2 <-
  qqplot_lm2 +
  geom_abline(slope = qq_slope, intercept = qq_intcpt)
Figure 23: Three equivalent ways to produce a QQ plot of the standardized residuals for the birthweight model (Equation 2). All three plots show the same data and reference line.
Show R code
print(qqplot_lm2)
(a) ggplot2 (manual construction)

Show R code
std_resid_lm2 <- rstandard(bw_lm2)

qqnorm(
  std_resid_lm2,
  main = "Normal Q-Q",
  xlab = "Theoretical Quantiles",
  ylab = "Standardized residuals"
)
qqline(std_resid_lm2)
(b) base R (qqnorm + qqline)

Show R code
library(ggfortify)
autoplot(
  bw_lm2,
  which = 2,
  ncol = 1
) +
  theme_classic()
(c) ggfortify::autoplot()


4.2.6 Conditional distributions of residuals

If our Gaussian linear regression model is correct, the residuals \(e_i\) and standardized residuals \(r_i\) should have:

  • an approximately Gaussian distribution, with:
  • a mean of 0
  • a constant variance

This should be true for every value of \(x\).


If we didn’t correctly guess the functional form of the linear component of the mean, \[\text{E}[Y|X=x] = \beta_0 + \beta_1 X_1 + ... + \beta_p X_p\]

Then the residuals might have nonzero mean.

Regardless of whether we guessed the mean function correctly, ther the variance of the residuals might differ between values of \(x\).


Residuals versus fitted values

To look for these issues, we can plot the residuals \(e_i\) against the fitted values \(\hat y_i\) (Figure 24).

Show R code
autoplot(bw_lm2, which = 1, ncol = 1) |> print()
Figure 24: birthweight model (Equation 2): residuals versus fitted values

If the model is correct, the blue line should stay flat and close to 0, and the cloud of dots should have the same vertical spread regardless of the fitted value.

If not, we probably need to change the functional form of linear component of the mean, \[\text{E}[Y|X=x] = \beta_0 + \beta_1 X_1 + ... + \beta_p X_p\]


Example: PLOS Medicine title length data

(Adapted from Dobson and Barnett (2018), §6.7.1)

Show R code
data(PLOS, package = "dobson")
library(ggplot2)
fig1 = 
  PLOS |> 
  ggplot(
    aes(x = authors,
        y = nchar)
  ) +
  geom_point() +
  theme(legend.position = "bottom") +
  labs(col = "") +
  guides(col=guide_legend(ncol=3))
fig1
Figure 25: Number of authors versus title length in PLOS Medicine articles

Linear fit
Show R code
lm_PLOS_linear = lm(
  formula = nchar ~ authors, 
  data = PLOS)
Show R code
fig2 = fig1 +
  geom_smooth(
    method = "lm", 
              fullrange = TRUE,
              aes(col = "lm(y ~ x)"))
fig2

library(ggfortify)
autoplot(lm_PLOS_linear, which = 1, ncol = 1)
Figure 26: Number of authors versus title length in PLOS Medicine, with linear model fit
(a) Data and fit
(b) Residuals vs fitted

Quadratic fit
Show R code
lm_PLOS_quad = lm(
  formula = nchar ~ authors + I(authors^2), 
  data = PLOS)
Show R code
fig3 = 
  fig2 + 
geom_smooth(
    method = "lm",
    fullrange = TRUE,
    formula = y ~ x + I(x ^ 2),
    aes(col = "lm(y ~ x + I(x^2))")
  )
fig3

autoplot(lm_PLOS_quad, which = 1, ncol = 1)
Figure 27: Number of authors versus title length in PLOS Medicine, with quadratic model fit
(a) Data and fit
(b) Residuals vs fitted

Linear versus quadratic fits
Show R code
library(ggfortify)
autoplot(lm_PLOS_linear, which = 1, ncol = 1)

autoplot(lm_PLOS_quad, which = 1, ncol = 1)
Figure 28: Residuals versus fitted plot for linear and quadratic fits to PLOS data
(a) Linear
(b) Quadratic

Cubic fit
Show R code
lm_PLOS_cub = lm(
  formula = nchar ~ authors + I(authors^2) + I(authors^3), 
  data = PLOS)
Show R code
fig4 = 
  fig3 + 
geom_smooth(
    method = "lm",
    fullrange = TRUE,
    formula = y ~ x + I(x ^ 2) + I(x ^ 3),
    aes(col = "lm(y ~ x + I(x^2) + I(x ^ 3))")
  )
fig4

autoplot(lm_PLOS_cub, which = 1, ncol = 1)
Figure 29: Number of authors versus title length in PLOS Medicine, with cubic model fit
(a) Data and fit
(b) Residuals vs fitted

Logarithmic fit
Show R code
lm_PLOS_log = lm(nchar ~ log(authors), data = PLOS)
Show R code
fig5 = fig4 + 
  geom_smooth(
    method = "lm",
    fullrange = TRUE,
    formula = y ~ log(x),
    aes(col = "lm(y ~ log(x))")
  )
fig5

autoplot(lm_PLOS_log, which = 1, ncol = 1)
Figure 30: logarithmic fit
(a) Data and fit
(b) Residuals vs fitted

Model selection
Show R code
anova(lm_PLOS_linear, lm_PLOS_quad)
Table 21: linear vs quadratic
Show R code
anova(lm_PLOS_quad, lm_PLOS_cub)
Table 22: quadratic vs cubic

AIC/BIC
Show R code
AIC(lm_PLOS_quad)
#> [1] 8567.61
AIC(lm_PLOS_cub)
#> [1] 8554.51
Show R code
AIC(lm_PLOS_cub)
#> [1] 8554.51
AIC(lm_PLOS_log)
#> [1] 8543.63
Show R code
BIC(lm_PLOS_cub)
#> [1] 8578.4
BIC(lm_PLOS_log)
#> [1] 8557.97

Extrapolation is dangerous
Show R code
fig_all = fig5 +
  xlim(0, 60)
fig_all
Figure 31: Number of authors versus title length in PLOS Medicine

Scale-location plot

We can also plot the square roots of the absolute values of the standardized residuals against the fitted values (Figure 32).

Show R code
autoplot(bw_lm2, which = 3, ncol = 1) |> print()
Figure 32: Scale-location plot of birthweight data

Here, the blue line doesn’t need to be near 0, but it should be flat. If not, the residual variance \(\sigma^2\) might not be constant, and we might need to transform our outcome \(Y\) (or use a model that allows non-constant variance).


Residuals versus leverage

We can also plot our standardized residuals against “leverage”, which roughly speaking is a measure of how unusual each \(x_i\) value is. Very unusual \(x_i\) values can have extreme effects on the model fit, so we might want to remove those observations as outliers, particularly if they have large residuals.

Show R code
autoplot(bw_lm2, which = 5, ncol = 1) |> print()
Figure 33: birthweight model with interactions (Equation 2): residuals versus leverage

The blue line should be relatively flat and close to 0 here.


4.2.7 Diagnostics constructed by hand

Show R code
bw <-
  bw |>
  mutate(
    predlm2 = predict(bw_lm2),
    residlm2 = weight - predlm2,
    std_resid = residlm2 / sigma(bw_lm2),
    # std_resid_builtin = rstandard(bw_lm2), # uses leverage
    sqrt_abs_std_resid = std_resid |> abs() |> sqrt()
  )
Residuals vs fitted
Show R code
resid_vs_fit <- bw |>
  ggplot(
    aes(x = predlm2, y = residlm2, col = sex, shape = sex)
  ) +
  geom_point() +
  theme_classic() +
  geom_hline(yintercept = 0)

print(resid_vs_fit)

Standardized residuals vs fitted
Show R code
bw |>
  ggplot(
    aes(x = predlm2, y = std_resid, col = sex, shape = sex)
  ) +
  geom_point() +
  theme_classic() +
  geom_hline(yintercept = 0)

Standardized residuals vs gestational age
Show R code
bw |>
  ggplot(
    aes(x = age, y = std_resid, col = sex, shape = sex)
  ) +
  geom_point() +
  theme_classic() +
  geom_hline(yintercept = 0)

sqrt(abs(rstandard())) vs fitted

Compare with autoplot(bw_lm2, 3)

Show R code
bw |>
  ggplot(
    aes(x = predlm2, y = sqrt_abs_std_resid, col = sex, shape = sex)
  ) +
  geom_point() +
  theme_classic() +
  geom_hline(yintercept = 0)

4.3 Model selection

(adapted from Dobson and Barnett (2018) §6.3.3; for more information on prediction, see James et al. (2013) and Harrell (2015)).

If we have a lot of covariates in our dataset, we might want to choose a small subset to use in our model.

There are a few possible metrics to consider for choosing a “best” model.

4.3.1 DAGs for variable selection

For explanatory models, variable inclusion should not rely on automated algorithms alone. Directed acyclic graphs (DAGs) can help us encode substantive assumptions about which variables are confounders, mediators, or colliders.

In a Dobson-style workflow, we use the DAG first to decide a defensible adjustment set, then compare candidate regression models within that set using predictive or likelihood-based criteria. This keeps model selection aligned with study design, rather than only with numerical fit.

In this workflow, the DAG encodes hypothesized time ordering and causal pathways. That helps us decide which variables belong in the candidate model set before we run stepwise, subset, or penalized selection methods. The key point is that a variable can improve apparent fit while still distorting the effect we care about if it sits on a causal pathway or induces collider bias (Dobson and Barnett 2018, sec. 6.3.3).

Example 4 (high temperatures and mortality) Suppose the research question is: “What is the effect of high temperatures on deaths?”

A plausible DAG includes: high temperatures \(\rightarrow\) deaths, high temperatures \(\rightarrow\) blackouts, high temperatures \(\rightarrow\) forest fires, blackouts \(\rightarrow\) deaths, forest fires \(\rightarrow\) air pollution, and both forest fires and air pollution \(\rightarrow\) deaths (Dobson and Barnett 2018, sec. 6.3.3).

Show R code
dag_heat_deaths <- ggdag::dagify(
  D ~ T + B + F + P,
  B ~ T,
  F ~ T,
  P ~ F,
  exposure = "T",
  outcome = "D",
  labels = c(
    T = "High temperatures",
    D = "Deaths",
    B = "Blackouts",
    F = "Forest fires",
    P = "Air pollution"
  )
)

dag_heat_deaths |>
  ggdag::ggdag(use_labels = "label") +
  ggdag::theme_dag()
Figure 34: DAG for the high temperatures and mortality example.
DAG showing high temperatures pointing to deaths, blackouts, and forest fires; blackouts pointing to deaths; forest fires pointing to air pollution and deaths; and air pollution pointing to deaths.

If our estimand is the total effect of high temperatures on deaths, then blackouts, forest fires, and air pollution are mediators on downstream pathways. Adjusting for them would remove part of the effect we are trying to estimate.

But if the estimand changes to the effect of blackouts on deaths, then high temperatures become a confounder because they are a common cause of both blackouts and deaths. So the same variable can be “adjust for” or “do not adjust for” depending on the causal question.

Example 5 (salmonellosis and weather) For daily salmonellosis counts, a plausible DAG has temperature and rainfall as direct causes of risk, with both variables also affecting humidity. If humidity has no direct arrow to salmonellosis, then humidity is not a causal driver; it mainly reflects shared variation from temperature and rainfall. Including humidity in the regression is therefore usually unnecessary for estimating the weather effects, and it may reduce interpretability because humidity is a collider of temperature and rainfall. Conditioning on humidity can induce misleading associations and bias weather-effect estimates when that conditioning opens a path between temperature and rainfall that is not otherwise blocked (Dobson and Barnett 2018, sec. 6.3.3).

Show R code
dag_salmonellosis_weather <- ggdag::dagify(
  S ~ T + R + C,
  H ~ T + R,
  T ~ Se,
  R ~ Se,
  labels = c(
    S = "Salmonellosis",
    T = "Temperature",
    R = "Rainfall",
    H = "Humidity",
    C = "Test change",
    Se = "Season"
  )
)

dag_salmonellosis_weather |>
  ggdag::ggdag(use_labels = "label") +
  ggdag::theme_dag()
Figure 35: DAG for the salmonellosis and weather example.
DAG with arrows from season to temperature and rainfall; from temperature and rainfall to humidity; and from temperature, rainfall, and test change to salmonellosis.

The same DAG can include a “change in test” indicator when surveillance switched to a more sensitive diagnostic test. That variable can improve predictive accuracy and face validity, but omitting it does not invalidate causal interpretation for temperature and rainfall effects if it is not on their causal paths (Dobson and Barnett 2018, sec. 6.3.3).

Likewise, season may cause both temperature and rainfall, but if season has no direct path to salmonellosis beyond those weather variables, including season can obscure interpretation of the proximal weather effects (Dobson and Barnett 2018, sec. 6.3.3).

Finally, DAG-informed variable definitions matter. In one intensive-care example, a “nutrition score” looked highly predictive of mortality until investigators clarified that people near death were often coded as zero because no assessment was completed. So the recorded variable combined nutrition with prognosis, and naive selection would overstate its scientific meaning (Dobson and Barnett 2018, sec. 6.3.3).

4.3.2 Mean squared error

We might want to minimize the mean squared error, \(\text{E}{\left[(y-\hat y)^2\right]}\), for new observations that weren’t in our data set when we fit the model.

Unfortunately, \[\frac{1}{n}\sum_{i=1}^n (y_i-\hat y_i)^2\] gives a biased estimate of \(\text{E}{\left[(y-\hat y)^2\right]}\) for new data. If we want an unbiased estimate, we will have to be clever.

This is one reason that \(R^2\) is not enough for model selection. \(R^2\) does not decrease as we add explanatory variables, even when those variables do not improve out-of-sample prediction. That can lead to overfitting.

With a training/test split, we estimate coefficients in the training data and compute prediction error in held-out data:

\[ \hat\beta_{\text{train}} = ({X_{\text{train}}}^{\top}X_{\text{train}})^{-1} {X_{\text{train}}}^{\top}y_{\text{train}} \]

\[ \hat e_{i,\text{test}} = y_{\text{test},i} - {\left\{ \hat\beta_{0,\text{train}} + \sum_{j=1}^p \hat\beta_{j,\text{train}}x_{\text{test},ij} \right\}}, \quad i \in \text{test set} \]

\[ \text{RMSE} = \sqrt{ \frac{1}{n_{\text{test}}} \sum_{i \in \text{test set}} (\hat e_{i,\text{test}})^2 } \]


Cross-validation

Rather than one arbitrary split, \(k\)-fold cross-validation repeatedly partitions the data into training and test folds. For each split we compute prediction error, then summarize errors across folds and replications. The preferred model has lower prediction error, with simpler models favored when errors are similar.

When the number of candidate explanatory variables is small, we can compare all possible subsets (\(2^p\) models) using the same cross-validation metric.

Show R code
data("carbohydrate", package = "dobson")
library(cvTools)
full_model <- lm(carbohydrate ~ ., data = carbohydrate)
cv_full <-
  full_model |> cvFit(
    data = carbohydrate, K = 5, R = 10,
    y = carbohydrate$carbohydrate
  )

reduced_model <- full_model |> update(formula = ~ . - age)

cv_reduced <-
  reduced_model |> cvFit(
    data = carbohydrate, K = 5, R = 10,
    y = carbohydrate$carbohydrate
  )

Show R code
results_reduced <-
  tibble(
    model = "wgt+protein",
    errs = cv_reduced$reps[]
  )
results_full <-
  tibble(
    model = "wgt+age+protein",
    errs = cv_full$reps[]
  )

cv_results <-
  bind_rows(results_reduced, results_full)

cv_results |>
  ggplot(aes(y = model, x = errs)) +
  geom_boxplot()


comparing metrics
Show R code
compare_results <- tribble(
  ~model, ~cvRMSE, ~r.squared, ~adj.r.squared, ~trainRMSE, ~loglik,
  "full",
  cv_full$cv,
  summary(full_model)$r.squared,
  summary(full_model)$adj.r.squared,
  sigma(full_model),
  logLik(full_model) |> as.numeric(),
  "reduced",
  cv_reduced$cv,
  summary(reduced_model)$r.squared,
  summary(reduced_model)$adj.r.squared,
  sigma(reduced_model),
  logLik(reduced_model) |> as.numeric()
)

compare_results

Show R code
anova(full_model, reduced_model)

Best subset selection

When the number of candidate predictors is modest, we can use best subset selection. For each model size \(k = 0, 1, \ldots, p\), we fit all \(\binom{p}{k}\) models and keep the best model of size \(k\) (e.g., by lowest RSS in the training data).

This gives at most \(p+1\) candidate models to compare across model sizes, using criteria such as cross-validated prediction error, \(C_p\), AIC/BIC, or adjusted \(R^2\). In that sense, best subset selection is more exhaustive than one-path methods like forward or backward stepwise selection.

For a full algorithmic treatment, including validation and criterion-based comparison across model size, see the ISLR treatment of best subset selection (James et al. 2013).

Show R code
hers_subset <- fs::path_package("rme", "extdata/hersdata.dta") |>
  haven::read_dta() |>
  dplyr::select(LDL, age, weight, BMI, HDL, TG, SBP) |>
  tidyr::drop_na()

hers_lm_subset <- lm(
  LDL ~ age + weight + BMI + HDL + TG + SBP,
  data = hers_subset
)

hers_best_subset <- olsrr::ols_step_best_subset(hers_lm_subset)

hers_best_subset$metrics |>
  dplyr::arrange(dplyr::desc(adjr)) |>
  dplyr::slice_head(n = 5)

Stepwise regression

Stepwise methods are another common approach. Forward selection adds variables one at a time. Backward selection starts with the full model and removes variables sequentially. Both approaches can select different models from the same data.

WarningCaution about stepwise selection

Stepwise regression has several known problems:

  • It tends to select too many variables (overfitting)
  • P-values and confidence intervals are biased after selection
  • It ignores model uncertainty
  • Results can be unstable across different samples

Consider using cross-validation, penalized methods (like Lasso), or subject-matter knowledge instead. See Harrell (2015) and Heinze et al. (2018) for more discussion.

Show R code
library(olsrr)
olsrr:::ols_step_both_aic(full_model)
#> 
#> 
#>                              Stepwise Summary                              
#> -------------------------------------------------------------------------
#> Step    Variable         AIC        SBC       SBIC       R2       Adj. R2 
#> -------------------------------------------------------------------------
#>  0      Base Model     140.773    142.764    83.068    0.00000    0.00000 
#>  1      protein (+)    137.950    140.937    80.438    0.21427    0.17061 
#>  2      weight (+)     132.981    136.964    77.191    0.44544    0.38020 
#> -------------------------------------------------------------------------
#> 
#> Final Model Output 
#> ------------------
#> 
#>                          Model Summary                          
#> ---------------------------------------------------------------
#> R                       0.667       RMSE                 5.505 
#> R-Squared               0.445       MSE                 30.301 
#> Adj. R-Squared          0.380       Coef. Var           15.879 
#> Pred R-Squared          0.236       AIC                132.981 
#> MAE                     4.593       SBC                136.964 
#> ---------------------------------------------------------------
#>  RMSE: Root Mean Square Error 
#>  MSE: Mean Square Error 
#>  MAE: Mean Absolute Error 
#>  AIC: Akaike Information Criteria 
#>  SBC: Schwarz Bayesian Criteria 
#> 
#>                                ANOVA                                
#> -------------------------------------------------------------------
#>                 Sum of                                             
#>                Squares        DF    Mean Square      F        Sig. 
#> -------------------------------------------------------------------
#> Regression     486.778         2        243.389    6.827    0.0067 
#> Residual       606.022        17         35.648                    
#> Total         1092.800        19                                   
#> -------------------------------------------------------------------
#> 
#>                                   Parameter Estimates                                    
#> ----------------------------------------------------------------------------------------
#>       model      Beta    Std. Error    Std. Beta      t        Sig      lower     upper 
#> ----------------------------------------------------------------------------------------
#> (Intercept)    33.130        12.572                  2.635    0.017     6.607    59.654 
#>     protein     1.824         0.623        0.534     2.927    0.009     0.509     3.139 
#>      weight    -0.222         0.083       -0.486    -2.662    0.016    -0.397    -0.046 
#> ----------------------------------------------------------------------------------------

Lasso

Lasso is a penalized regression method that shrinks coefficient estimates toward zero. It adds an \(L_1\) penalty term to the objective function, creating a trade-off between model fit and parsimony. The intercept is not penalized.

As the tuning parameter \(\lambda\) increases, more coefficients are shrunken strongly, and some become exactly zero. So lasso both regularizes the model and performs variable selection. In practice, \(\lambda\) is usually chosen by cross-validation to minimize prediction error.

For Gaussian linear models, the penalized least-squares forms are:

\[ \hat\beta^{\text{lasso}} = \arg\min_{\beta_0,\ldots,\beta_p} {\left\{ \sum_{i=1}^n {\left\{ y_i - \beta_0 - \sum_{j=1}^p \beta_j x_{ij} \right\}}^2 + \lambda \sum_{j=1}^p |\beta_j| \right\}} \]

\[ \hat\beta^{\text{ridge}} = \arg\min_{\beta_0,\ldots,\beta_p} {\left\{ \sum_{i=1}^n {\left\{ y_i - \beta_0 - \sum_{j=1}^p \beta_j x_{ij} \right\}}^2 + \lambda \sum_{j=1}^p \beta_j^2 \right\}} \]

\[ \hat\beta^{\text{elastic-net}} = \arg\min_{\beta_0,\ldots,\beta_p} {\left\{ \sum_{i=1}^n {\left\{ y_i - \beta_0 - \sum_{j=1}^p \beta_j x_{ij} \right\}}^2 + \lambda {\left\{ \alpha\sum_{j=1}^p |\beta_j| + \frac{1-\alpha}{2}\sum_{j=1}^p \beta_j^2 \right\}} \right\}} \]

Show R code
library(glmnet)
y <- carbohydrate$carbohydrate
x <- carbohydrate |>
  select(age, weight, protein) |>
  as.matrix()
fit <- glmnet(x, y)

Show R code
autoplot(fit, xvar = "lambda")
Figure 36: Lasso selection

Show R code
cvfit <- cv.glmnet(x, y)
plot(cvfit)


Show R code
coef(cvfit, s = "lambda.1se")
#> 4 x 1 sparse Matrix of class "dgCMatrix"
#>             lambda.1se
#> (Intercept) 34.3091615
#> age          .        
#> weight      -0.0800142
#> protein      0.7640510

4.3.3 Likelihood ratio test for nested models

For a general MLE-focused discussion of likelihood-ratio tests, see Likelihood ratio tests for MLEs.

A likelihood ratio test (LRT) compares two nested models by computing twice the difference in their log-likelihoods:

\[2(\ell_1 - \ell_0) \dot \sim \chi^2_q \quad \text{(asymptotically under } H_0 \text{)}\]

where \(q = p_2 - p_1\) is the number of extra parameters in the full model.


Show R code
logLik(bw_lm2)
#> 'log Lik.' -156.579 (df=5)
logLik(bw_lm1)
#> 'log Lik.' -156.695 (df=4)

log_LR <- (logLik(bw_lm2) - logLik(bw_lm1)) |> as.numeric()
delta_df <- (bw_lm1$df.residual - df.residual(bw_lm2))


x_max <- 1

Show R code
d_log_LR <- function(x, df = delta_df) dchisq(x, df = df)

chisq_plot <-
  ggplot() +
  geom_function(fun = d_log_LR) +
  stat_function(
    fun = d_log_LR,
    xlim = c(2 * log_LR, x_max),
    geom = "area",
    fill = "gray"
  ) +
  geom_segment(
    aes(
      x = 2 * log_LR,
      xend = 2 * log_LR,
      y = 0,
      yend = d_log_LR(2 * log_LR)
    ),
    col = "red"
  ) +
  xlim(0.0001, x_max) +
  ylim(0, 4) +
  ylab("p(X=x)") +
  xlab("Likelihood-ratio test statistic [x] = 2 * log(likelihood ratio)") +
  theme_classic()
chisq_plot |> print()
Figure 37: Chi-square distribution

Now we can get the p-value:

Show R code
pchisq(
  q = 2 * log_LR,
  df = delta_df,
  lower = FALSE
) |>
  print()
#> [1] 0.629806

In practice you don’t have to do this by hand; there are functions to do it for you:

Show R code
# built in
lmtest::lrtest(bw_lm2, bw_lm1)

4.3.4 Partial F-test for nested linear models

See Vittinghoff et al. (2012, sec. 4.3) and Dobson and Barnett (2018, sec. 6.3) for further discussion.

Setup

Suppose we have two nested linear regression models:

Definition 8 (Nested linear models) \[ \text{E}{\left[Y \mid \tilde{x}\right]} = {\tilde{x}}^{\top}\tilde{\beta} = \beta_0 + \beta_1 x_1 + \cdots + \beta_{p_1 - 1} x_{p_1 - 1} \tag{14}\]

\[ \text{E}{\left[Y \mid \tilde{x}, \tilde{z}\right]} = {\tilde{x}}^{\top}\tilde{\beta}+ {\tilde{z}}^{\top}\tilde{\gamma} = \beta_0 + \beta_1 x_1 + \cdots + \beta_{p_1 - 1} x_{p_1 - 1} + \gamma_1 z_1 + \cdots + \gamma_q z_q \tag{15}\]

The reduced model (Equation 14) has \(p_1\) parameters. The full model (Equation 15) adds \(q\) extra predictors and has \(p_2 = p_1 + q\) parameters. The reduced model is a special case of the full model with the constraint \(\tilde{\gamma} = \tilde{0}\).


The null and alternative hypotheses are:

\[H_0: \tilde{\gamma} = \tilde{0} \qquad \text{(reduced model)}\] \[H_A: \tilde{\gamma} \neq \tilde{0} \qquad \text{(full model)}\]


Example 6 (Nested models: birthweight data) In the birthweight example, the reduced model has \(p_1 = 3\) parameters:

\[\text{E}{\left[\text{weight} \mid \text{sex}, \text{age}\right]} = \beta_0 + \beta_{\text{sex}} \cdot \text{sex} + \beta_A \cdot \text{age}\]

The full model adds an interaction term (\(q = 1\) extra parameter, \(p_2 = 4\)):

\[\text{E}{\left[\text{weight} \mid \text{sex}, \text{age}\right]} = \beta_0 + \beta_{\text{sex}} \cdot \text{sex} + \beta_A \cdot \text{age} + \beta_{AM} \cdot \text{sex} \cdot \text{age}\]

\(H_0: \beta_{AM} = 0\) vs. \(H_A: \beta_{AM} \neq 0\).


F-statistic

Definition 9 (Partial F-statistic) Let \(\text{RSS}_0\) and \(\text{RSS}_1\) denote the residual sums of squares from the reduced and full models, respectively. The partial F-statistic is:

\[ F = \frac{(\text{RSS}_0 - \text{RSS}_1) \,/\, q} {\text{RSS}_1 \,/\, (n - p_2)} \tag{16}\]

where:

  • \(\text{RSS}_0 = \sum_{i=1}^n(y_i - \hat{y}_i^{(0)})^2\) is the residual SS under \(H_0\)
  • \(\text{RSS}_1 = \sum_{i=1}^n(y_i - \hat{y}_i^{(1)})^2\) is the residual SS under \(H_A\)
  • \(q = p_2 - p_1\) is the number of constraints (extra parameters in the full model)
  • \(n - p_2\) is the residual degrees of freedom of the full model

Theorem 3 (Null distribution of the partial F-statistic) Under \(H_0\) and the Gaussian linear regression assumptions,

\[ F \ \sim \ F_{q,\; n - p_2} \tag{17}\]

This is an exact result (not an asymptotic approximation): it holds for any sample size \(n\) when the errors \(\epsilon_i \ \sim_{\text{iid}}\ N(0, \sigma^2)\).


Proof. Under \(H_0\), the extra predictors \(\tilde{z}\) contribute nothing, so the numerator \(\text{RSS}_0 - \text{RSS}_1 \ \sim \ \sigma^2 \chi^2_q\) and the denominator \(\text{RSS}_1 \ \sim \ \sigma^2 \chi^2_{n-p_2}\) are independent chi-squared random variables (this follows from the Gauss-Markov theorem and the properties of projections in the column spaces of the design matrices). Therefore,

\[ F = \frac{(\text{RSS}_0 - \text{RSS}_1)/q}{\text{RSS}_1/(n - p_2)} = \frac{\chi^2_q / q}{\chi^2_{n-p_2} / (n-p_2)} \ \sim \ F_{q,\; n-p_2}. \]


Connection to deviance

From Section 4.1.8, the Gaussian deviance of model \(k\) is \(D_k = \text{RSS}_k / \hat\sigma^2\), where \(\hat\sigma^2\) is an estimate of \(\sigma^2\). Because \(\hat\sigma^2\) appears in both the numerator and denominator of Equation 16, it cancels:

\[ F = \frac{(D_0 - D_1) \,/\, q}{D_1 \,/\, (n - p_2)} = \frac{(\text{RSS}_0 - \text{RSS}_1) \,/\, q}{\text{RSS}_1 \,/\, (n - p_2)} \tag{18}\]

The denominator \(s^2 \stackrel{\text{def}}{=}\text{RSS}_1/(n - p_2)\) is an unbiased estimator of \(\sigma^2\) under both \(H_0\) and \(H_A\).


Connection to the likelihood ratio test

The approximate likelihood ratio test (LRT) for MLEs (see the table of Gaussian vs. MLE-based tests and Section 4.1.8) uses the statistic:

\[ \lambda = 2(\ell_1 - \ell_0) \dot \sim \chi^2_q \quad \text{under } H_0 \text{ (asymptotically)} \tag{19}\]

For Gaussian linear regression, the MLE of \(\sigma^2\) under model \(k\) is \(\hat\sigma^2_k = \text{RSS}_k / n\), so the log-likelihood at the MLE is:

\[ \begin{aligned} \ell_k &= -\frac{n}{2}\log(2\pi\hat\sigma^2_k) - \frac{n}{2} \\ &= -\frac{n}{2}\log\!{\left(\frac{2\pi\, \text{RSS}_k}{n}\right)} - \frac{n}{2} \end{aligned} \tag{20}\]

Substituting into Equation 19:

\[ \begin{aligned} \lambda &= 2(\ell_1 - \ell_0) \\ &= 2\left[ -\frac{n}{2}\log\!{\left(\frac{\text{RSS}_1}{n}\right)} +\frac{n}{2}\log\!{\left(\frac{\text{RSS}_0}{n}\right)} \right] \\ &= n \log\!{\left(\frac{\text{RSS}_0}{\text{RSS}_1}\right)} \end{aligned} \tag{21}\]


Asymptotic equivalence of F-test and LRT

For large \(n\), \(F\) and \(\lambda\) are approximately related by:

\[ \lambda \approx q \cdot F \tag{22}\]

This follows because when \(H_0\) is true and \(n\) is large, \((\text{RSS}_0 - \text{RSS}_1) / \text{RSS}_1\) is small, and:

\[ \begin{aligned} \lambda &= n \log\!{\left(\frac{\text{RSS}_0}{\text{RSS}_1}\right)} \\ &= n \log\!{\left(1 + \frac{\text{RSS}_0 - \text{RSS}_1}{\text{RSS}_1}\right)} \\ &\approx n \cdot \frac{\text{RSS}_0 - \text{RSS}_1}{\text{RSS}_1} \end{aligned} \]

\[ \begin{aligned} q \cdot F &= q \cdot \frac{(\text{RSS}_0 - \text{RSS}_1)/q}{\text{RSS}_1/(n-p_2)} \\ &= (n - p_2) \cdot \frac{\text{RSS}_0 - \text{RSS}_1}{\text{RSS}_1} \\ &\approx n \cdot \frac{\text{RSS}_0 - \text{RSS}_1}{\text{RSS}_1} \end{aligned} \]

So \(\lambda \approx q \cdot F\) for large \(n\), and both statistics have the same asymptotic null distribution \(\chi^2_q\) (since \(q \cdot F_{q, n-p_2} \dot \sim \chi^2_q\) as \(n \to \infty\)).


NoteWhy use the F-test instead of the LRT?

For Gaussian linear regression:

  • The F-test is exact — it has the correct \(F_{q,n-p_2}\) null distribution for any sample size \(n\), provided the errors are Gaussian. It accounts for the estimation of \(\sigma^2\) via the residual degrees of freedom.

  • The LRT is approximate — it relies on the asymptotic \(\chi^2_q\) distribution, which requires large \(n\) and treats \(\sigma^2\) as known (fixed at its MLE).

Both tests give similar p-values for large \(n\). For small to moderate \(n\), the F-test is preferred because it is exact.

For non-Gaussian GLMs (Poisson, Binomial), the F-test is not applicable; the LRT (or Wald test) is the standard approach.


In R

In R, the partial F-test for two nested lm models is performed with anova():

anova(bw_lm1, bw_lm2)
Table 23

anova(bw_lm1, bw_lm2) performs the partial F-test comparing the reduced model bw_lm1 (parallel slopes, no interaction) against the full model bw_lm2 (with sex-age interaction). The output shows the RSS for each model, the difference, the F-statistic, and the p-value.


For comparison, the approximate likelihood ratio test using the lmtest package:

lmtest::lrtest(bw_lm1, bw_lm2)
Table 24

Compare the p-values from anova() (exact F-test) and lmtest::lrtest() (approximate LRT). They are similar but not identical: the F-test uses the \(F_{1, n-4}\) distribution, while the LRT uses the asymptotic \(\chi^2_1\) distribution. For large \(n\), these p-values converge.


Extracting F-test components by hand

To understand the computation, we can replicate the F-statistic manually:

Table 25
rss0 <- deviance(bw_lm1)   # RSS of reduced model
rss1 <- deviance(bw_lm2)   # RSS of full model
n    <- nobs(bw_lm2)
p2   <- length(coef(bw_lm2))
q    <- length(coef(bw_lm2)) - length(coef(bw_lm1))
s2   <- rss1 / (n - p2)    # residual variance estimate from full model

F_stat <- ((rss0 - rss1) / q) / s2
p_val  <- pf(F_stat, df1 = q, df2 = n - p2, lower.tail = FALSE)

cat("RSS_0 =", rss0, "\n")
#> RSS_0 = 658771
cat("RSS_1 =", rss1, "\n")
#> RSS_1 = 652425
cat("q     =", q,    "\n")
#> q     = 1
cat("s^2   =", s2,   "\n")
#> s^2   = 32621.2
cat("F     =", F_stat, "\n")
#> F     = 0.194543
cat("p-val =", p_val,  "\n")
#> p-val = 0.663893

The LRT statistic \(\lambda = n \log(\text{RSS}_0 / \text{RSS}_1) \approx q \cdot F\) for large \(n\).

Table 26
lambda <- n * log(rss0 / rss1)
cat("LRT statistic lambda =", lambda, "\n")
#> LRT statistic lambda = 0.232323
cat("q * F               =", q * F_stat, "\n")
#> q * F               = 0.194543
cat("LRT p-val (chi^2)   =", pchisq(lambda, df = q, lower.tail = FALSE), "\n")
#> LRT p-val (chi^2)   = 0.629806

The LRT statistic \(\lambda\) and \(q \cdot F\) are close in value, illustrating the asymptotic equivalence Equation 22.

5 Inference about Gaussian Linear Regression Models

5.1 Motivating example: birthweight data

Research question: is there really an interaction between sex and age?

\(H_0: \beta_{AM} = 0\)

\(H_A: \beta_{AM} \neq 0\)

\(P(|\hat\beta_{AM}| > |-18.417241| \mid H_0)\) = ?

5.2 Inference for individual predictor coefficients

5.2.1 Sampling distribution of \(\hat\beta\)

The Fisher information for \(\beta\) is:

\[ \begin{aligned} \mathcal I_{\beta} &= \text{E}{\left[-\ell_{\beta, \beta'}''(Y|X,\beta, \sigma^2)\right]}\\ &= \frac{1}{\sigma^2}\mathbf{X}'\mathbf{X} \end{aligned} \]


Therefore:

\[ \text{Var}{\left(\hat \beta\right)} \approx (\mathcal I_{\beta})^{-1} = \sigma^2 (\mathbf{X}'\mathbf{X})^{-1} \]

and

\[ \hat\beta \dot \sim N(\beta, \mathcal I_{\beta}^{-1}) \]

These are all results you have hopefully seen before.


In the Gaussian linear regression case, we also have exact results. To test \(H_0: \beta_j = \beta_{j,0}\) (typically \(\beta_{j,0} = 0\)):

\[ \frac{\hat\beta_j - \beta_{j,0}}{\widehat{\text{se}}{\left(\hat\beta_j\right)}} \ \sim \ t_{n-p} \]


5.2.2 Estimated covariance matrix and standard errors

Example 8 (MLEs for birthweight data) In model 2 above, \(\hat{\mathcal{I}}(\beta)\) is:

Show R code
bw_lm2 |> vcov()
#>             (Intercept)  sexmale        age sexmale:age
#> (Intercept)     1353968 -1353968 -34870.966   34870.966
#> sexmale        -1353968  2596387  34870.966  -67210.974
#> age              -34871    34871    899.896    -899.896
#> sexmale:age       34871   -67211   -899.896    1743.548
Table 27: Covariance matrix of \(\hat{\tilde{\beta}}\) for birthweight model 2 (with interaction term)

Interpreting the layout of the covariance matrix

The covariance matrix \(\widehat{\text{Cov}}(\hat{\tilde{\beta}})\) is a \(p \times p\) symmetric matrix, where \(p\) is the number of regression coefficients (including the intercept, if present). Its rows and columns correspond to those \(p\) coefficient estimates. When an intercept is included, the coefficients are typically written \(\hat\beta_0, \hat\beta_1, \ldots\), with \(\hat\beta_0\) denoting the intercept. The matrix entries themselves are still indexed by position, so matrix row/column index \(1\) corresponds to the intercept term when one is included.

The general layout is:

\[ \widehat{\text{Cov}}(\hat{\tilde{\beta}}) = \begin{array}{c|cccc} & \hat\beta_0 & \hat\beta_1 & \cdots & \hat\beta_{p-1} \\ \hline \hat\beta_0 & \text{Var}{\left(\hat\beta_0\right)} & \text{Cov}{\left(\hat\beta_0, \hat\beta_1\right)} & \cdots & \text{Cov}{\left(\hat\beta_0, \hat\beta_{p-1}\right)} \\ \hat\beta_1 & \text{Cov}{\left(\hat\beta_1, \hat\beta_0\right)} & \text{Var}{\left(\hat\beta_1\right)} & \cdots & \text{Cov}{\left(\hat\beta_1, \hat\beta_{p-1}\right)} \\ \vdots & \vdots & \vdots & \ddots & \vdots \\ \hat\beta_{p-1} & \text{Cov}{\left(\hat\beta_{p-1}, \hat\beta_0\right)} & \text{Cov}{\left(\hat\beta_{p-1}, \hat\beta_1\right)} & \cdots & \text{Var}{\left(\hat\beta_{p-1}\right)} \end{array} \]

That is:

  • The diagonal entries are the variances of the individual coefficient estimates: the entry in matrix position \((j+1, j+1)\) is \(\text{Var}{\left(\hat\beta_j\right)}\), for \(j = 0, 1, \ldots, p - 1\).
  • The off-diagonal entries are the covariances between pairs of coefficient estimates: the entry in matrix position \((i+1, j+1)\) is \(\text{Cov}{\left(\hat\beta_i, \hat\beta_j\right)}\), for \(i \neq j\).
  • The matrix is symmetric: \(\text{Cov}{\left(\hat\beta_i, \hat\beta_j\right)} = \text{Cov}{\left(\hat\beta_j, \hat\beta_i\right)}\).

Example 7 (Schematic for the birthweight model) For model 2, which has four coefficients \((\hat\beta_0, \hat\beta_M, \hat\beta_A, \hat\beta_{AM})\), the covariance matrix has the following layout:

\[ \widehat{\text{Cov}}(\hat{\tilde{\beta}}) = \begin{array}{c|cccc} & \hat\beta_0 & \hat\beta_M & \hat\beta_A & \hat\beta_{AM} \\ \hline \hat\beta_0 & \text{Var}{\left(\hat\beta_0\right)} & \text{Cov}{\left(\hat\beta_0, \hat\beta_M\right)} & \text{Cov}{\left(\hat\beta_0, \hat\beta_A\right)} & \text{Cov}{\left(\hat\beta_0, \hat\beta_{AM}\right)} \\ \hat\beta_M & \text{Cov}{\left(\hat\beta_M, \hat\beta_0\right)} & \text{Var}{\left(\hat\beta_M\right)} & \text{Cov}{\left(\hat\beta_M, \hat\beta_A\right)} & \text{Cov}{\left(\hat\beta_M, \hat\beta_{AM}\right)} \\ \hat\beta_A & \text{Cov}{\left(\hat\beta_A, \hat\beta_0\right)} & \text{Cov}{\left(\hat\beta_A, \hat\beta_M\right)} & \text{Var}{\left(\hat\beta_A\right)} & \text{Cov}{\left(\hat\beta_A, \hat\beta_{AM}\right)} \\ \hat\beta_{AM}& \text{Cov}{\left(\hat\beta_{AM}, \hat\beta_0\right)} & \text{Cov}{\left(\hat\beta_{AM}, \hat\beta_M\right)} & \text{Cov}{\left(\hat\beta_{AM}, \hat\beta_A\right)} & \text{Var}{\left(\hat\beta_{AM}\right)} \end{array} \]

The square roots of the diagonal entries give the standard errors of the coefficient estimates:

Show R code
bw_lm2 |>
  vcov() |>
  diag() |>
  sqrt()
#> (Intercept)     sexmale         age sexmale:age 
#>   1163.6015   1611.3309     29.9983     41.7558
Show R code
bw_lm2 |>
  parameters() |>
  print_md()
Table 28: Estimated model for birthweight data with interaction term
Parameter Coefficient SE 95% CI t(20) p
(Intercept) -2141.67 1163.60 (-4568.90, 285.56) -1.84 0.081
sex (male) 872.99 1611.33 (-2488.18, 4234.17) 0.54 0.594
age 130.40 30.00 (67.82, 192.98) 4.35 < .001
sex (male) × age -18.42 41.76 (-105.52, 68.68) -0.44 0.664

So we can do confidence intervals, hypothesis tests, and p-values exactly as in the one-variable case we looked at previously.

5.2.3 Wald tests and confidence intervals

For Gaussian linear regression, the ordinary least squares (OLS) estimates \(\hat\beta_k\) are exactly Gaussian when the error terms \(\epsilon_i\) are Gaussian, for any sample size. See also the table of Gaussian vs. MLE-based tests.

Wald test statistic

To test \(H_0: \beta_k = \beta_{k,0}\) (typically \(\beta_{k,0} = 0\)):

\[t_k = \frac{\hat\beta_k - \beta_{k,0}}{\widehat{SE}(\hat\beta_k)}\]

Under \(H_0\), \(t_k \sim t_{n-p}\) exactly when errors are Gaussian.

Confidence intervals for regression coefficients

A 95% confidence interval for \(\beta_k\) is:

\[\hat\beta_k \pm t_{n-p}(0.975) \cdot \widehat{SE}(\hat\beta_k)\]

In R

In R, parameters() from the parameters package automatically computes Wald tests and confidence intervals for linear regression model coefficients:

Show R code
bw_lm2 |>
  parameters() |>
  print_md(
    include_reference = TRUE
  )
Table 29: Wald tests and 95% CIs for birthweight linear regression
Parameter Coefficient SE 95% CI t(20) p
(Intercept) -2141.67 1163.60 (-4568.90, 285.56) -1.84 0.081
sex (female) 0.00
sex (male) 872.99 1611.33 (-2488.18, 4234.17) 0.54 0.594
age 130.40 30.00 (67.82, 192.98) 4.35 < .001
sex (male) × age -18.42 41.76 (-105.52, 68.68) -0.44 0.664

To understand what’s happening, let’s replicate these results by hand for the interaction term.

P-values

Show R code
bw_lm2 |>
  parameters(keep = "sexmale:age") |>
  print_md(
    include_reference = TRUE
  )
Parameter Coefficient SE 95% CI t(20) p
sex (male) × age -18.42 41.76 (-105.52, 68.68) -0.44 0.664
Show R code
beta_hat <- coef(summary(bw_lm2))["sexmale:age", "Estimate"]
se_hat <- coef(summary(bw_lm2))["sexmale:age", "Std. Error"]
dfresid <- bw_lm2$df.residual
t_stat <- abs(beta_hat) / se_hat
pval_t <-
  pt(-t_stat, df = dfresid, lower.tail = TRUE) +
  pt(t_stat, df = dfresid, lower.tail = FALSE)

\[ \begin{aligned} &P{\left( | \hat \beta_{AM} | > | -18.417241| \middle| H_0 \right)} \\ &= \Pr {\left( \left| \frac{\hat\beta_{AM}}{\hat{SE}(\hat\beta_{AM})} \right| > \left| \frac{-18.417241}{41.755817} \right| \middle| H_0 \right)}\\ &= \Pr {\left( \left| T_{20} \right| > 0.44107 | H_0 \right)}\\ &= 0.663893 \end{aligned} \]

This matches the result in the table above.

Confidence intervals

Show R code
q_t_upper <- qt(
  p = 0.975,
  df = dfresid,
  lower.tail = TRUE
)

q_t_lower <- qt(
  p = 0.025,
  df = dfresid,
  lower.tail = TRUE
)

confint_radius_t <-
  se_hat * q_t_upper

confint_t <- beta_hat + c(-1, 1) * confint_radius_t

print(confint_t)
#> [1] -105.5184   68.6839

This also matches.

Gaussian approximations

For large samples, the t-distribution is well-approximated by the standard Gaussian:

Show R code
pval_z <- pnorm(abs(t_stat), lower.tail = FALSE) * 2

print(pval_z)
#> [1] 0.659162
Show R code
confint_radius_z <- se_hat * qnorm(0.975, lower.tail = TRUE)
confint_z <-
  beta_hat + c(-1, 1) * confint_radius_z
print(confint_z)
#> [1] -100.2571   63.4227

5.3 Inference for predicted means

Exercise 16 Given a maximum likelihood estimate \(\hat{\tilde{\beta}}\) and a corresponding estimated covariance matrix \(\hat \Sigma\stackrel{\text{def}}{=}\widehat{\text{Cov}}(\hat{\tilde{\beta}})\), calculate a 95% confidence interval for the predicted mean \(\mu(\tilde{x}) = \text{E}{\left[Y|\tilde{X}=\tilde{x}\right]}\).


Solution 2.

By the Gauss-Markov theorem, the OLS estimate \(\hat{\tilde{\beta}}\) is the best linear unbiased estimator of \(\tilde{\beta}\). A 95% confidence interval for \(\mu(\tilde{x})\) can be constructed directly on the original scale:

\[\hat\mu(\tilde{x}) \pm t_{n-p}(0.975) \cdot \widehat{\text{SE}}{\left(\hat\mu(\tilde{x})\right)}\]

where \(\hat\mu(\tilde{x}) = \tilde{x}'\hat{\tilde{\beta}}\).

Unlike in logistic regression, no transformation is needed; the confidence interval is constructed directly on the mean scale.

\[\mu(\tilde{x}) \in {\left(\hat\mu(\tilde{x}) \pm t_{n-p}(0.975) \cdot \widehat{\text{SE}}{\left(\hat\mu(\tilde{x})\right)}\right)}\]


Exercise 17  

How can we estimate the standard error of \(\hat\mu(\tilde{x})\)?

\[{\color{blue}\widehat{\text{SE}}{\left(\hat\mu(\tilde{x})\right)}} = {\color{blue}?}\]


Solution 3. \[ {\color{green}\text{SE}{\left(\hat\mu(\tilde{x})\right)}} = \sqrt{{\color{red}\text{Var}{\left(\hat\mu(\tilde{x})\right)}}} \tag{23}\]

By the definition \(\hat\mu(\tilde{x}) = \tilde{x}'\hat{\tilde{\beta}}\) and the variance of a linear combination:

\[ \begin{aligned} {\color{red}\text{Var}{\left(\hat\mu(\tilde{x})\right)}} &= \text{Var}{\left(\tilde{x}'\hat{\tilde{\beta}}\right)} \\ &= \tilde{x}'\text{Cov}{\left(\hat{\tilde{\beta}}\right)}\tilde{x} \\ &= {\color{red}{\tilde{x}}^{\top}\Sigma\tilde{x}} \end{aligned} \tag{24}\]

where \(\Sigma \stackrel{\text{def}}{=}\text{Cov}(\hat{\tilde{\beta}})\).


Expanding Equation 24 out of matrix-vector notation, we have:

\[ \begin{aligned} {\color{red}{\tilde{x}}^{\top}\Sigma\tilde{x}} &= \sum_{i=1}^p\sum_{j=1}^px_i \Sigma_{ij} x_j \\ &= {\color{red}\sum_{i=1}^p\sum_{j=1}^px_i \text{Cov}(\hat{\tilde{\beta}}_i,\hat{\tilde{\beta}}_j) x_j} \end{aligned} \]


Combining Equation 24 and the Gauss-Markov theorem:

Theorem 4 (Estimated variance and standard error of predicted mean) \[ {\color{orange}\widehat{\text{Var}}{\left(\hat\mu(\tilde{x})\right)}} = {\color{orange}{\tilde{x}}^{\top}\hat{\Sigma}\tilde{x}} \tag{25}\]

\[ {\color{blue}\widehat{\text{SE}}{\left(\hat\mu(\tilde{x})\right)}} = {\color{blue}\sqrt{{\tilde{x}}^{\top}\hat{\Sigma}\tilde{x}}} \tag{26}\]

Note: on the RHS, we have plugged in \(\hat{\Sigma}\), our estimate of \(\Sigma\).


In R

In R, predict() with se.fit = TRUE computes the estimated mean \(\hat\mu(\tilde{x}) = \tilde{x}'\hat{\tilde{\beta}}\) and its estimated standard error for each covariate pattern:

Show R code
library(dplyr)
new_data <- tibble(
  age = c(36, 38, 40),
  sex = "male"
)

pred_mean <-
  bw_lm2 |>
  predict(
    newdata = new_data,
    se.fit = TRUE
  )

new_data |>
  mutate(
    mu_hat = pred_mean$fit,
    se = pred_mean$se.fit,
    ci_lower = mu_hat - qt(0.975, df = bw_lm2$df.residual) * se,
    ci_upper = mu_hat + qt(0.975, df = bw_lm2$df.residual) * se
  ) |>
  knitr::kable(digits = 3)
Table 30: Predicted means and 95% CI for birthweight linear regression
age sex mu_hat se ci_lower ci_upper
36 male 2762.71 85.508 2584.34 2941.07
38 male 2986.67 53.030 2876.05 3097.29
40 male 3210.64 71.147 3062.23 3359.05

Alternatively, predict() with interval = "confidence" gives the same result:

Show R code
bw_lm2 |>
  predict(
    newdata = new_data,
    interval = "confidence"
  ) |>
  cbind(new_data) |>
  knitr::kable(digits = 3)
Table 31: Predicted means and 95% CI using interval = 'confidence'
fit lwr upr age sex
2762.71 2584.34 2941.07 36 male
2986.67 2876.05 3097.29 38 male
3210.64 3062.23 3359.05 40 male

5.4 Inference for differences in means

Exercise 18 Given a maximum likelihood estimate \(\hat{\tilde{\beta}}\) and a corresponding estimated covariance matrix \(\hat \Sigma\stackrel{\text{def}}{=}\widehat{\text{Cov}}(\hat{\tilde{\beta}})\), calculate a 95% confidence interval for the difference in means comparing covariate patterns \(\tilde{x}\) and \({\tilde{x}^*}\), \(\mu(\tilde{x}) - \mu({\tilde{x}^*})\).


Solution 4.

The difference in means is a linear function of \(\hat{\tilde{\beta}}\), so we can construct the confidence interval directly:

\[\widehat{\mu(\tilde{x}) - \mu({\tilde{x}^*})} \pm t_{n-p}(0.975) \cdot \widehat{\text{SE}}{\left(\widehat{\mu(\tilde{x}) - \mu({\tilde{x}^*})}\right)}\]

No transformation is needed (unlike for odds ratios in logistic regression).

\[\mu(\tilde{x}) - \mu({\tilde{x}^*}) \in {\left(\widehat{\mu(\tilde{x}) - \mu({\tilde{x}^*})} \pm t_{n-p}(0.975) \cdot \widehat{\text{SE}}{\left(\widehat{\mu(\tilde{x}) - \mu({\tilde{x}^*})}\right)}\right)}\]


Exercise 19 Express the difference in means \(\mu(\tilde{x}) - \mu({\tilde{x}^*})\) as a linear function of \(\tilde{\beta}\).


Solution 5. \[ \begin{aligned} \mu(\tilde{x}) - \mu({\tilde{x}^*}) &= {\tilde{x}}^{\top}\tilde{\beta}- {({\tilde{x}^*})}^{\top}\tilde{\beta} \\ &= (\tilde{x}- {\tilde{x}^*})'\tilde{\beta} \\ &= \Delta\tilde{x}'\tilde{\beta} \end{aligned} \tag{27}\]

where \(\Delta\tilde{x}\stackrel{\text{def}}{=}\tilde{x}- {\tilde{x}^*}\).


Exercise 20  

How can we estimate the standard error of \(\widehat{\mu(\tilde{x}) - \mu({\tilde{x}^*})}\)?

\[{\color{blue}\widehat{\text{SE}}{\left(\widehat{\mu(\tilde{x}) - \mu({\tilde{x}^*})}\right)}} = {\color{blue}?}\]


Solution 6. \[ {\color{green}\text{SE}{\left(\widehat{\mu(\tilde{x}) - \mu({\tilde{x}^*})}\right)}} = \sqrt{{\color{red}\text{Var}{\left(\widehat{\mu(\tilde{x}) - \mu({\tilde{x}^*})}\right)}}} \tag{28}\]

By Solution 5 and the variance of a linear combination:

\[ \begin{aligned} {\color{red}\text{Var}{\left(\widehat{\mu(\tilde{x}) - \mu({\tilde{x}^*})}\right)}} &= \text{Var}{\left((\Delta\tilde{x})'\hat{\tilde{\beta}}\right)} \\ &= {\left(\Delta\tilde{x}\right)}^{\top}\text{Cov}{\left(\hat{\tilde{\beta}}\right)}(\Delta\tilde{x}) \\ &= {\color{red}{\left(\Delta\tilde{x}\right)}^{\top}\Sigma(\Delta\tilde{x})} \end{aligned} \tag{29}\]

where \(\Sigma \stackrel{\text{def}}{=}\text{Cov}(\hat{\tilde{\beta}})\).


Expanding Equation 29 out of matrix-vector notation, we have:

\[ \begin{aligned} {\color{red}{\left(\Delta\tilde{x}\right)}^{\top}\Sigma(\Delta\tilde{x})} &= \sum_{i=1}^p\sum_{j=1}^p(\Delta\tilde{x})_i \Sigma_{ij} (\Delta\tilde{x})_j \\ &= \sum_{i=1}^p\sum_{j=1}^p(\Delta x_i) \Sigma_{ij} (\Delta x_j) \\ &= {\color{red}\sum_{i=1}^p\sum_{j=1}^p(x_i - x^*_i) \text{Cov}(\hat{\tilde{\beta}}_i,\hat{\tilde{\beta}}_j) (x_j - x^*_j)} \end{aligned} \]


Combining Equation 29 and the Gauss-Markov theorem:

Theorem 5 (Estimated variance and standard error of difference in means) \[ {\color{orange}\widehat{\text{Var}}{\left(\widehat{\mu(\tilde{x}) - \mu({\tilde{x}^*})}\right)}} = {\color{orange}{\Delta\tilde{x}}^{\top}\hat{\Sigma}(\Delta\tilde{x})} \tag{30}\]

\[ {\color{blue}\widehat{\text{SE}}{\left(\widehat{\mu(\tilde{x}) - \mu({\tilde{x}^*})}\right)}} = {\color{blue}\sqrt{{\Delta\tilde{x}}^{\top}\hat{\Sigma}(\Delta\tilde{x})}} \tag{31}\]

Note: on the RHS, we have plugged in \(\hat{\Sigma}\), our estimate of \(\Sigma\).

Compare this result with the formula for inference for predicted means: the only change is to replace \(\tilde{x}\) with \(\Delta\tilde{x}= \tilde{x}- {\tilde{x}^*}\).


In R

In R, we can compute the CI for the difference in means by computing the predicted means for both covariate patterns and applying the variance formula directly:

Show R code
library(dplyr)
new_data_pair <- tibble(
  sex = factor(c("female", "male"), levels = levels(bw$sex)),
  age = c(40, 40)
)

pred_pair <-
  bw_lm2 |>
  predict(
    newdata = new_data_pair,
    se.fit = TRUE
  )

design_mat <- model.matrix(delete.response(terms(bw_lm2)), new_data_pair)
delta_x <- design_mat[2, ] - design_mat[1, ]

sigma_hat <- vcov(bw_lm2)

diff_mean_hat <- diff(pred_pair$fit)
se_diff <- sqrt(t(delta_x) %*% sigma_hat %*% delta_x)
t_crit <- qt(0.975, df = bw_lm2$df.residual)

tibble(
  diff_mean = diff_mean_hat,
  se = as.numeric(se_diff),
  ci_lower = diff_mean_hat - t_crit * se,
  ci_upper = diff_mean_hat + t_crit * se
) |>
  knitr::kable(digits = 3)
Table 32: 95% CI for difference in birthweight means (male vs. female)
diff_mean se ci_lower ci_upper
136.305 95.846 -63.626 336.236

6 Prediction

6.1 Prediction for linear models

Definition 10 (Predicted value) In a regression model \(\text{p}(y|\tilde{x})\), the predicted value of \(y\) given \(\tilde{x}\) is the estimated mean of \(Y\) given \(\tilde{X}=\tilde{x}\):

\[\hat y \stackrel{\text{def}}{=}\hat{\text{E}}{\left[Y|\tilde{X}=\tilde{x}\right]}\]


For linear models, the predicted value can be straightforwardly calculated by multiplying each predictor value \(x_j\) by its corresponding coefficient \(\beta_j\) and adding up the results:

\[ \begin{aligned} \hat y &= \hat{\text{E}}{\left[Y|\tilde{X}=\tilde{x}\right]} \\ &= \tilde{x}'\hat\beta \\ &= \hat\beta_0\cdot 1 + \hat\beta_1 x_1 + ... + \hat\beta_p x_p \end{aligned} \]


6.2 Example: prediction for the birthweight data

Show R code
x <- c(1, 1, 40)
sum(x * coef(bw_lm1))
#> [1] 3225.49

R has built-in functions for prediction:

Show R code
x <- tibble(age = 40, sex = "male")
bw_lm1 |> predict(newdata = x)
#>       1 
#> 3225.49

If you don’t provide newdata, R will use the covariate values from the original dataset:

Show R code
predict(bw_lm1)
#>       1       2       3       4       5       6       7       8       9      10 
#> 3225.49 3062.45 2983.70 2578.87 3225.49 3062.45 2621.02 2820.66 2741.91 3304.24 
#>      11      12      13      14      15      16      17      18      19      20 
#> 2862.81 2941.56 3346.38 3062.45 3225.49 2699.77 2862.81 2578.87 2983.70 2820.66 
#>      21      22      23      24 
#> 3225.49 2941.56 2983.70 3062.45

These special predictions are called the fitted values of the dataset:

Definition 11 For a given dataset \((\tilde{Y}, \mathbf{X})\) and corresponding fitted model \(\text{p}_{\hat \beta}(\tilde{y}|\mathbf{x})\), the fitted value of \(y_i\) is the predicted value of \(y\) when \(\tilde{X}=\tilde{x}_i\) using the estimate parameters \(\hat \beta\).

R has an extra function to get these values:

Show R code
fitted(bw_lm1)
#>       1       2       3       4       5       6       7       8       9      10 
#> 3225.49 3062.45 2983.70 2578.87 3225.49 3062.45 2621.02 2820.66 2741.91 3304.24 
#>      11      12      13      14      15      16      17      18      19      20 
#> 2862.81 2941.56 3346.38 3062.45 3225.49 2699.77 2862.81 2578.87 2983.70 2820.66 
#>      21      22      23      24 
#> 3225.49 2941.56 2983.70 3062.45

6.3 Confidence intervals

Use predict(se.fit = TRUE) to compute SEs for predicted values:

Show R code
bw_lm1 |>
  predict(
    newdata = x,
    se.fit = TRUE
  )
#> $fit
#>       1 
#> 3225.49 
#> 
#> $se.fit
#> [1] 61.4599
#> 
#> $df
#> [1] 21
#> 
#> $residual.scale
#> [1] 177.116

The output of predict.lm(se.fit = TRUE) is a list(); you can extract the elements with $ or magrittr::use_series():

Show R code
library(magrittr)
bw_lm1 |>
  predict(
    newdata = x,
    se.fit = TRUE
  ) |>
  use_series(se.fit)
#> [1] 61.4599

We can construct confidence intervals for \(\text{E}{\left[Y|X=x\right]}\) using the usual formula:

\[\mu(\tilde{x}) \in {\left({\color{red}\hat{\mu}(\tilde{x})} \pm {\color{blue}\zeta_\alpha}\right)}\]

\[ {\color{blue}\zeta_\alpha} = t_{n-p}{\left(1-\frac{\alpha}{2}\right)} * \widehat{\text{se}}{\left(\hat{\mu}(\tilde{x})\right)} \]

\[{\color{red}\hat{\mu}(\tilde{x})} = \tilde{x}\cdot \hat \beta\]

\[\text{se}{\left(\hat{\mu}(\tilde{x})\right)} = \sqrt{\text{Var}{\left(\hat{\mu}(\tilde{x})\right)}}\] \[ \begin{aligned} \text{Var}{\left(\hat{\mu}(\tilde{x})\right)} &= \text{Var}{\left(x'\hat{\beta}\right)} \\&= x' \text{Var}{\left(\hat{\beta}\right)} x \\&= x' \sigma^2(\mathbf{X}'\mathbf{X})^{-1} x \\&= \sigma^2 x' (\mathbf{X}'\mathbf{X})^{-1} x \\&= \sum_{i=1}^n\sum_{j=1}^nx_i x_j \text{Cov}{\left(\hat \beta_i, \hat \beta_j\right)} \end{aligned} \] \[\widehat{\text{Var}}{\left(\hat{\mu}(\tilde{x})\right)} = \hat \sigma^2 x' (\mathbf{X}'\mathbf{X})^{-1} x\]

Show R code
bw_lm2 |> predict(
  newdata = x,
  interval = "confidence"
)
#>       fit     lwr     upr
#> 1 3210.64 3062.23 3359.05

Show R code
library(sjPlot)
bw_lm2 |>
  plot_model(type = "pred", terms = c("age", "sex"), show.data = TRUE) +
  theme_sjplot() +
  theme(legend.position = "bottom")
Figure 38: Predicted values and confidence bands for the birthweight model with interaction term

6.3.1 Why are confidence bands narrower near the center of the data?

The confidence bands in Figure 38 are visibly narrower near the center of the gestational age range. To understand why, consider a simple linear regression with one predictor \(a\) (gestational age) and an intercept. The covariate vector for a new observation at age \(a\) is \(\tilde{x}= {(1, a)}^{\top}\), and the general variance formula for the predicted mean specializes to:

\[ \begin{aligned} \text{Var}{\left(\hat\mu(a)\right)} &= \sigma^2\, {\tilde{x}}^{\top}({\mathbf{X}}^{\top}\mathbf{X})^{-1}\tilde{x}\\ &= {\color{red}\sigma^2 \left(\frac{1}{n} + \frac{(a - \bar{a})^2}{S_{AA}}\right)} \end{aligned} \tag{32}\]

where \(\bar{a} = \frac{1}{n}\sum_{i=1}^na_i\) is the mean gestational age and \(S_{AA} = \sum_{i=1}^n(a_i - \bar{a})^2\) is the total variation in gestational age.

To derive Equation 32, first note that for \(n\) observations with design matrix rows \((1, a_i)\):

\[ {\mathbf{X}}^{\top}\mathbf{X} = \begin{pmatrix} n & n\bar{a} \\ n\bar{a} & \sum_{i=1}^na_i^2 \end{pmatrix} \]

The determinant of \({\mathbf{X}}^{\top}\mathbf{X}\) is:

\[ \begin{aligned} \det({\mathbf{X}}^{\top}\mathbf{X}) &= n \cdot \sum_{i=1}^na_i^2 - (n\bar{a})^2 \\ &= n\left(\sum_{i=1}^na_i^2 - n\bar{a}^2\right) \\ &= n\, S_{AA} \end{aligned} \]

so its inverse is:

\[ ({\mathbf{X}}^{\top}\mathbf{X})^{-1} = \frac{1}{n\, S_{AA}} \begin{pmatrix} \sum_{i=1}^na_i^2 & -n\bar{a} \\ -n\bar{a} & n \end{pmatrix} \]

Substituting \(\tilde{x}= {(1, a)}^{\top}\) into the quadratic form:

\[ \begin{aligned} {\tilde{x}}^{\top}({\mathbf{X}}^{\top}\mathbf{X})^{-1}\tilde{x} &= \frac{1}{n\, S_{AA}} (1,\; a) \begin{pmatrix} \sum_{i=1}^na_i^2 & -n\bar{a} \\ -n\bar{a} & n \end{pmatrix} \begin{pmatrix} 1 \\ a \end{pmatrix} \\ &= \frac{\sum_{i=1}^na_i^2 - 2n\bar{a}\,a + n\,a^2}{n\, S_{AA}} \\ &= \frac{\left(\sum_{i=1}^na_i^2 - n\bar{a}^2\right) + n(a - \bar{a})^2}{n\, S_{AA}} \\ &= \frac{S_{AA} + n(a - \bar{a})^2}{n\, S_{AA}} \\ &= \frac{1}{n} + \frac{(a - \bar{a})^2}{S_{AA}} \end{aligned} \]

Therefore the estimated standard error of the predicted mean at age \(a\) is:

\[ \widehat{\text{SE}}{\left(\hat\mu(a)\right)} = \hat \sigma\sqrt{\frac{1}{n} + \frac{(a - \bar{a})^2}{S_{AA}}} \tag{33}\]

Since \((a - \bar{a})^2 \geq 0\) and equals zero when \(a = \bar{a}\), the standard error is minimized at the mean gestational age \(\bar{a}\) and increases as \(a\) moves away from \(\bar{a}\) in either direction. Consequently, confidence intervals are narrowest at \(\bar{a}\) and widen toward the extremes of the gestational age range.

Intuitively, the fitted line is “anchored” at the center of the data: in simple linear regression with an intercept, the OLS fitted line passes exactly through the sample mean point \((\bar{a}, \bar{y})\), so the estimated mean at \(\bar{a}\) is relatively stable across different samples. Moving away from \(\bar{a}\), small changes in the estimated slope cause the fitted line to “pivot” around that anchor, producing larger changes in the predicted mean the further \(a\) is from \(\bar{a}\).

Additionally, there is typically more nearby data near the center of the covariate range, so we have more information about the true mean response there. Near the edges of the covariate range, there is less nearby data, leaving us less confident in our estimate of the mean response at those values.

6.4 Prediction intervals

We can also construct prediction intervals for the value of a new observation \(Y^*\), given a covariate pattern \({\tilde{x}^*}\).

A new observation \(Y^*\) at \({\tilde{x}^*}\) follows the same linear model as the training data:

\[Y^* = {({\tilde{x}^*})}^{\top}\tilde{\beta}+ \varepsilon^*\]

where \(\varepsilon^* \sim \text{N}{\left(0, \sigma^2\right)}\) is independent of the training data (and therefore independent of \(\hat \beta\)).

The predicted value of \(Y^*\) is:

\[\hat{Y}^* \stackrel{\text{def}}{=}\hat\mu({\tilde{x}^*}) = {({\tilde{x}^*})}^{\top}\hat \beta\]

We base the prediction interval on the prediction error \(Y^* - \hat{Y}^*\):

\[ \begin{aligned} Y^* - \hat{Y}^* &= {({\tilde{x}^*})}^{\top}\tilde{\beta}+ \varepsilon^* - {({\tilde{x}^*})}^{\top}\hat \beta \\ &= \varepsilon^* - {({\tilde{x}^*})}^{\top}(\hat \beta- \tilde{\beta}) \end{aligned} \]

The prediction error is unbiased:

\[ \begin{aligned} \text{E}{\left[Y^* - \hat{Y}^*\right]} &= \text{E}{\left[\varepsilon^*\right]} - {({\tilde{x}^*})}^{\top}\text{E}{\left[\hat \beta- \tilde{\beta}\right]} \\ &= 0 - {({\tilde{x}^*})}^{\top} \cdot 0 \\ &= 0 \end{aligned} \]

The variance of the prediction error is:

\[ \begin{aligned} \text{Var}{\left(Y^* - \hat{Y}^*\right)} &= \text{Var}{\left(\varepsilon^* - {({\tilde{x}^*})}^{\top}(\hat \beta- \tilde{\beta})\right)} \\ &= \text{Var}{\left(\varepsilon^*\right)} + \text{Var}{\left({({\tilde{x}^*})}^{\top}\hat \beta\right)} \quad \text{(since } \varepsilon^* \perp\!\!\!\perp\hat \beta\text{)} \\ &= \sigma^2 + {({\tilde{x}^*})}^{\top}\text{Var}{\left(\hat \beta\right)}{\tilde{x}^*} \\ &= \sigma^2 + {({\tilde{x}^*})}^{\top}{\left(\sigma^2(\mathbf{X}'\mathbf{X})^{-1}\right)}{\tilde{x}^*} \\ &= \sigma^2 + \sigma^2{({\tilde{x}^*})}^{\top}(\mathbf{X}'\mathbf{X})^{-1}{\tilde{x}^*} \\ &= \sigma^2{\left(1 + {({\tilde{x}^*})}^{\top}(\mathbf{X}'\mathbf{X})^{-1}{\tilde{x}^*}\right)} \end{aligned} \tag{34}\]

See Hogg et al. (2015) §7.6 (p. 340).

The variance (Equation 34) has two components:

  • \(\text{Var}{\left(\varepsilon^*\right)} = \sigma^2\): the variance of the future observation’s own noise, which is irreducible.

  • \(\text{Var}{\left({({\tilde{x}^*})}^{\top}\hat \beta\right)} = {({\tilde{x}^*})}^{\top}\text{Var}{\left(\hat \beta\right)}{\tilde{x}^*}\): the variance due to estimating the mean \({({\tilde{x}^*})}^{\top}\tilde{\beta}\) from the data.

The first component is not present in the confidence interval for \(\hat\mu({\tilde{x}^*})\), which only accounts for estimation uncertainty. This is why prediction intervals are always wider than the corresponding confidence intervals: a prediction interval must additionally account for the irreducible noise \(\varepsilon^*\) in a new observation.

The standard error of the prediction error is the square root of its variance:

\[ \text{SE}{\left(Y^* - \hat{Y}^*\right)} = \sqrt{\text{Var}{\left(Y^* - \hat{Y}^*\right)}} = \sigma\sqrt{1 + {({\tilde{x}^*})}^{\top}(\mathbf{X}'\mathbf{X})^{-1}{\tilde{x}^*}} \]

Replacing \(\sigma\) with the residual standard error \(\hat \sigma\) gives the estimated standard error:

\[ \widehat{\text{SE}}{\left(Y^* - \hat{Y}^*\right)} = \hat \sigma\sqrt{1 + {({\tilde{x}^*})}^{\top}(\mathbf{X}'\mathbf{X})^{-1}{\tilde{x}^*}} \tag{35}\]

Since \(\varepsilon^* \sim \text{N}{\left(0, \sigma^2\right)}\) and \(\hat \beta\sim \text{N}{\left(\tilde{\beta}, \sigma^2(\mathbf{X}'\mathbf{X})^{-1}\right)}\) are both normally distributed, and since \(\varepsilon^* \perp\!\!\!\perp\hat \beta\) (as noted above in the variance derivation), their difference \(Y^* - \hat{Y}^* = \varepsilon^* - {({\tilde{x}^*})}^{\top}(\hat \beta- \tilde{\beta})\) is also normally distributed, with mean 0 (as shown above) and variance given by Equation 34. Standardizing by dividing by \(\sigma\sqrt{1 + {({\tilde{x}^*})}^{\top}(\mathbf{X}'\mathbf{X})^{-1}{\tilde{x}^*}}\) yields a standard normal random variable. Replacing \(\sigma\) with \(\hat \sigma\), which is estimated with \(n-p\) degrees of freedom and is independent of \(Y^* - \hat{Y}^*\), the standardized prediction error follows a \(t\) distribution:

\[ \frac{Y^* - \hat{Y}^*}{\widehat{\text{SE}}{\left(Y^* - \hat{Y}^*\right)}} \sim t_{n-p} \]

Therefore, a \((1-\alpha)\) prediction interval for \(Y^*\) is:

\[ Y^* \in {\left( \hat{Y}^* \pm t_{n-p}{\left(1 - \frac{\alpha}{2}\right)} \cdot \widehat{\text{SE}}{\left(Y^* - \hat{Y}^*\right)} \right)} \tag{36}\]

Show R code
bw_lm2 |>
  predict(newdata = x, interval = "predict")
#>       fit     lwr     upr
#> 1 3210.64 2805.71 3615.57

If you don’t specify newdata, you get a warning:

Show R code
bw_lm2 |>
  predict(interval = "predict") |>
  head()
#> Warning in predict.lm(bw_lm2, interval = "predict"): predictions on current data refer to _future_ responses
#>       fit     lwr     upr
#> 1 2552.73 2124.50 2980.97
#> 2 2552.73 2124.50 2980.97
#> 3 2683.13 2275.99 3090.27
#> 4 2813.53 2418.60 3208.47
#> 5 2813.53 2418.60 3208.47
#> 6 2943.93 2551.48 3336.38

The warning from the last command is: “predictions on current data refer to future responses” (since you already know what happened to the current data, and thus don’t need to predict it).

See ?predict.lm for more.


Show R code
plot_PIs_and_CIs(bw, bw_lm2)
Figure 39: Confidence and prediction intervals for birthweight model 2


References

Akaike, Hirotugu. 1974. “A New Look at the Statistical Model Identification.” IEEE Transactions on Automatic Control 19 (6): 716–23. https://doi.org/10.1109/TAC.1974.1100705.
Anderson, Edgar. 1935. “The Irises of the Gaspe Peninsula.” Bulletin of American Iris Society 59: 2–5.
Chatterjee, Samprit, and Ali S Hadi. 2015. Regression Analysis by Example. John Wiley & Sons. https://www.wiley.com/en-us/Regression+Analysis+by+Example%2C+4th+Edition-p-9780470055458.
Dobson, Annette J, and Adrian G Barnett. 2018. An Introduction to Generalized Linear Models. 4th ed. CRC press. https://doi.org/10.1201/9781315182780.
Dunn, Peter K, and Gordon K Smyth. 2018. Generalized Linear Models with Examples in R. Vol. 53. Springer. https://link.springer.com/book/10.1007/978-1-4419-0118-7.
Faraway, Julian J. 2025. Linear Models with R. https://www.routledge.com/Linear-Models-with-R/Faraway/p/book/9781032583983.
Harrell, Frank E. 2015. Regression Modeling Strategies: With Applications to Linear Models, Logistic Regression, and Survival Analysis. 2nd ed. Springer. https://doi.org/10.1007/978-3-319-19425-7.
Heinze, Georg, Christine Wallisch, and Daniela Dunkler. 2018. “Variable Selection – A Review and Recommendations for the Practicing Statistician.” Biometrical Journal 60 (3): 431–49. https://doi.org/10.1002/bimj.201700067.
Hogg, Robert V., Elliot A. Tanis, and Dale L. Zimmerman. 2015. Probability and Statistical Inference. Ninth edition. Pearson.
Hulley, Stephen, Deborah Grady, Trudy Bush, et al. 1998. “Randomized Trial of Estrogen Plus Progestin for Secondary Prevention of Coronary Heart Disease in Postmenopausal Women.” JAMA : The Journal of the American Medical Association (Chicago, IL) 280 (7): 605–13.
James, Gareth, Daniela Witten, Trevor Hastie, Robert Tibshirani, et al. 2013. An Introduction to Statistical Learning. Vol. 112. Springer. https://www.statlearning.com/.
Kleinbaum, David G, and Mitchel Klein. 2010. Logistic Regression: A Self-Learning Text. 3rd ed. Springer. https://link.springer.com/book/10.1007/978-1-4419-1742-3.
Kleinbaum, David G, and Mitchel Klein. 2012. Survival Analysis: A Self-Learning Text. 3rd ed. Springer. https://link.springer.com/book/10.1007/978-1-4419-6646-9.
Kleinbaum, David G, Lawrence L Kupper, Azhar Nizam, K Muller, and ES Rosenberg. 2014. Applied Regression Analysis and Other Multivariable Methods. 5th ed. Cengage Learning. https://www.cengage.com/c/applied-regression-analysis-and-other-multivariable-methods-5e-kleinbaum/9781285051086/.
Kutner, Michael H, Christopher J Nachtsheim, John Neter, and William Li. 2005. Applied Linear Statistical Models. McGraw-Hill.
Polin, Richard A, William W Fox, and Steven H Abman. 2011. Fetal and Neonatal Physiology. 4th ed. Elsevier health sciences.
Schwarz, Gideon. 1978. “Estimating the Dimension of a Model.” The Annals of Statistics 6 (2): 461–64. https://doi.org/10.1214/aos/1176344136.
Seber, George AF, and Alan J Lee. 2012. Linear Regression Analysis. 2nd ed. John Wiley & Sons. https://www.wiley.com/en-us/Linear+Regression+Analysis%2C+2nd+Edition-p-9781118274422.
Venables, Bill. 2023. codingMatrices: Alternative Factor Coding Matrices for Linear Model Formulae. Version 0.4.0. https://CRAN.R-project.org/package=codingMatrices.
Vittinghoff, Eric, David V Glidden, Stephen C Shiboski, and Charles E McCulloch. 2012. Regression Methods in Biostatistics: Linear, Logistic, Survival, and Repeated Measures Models. 2nd ed. Springer. https://doi.org/10.1007/978-1-4614-1353-0.
Weisberg, Sanford. 2005. Applied Linear Regression. Vol. 528. John Wiley & Sons.
Back to top

Footnotes

  1. the current version of the first regression course I ever took↩︎

  2. \(M\) is implicitly a deterministic function of \(S\)↩︎

  3. \(F\) is implicitly a deterministic function of \(S\)↩︎

  4. some call this kind of variation “interaction” or “effect modification”, but “act”, “effect”, “modify”, and “by” all suggest causality, which we are not prepared to assess here; let’s try to avoid using causal terms, unless we are constructing a causal model.↩︎

  5. or equivalently, factor(ordered = TRUE)↩︎